2023 VOL. 10, No. 2
Abstract: In this research, digital technologies that will potentially be useful for teachers in an inclusive educational space were considered. The combined classification of digital technologies of inclusive direction, including software and hardware in three main areas, is offered: for training and repetition; to help with learning; and to expand learning opportunities. The authors developed and theoretically substantiated a model for preparing pre-service teachers to use digital technologies in an inclusive educational space. The effectiveness of the developed model was tested through a pedagogical experiment that involved three tests based on criteria. The effectiveness of the authors’ model was confirmed by the sign test at the significance level of 0.05.
Keywords: digital technologies, inclusive educational space, children with special educational needs, teacher, teacher preparation.
The need to provide access to quality education for individuals with special educational needs has led to public demand for training a teacher who can operate effectively in an inclusive environment.
At the same time, the widespread use of digital technologies has emphasised the need to rethink learning environments, tools, and teaching methods that engage all students in the educational process. These digital tools should be viewed as tools for socialisation and the development of adaptive skills for every child in society. Therefore, scientific research related to the integration of digital technologies (DT) into an inclusive educational space (IES) is in focus.
Based on the analysis of scientific research, evidence supports the profile of a teacher of inclusive education (Khamlichi, 2012). This profile offers recommendations for developing training curricula for pre-school and secondary school teachers in inclusive education, including its content and technological aspects. It is also important to note the significance of using computer tools to balance the socialisation of children with special educational needs (CSEN).
Skorgie's (2010) research with pre-service teachers was based on the utilisation of virtual platforms with video materials and involved the solving of problem situations in families with children with disabilities in a virtual classroom setting. Interactive pedagogy technology has proven to be effective in training teachers to work in an inclusive educational space (IES). This technology involves immersing students in the social role of parents of children with disabilities to consciously experience real situations and find solutions to real-life problems that arise in families with special needs children. Other components of this training include keeping a reflective diary, reflexive immersion in specific situations that cause strong emotional responses, analysis of specific cases, and exploration of feelings of confidence and powerlessness. Additionally, digital virtual learning technologies are utilised in this training.
The findings of Cargan and Schmidt (2011) as well as de Boer et al. (2011) confirmed that teachers are generally prepared to work with ‘typical’ children but require additional information and training to work with CSEN. This is due to a lack of experience in communicating and interacting with them, as well as limited knowledge of the relevant regulations and the unique developmental features of such children. Based on the findings of Folin and Chambers (2011), it seems that having a deep knowledge of the legal framework of inclusive education and a high professional motivation, may not necessarily translate into better solutions for inclusive learning problems or stress relief in the classroom where a child with special needs studies. On the other hand, Jones (2010) suggests that online learning can be a feasible format for providing support and advice to teachers working in inclusive educational spaces. The online course programme is designed to encourage reflective analysis and interactive discussions of the most common challenges that arise when teaching children with special educational needs (CSEN).
According to the findings of Hamburg and Bucksch (2017), the use of digital technologies in working with children with special educational needs carries certain risks. However, the study also demonstrated that it is possible to develop competencies that can help CSEN integrate better into society. The authors argue that digital tools can play a crucial role in creating effective and affordable ways of adapting to the educational environment in inclusive classrooms. According to Isăilă (2012), there is a growing awareness of the potential of DT for promoting social inclusion in European Union (EU) policy documents. This suggests that policymakers recognise the importance of using DT to develop soft social skills such as teamwork, communication, adaptability, emotional intelligence, and negotiation skills. These skills can be enhanced through the use of social networks, online platforms, and cloud services, as mentioned in Martynchuk (2019). Therefore, it seems that DT has the potential to play a significant role in promoting social inclusion and helping individuals develop the skills they need to participate fully in society.
Based on the comprehensive analysis of the state of development of the problem of preparing teachers for the use of DT in IES, the results of scientific research indicate the crucial importance of digital skills in working with children with special educational needs (CSEN).
Our analysis of current research on this topic showed the availability of scientific results on the involvement of digital technologies in the socialisation of CSEN but the peculiarities of teacher training to use them look fragmentary. The inclusive paradigm of the New Ukrainian School emphasises the public demand for professional training of teachers who can act effectively in an inclusive educational space. The teacher should perceive digital technology as a tool for adapting to every child in society.
This highlights the need for a rethinking of teacher training programmes and the urgency of developing new models for their training in IES.
This study focused on the following research objectives:
The study is grounded in the concept of professional self-realisation of teachers, who are expected to effectively organise a health-preserving educational environment for children with different educational needs in the context of the New Ukrainian school. This requires teachers to possess digital skills and be able to critically evaluate opportunities for the integration of digital technologies in the educational process, based on the principles of pedagogy, psychology, and information technology. The process of preparing teachers to use DT in IES is viewed as a complex one that requires an understanding of the potential benefits of using DT to promote the inclusion of CSEN in the regular educational process. Additionally, it involves the development of skills to use specialised hardware and software based on the nosology of CSEN to organise effective IES in the context of subject learning.
The development of an appropriate model for teacher preparation involves a preliminary analysis of digital technologies that can potentially be helpful for teachers in IES. This analysis includes an examination of specialised computer tools to identify those that are appropriate for use in IES. The approach to this research is based on available theoretical results associated with the study of DT in inclusive education. At this stage of the study, the focus is on identifying digital technologies and tools that contribute to the organisation of an inclusive educational space or support the already created inclusive educational space. This involved a detailed analysis of available digital tools and software, considering their potential impact on the learning and inclusion of CSEN in the educational process.
We have developed a model for preparing teachers to use DT in IES. Checking the effectiveness of the developed model for preparing teachers to use DT in IES is realised with quantitative methods. We conducted a pedagogical experiment.
The pedagogical experiment was conducted at Sumy State Pedagogical University named after A. S. Makarenko (29 respondents) and Uzhhorod National University (15 respondents). The total number of respondents was 44. Their anonymous participation in the experiment was agreed upon.
To test the effectiveness of the developed model, the authors conducted diagnostics to determine the pre-service mathematics teachers' skills in using DT in IES. These diagnostics were based on performance indicators of practice-oriented tasks (Figure 1).
Task: Create a synopsis of a math lesson using inclusive digital technologies, which integrates learning material of general and special (correctional) curriculum so that children with different psychophysical and intellectual states study a similar topic in the lesson, but at the level of mastery which is available for each student. It is necessary to use such methods and forms of work that allow devoting appropriate time to children with special needs, without slowing down the pace of work of the whole class (special attention should be paid to the visualisation of learning material). Develop handouts as needed. Additional Conditions: children with hearing disorders; 5th grade |
Figure 1: Practice-oriented task.
Indicators
S1 – the skill to find/recommend appropriate inclusive hardware;
S2 – the skill to find/recommend appropriate inclusive software;
S3 – the skill to find/choose a suitable digital platform for the organisation of IES;
S4 – the skill to use social services to organise quality communication;
S5 – the skill to develop educational and methodological support (visual materials) taking into account the needs and capabilities of CSEN with the use of digital technologies.
Each of the first three skills was evaluated with 2 points. Indicators S4 and S5 had a rating scale from 0 to 3 points. The maximum number of points was 10.
Statistical analysis of empirical data was conducted using the sign test. We conducted three control tests, the results of which recorded marks for each respondent. The recorded marks were then used to analyse the dynamics of positive and negative changes.
Through the use of quantitative data and statistical analysis, we were able to determine whether the model was effective.
Modeling the process of teacher training involved the analysis of educational and professional training programmes for teachers. We found out which educational components contribute to the formation of knowledge about DT in IES and characterised the ability to use DT in IES. We analysed approaches to the implementation of educational and professional programmes to identify such approaches that would contribute to the successful preparation of teachers for the use of DT in IES. We analysed the forms and methods of teaching to choose the most effective one for the authors' model. At this stage, the research approach was also of high quality. It was based on the available theoretical results related to the training of teachers, including teachers in the field of special education. In fact, at this stage of the study, we decided on methodological approaches to the training of teachers, as well as clarified the content, forms, methods, and means of their training. In other words, we developed a model for preparing teachers to use DT in IES.
To address the first task, an analysis of internet sources was conducted to identify software and hardware tools that support inclusive learning. The analysis resulted in the discovery of a classification of digital tools for inclusive education by type, as presented in the work of Okhrimenko and Semenikhina (2019). Their findings identified both hardware and software tools that can support inclusive education (Figure 2).

Figure 2: Hardware and software to support inclusive educational space.
Another important finding to note is the work of Bondarenko (2018), which provides practical recommendations for the use of both hardware and software tools in an inclusive learning environment (Figure 3).

Figure 3: Practical recommendations on the use of hardware and software
(according to T. Bondarenko).
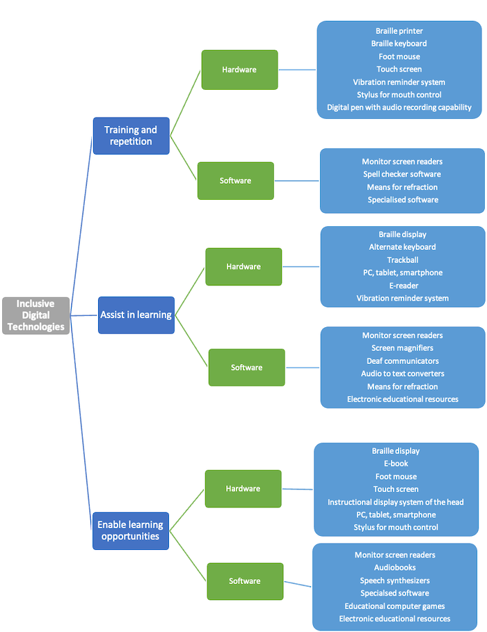
Based on the analysis of scientific research, the finding of Abbott (2007) is worth noting. Abbott describes three main directions for the use of digital technologies in teaching students with disabilities: for training and repetition; to assist in learning; to enable learning opportunities (Figure 4).
Figure 4: Inclusive DT (by Abbott).
The first category of digital tools mentioned by the author included those that are designed to train students with disabilities to perform specific actions or operations. The use of such tools can contribute to greater socialisation and skill development. However, the author also notes that this type of digital technology is the most common one used for working with students with disabilities, but it may not guarantee the development of individual qualities that are in high demand by society today, such as creativity and soft social skills. The author suggests that while the first category of digital tools is appropriate for working with CSEN, it should not be seen as the only effective approach. This category should also include the use of virtual (VR) and augmented (AR) reality, as well as multimedia technologies, particularly in cases where access to real-world experiences may be limited or difficult. These technologies can also be particularly effective in developing the imagination of children with autism.
In addition to Abbott's three main directions for the use of digital technologies in the teaching of CSEN, other scientific investigations support the effectiveness of the first category of digital tools. One such investigation, conducted by Bakker et al. (2016), found that computer games can be effective tools for working with CSEN. Different types of computer games were identified, including adventurous (visually these games are designed as a cartoon but with interactive features, including the ability to control the course of events and focused on the development of logical thinking); strategic (the purpose of such games is the management of certain processes, the development of perseverance, the ability to plan actions); arcade (characteristic fragmentation of the game at the level where the reward and goal is the right to move to the next, more complex, level; train attention, reaction speed, eye gauge, observation, etc.); role (the ability to choose characters with certain roles and functions); 3D-Action (focused on the development of motility, search skills); and logical (one task or several puzzles to develop the skills of arithmetic, reading, writing, etc.).
Clarifying the content of DT, designed to help (assist) in the learning process, Abbott notes that the tools of this group are not a specialised platform or catalyst for the learning process itself but such tools create conditions for its implementation (for example, use of a speech device when individuals cannot speak for themselves, or the use of filters that relieve hand tremors while moving the mouse). To the second category of DT, aimed at assisting in learning, Abbott includes also means of alternative communication and amplifiers of communication (Alternative and Augmentative Communication), including, for example, systems of graphic symbols. Along with alternative communication means, switch access technologies are considered. They make it possible to enter information via switches (button control, control of eye-tracking devices, etc.).
The third category of DT involves creating opportunities for learning that did not previously exist. DT in this category plays an active role in organising the learning process by facilitating it and promoting cooperation. The key distinction between the third category and the other two is that without DT, such cooperation would not be possible. Educational platforms, social networks and services, specially-designed information, and educational spaces that provide opportunities for communication and collaboration, are examples of DT in this category.
Turning to the third category of DT, Abbott notes that the study of the first two categories prioritises the technologies themselves, rather than their results, while the main question is the conditions under which DT can be the most effective tool to support learning.
The generalisation of the mentioned and other scientific research allowed us to combine the given classifications (Figure 5).

Figure 5: Combined classification of inclusive DT.
So, we have specified those digital technologies and tools that contribute to the organisation or support of the already created inclusive educational space.
At the same time, the study of the results presented in Marci-Boehncke and Vogel (2018) confirmed the presence of barriers that may arise in the implementation of DT in inclusive education: cognitive (in the perception of educational material using digital technologies); content barriers (the language of the device or software does not match the student's native language); didactic (students are not ready to learn using digital technologies, and the teacher does not have the skills to facilitate CSEN); financial (costs of the latest technologies and software). Some of these barriers can be overcome by providing appropriate training for teachers in the successful use of DT in IES.
Teacher training in Ukraine takes place within four years (240 credits, of which at least 60 credits are in class). In 1st and 2nd-year courses, there is generally psychological, pedagogical, and subject training. In 3rd and 4th-year courses, knowledge and skills of subject training technologies are deepened, and students learn to use specialised forms, methods, and means of learning for further professional activity.
Developing the model for preparing teachers to use DT in IES (Figure 6), we took into account D.Sc. and Ph.D. theses on specialties, 13.00.03 (correctional pedagogy) and 13.00.04 (theory and methods of professional education), educational and professional curricula of specialties, 014 Secondary Education and 016 Special Education. We took into account the potential of the following approaches: axiological (the importance of perceiving each as a unique individual with their own needs and interests; the importance of perceiving the values of digital society, self-realisation in the process of mastering digital heritage as a social value); integrative (synergistic combination of DT and psychological and pedagogical technologies); healthcare (learning process should be focused on the success and preservation of physical, mental and social health of young people); visual and digital (providing DT-based clarity, reproduction in the action of deep internal and associative connections, and basic concepts and processes, which are leading for the field of inclusion); and BYOD (use of own computer devices to support educational activities).
We analysed the scientific results that described various models of teacher preparation for a particular type of activity. The generalisation of these results showed that to build a successful model for preparing teachers to use DT in IES, it is necessary to modernise the content of professional training to form ideas about the ways of using DT in the educational process (Aluko & Ooko, 2022) and the involvement of interactive teaching methods, for example, problem-based methods for the formation of scientific explanation skills (Laksmi et al., 2021).
The model for preparing teachers to use DT in IES was to be implemented in the conditions of the existing teacher training system. The developed model (Figure 6) was built based on educational and professional training programmes for teachers of Sumy State Pedagogical University (https://sspu.edu.ua/universytet/edusci/osvitni-prohramy) and involved three stages: motivational (the formation of students' understanding of the role and awareness of the prospects of using DT in the field of inclusion, motivation to use professional DT), cognitive-operational (the formation of students' knowledge and skills to use DT in professional activities, including for the organisation of IES), and reflexive (the formation of students' ability to reflect in the field of digital technologies for the organisation of IES).
Figure 6: The model of teachers’ preparation for the use of DT in IES.
The effectiveness of the developed model was verified through a pedagogical experiment that involved conducting three tests based on the results of each stage of teachers' preparation for using DT in IES. The evaluation was based on the criteria described earlier.
Indicators of the effectiveness of the developed model are indicators S1, S2, S3, S4, and S5 (we researched the dynamics of their development).
The participants of the pedagogical experiment were students training to be mathematics teachers.
The total number was 44 students.
We proceeded from the fact that this group is multilevel in terms of the initial ability to use DT in IES, and the ability to learn. This led to the need to track the dynamics of each type of skill for every respondent.
The typical task on which students' ability to use DT in IES was tested is given in the section "Materials and Methods". It is professionally oriented and allows you to assess the existing skills complex.
Students were acquainted with the peculiarities of the experiment, its goals and methods of data collection. At the beginning of the pedagogical experiment, each student chose a number (number N from 1 to 44), which was then used as a marker to track the skills acquired by that student. In other words, during each assessment, each student indicated only a selected number N, which ensured their anonymity, and we could find out how they solved the test problem at different stages.
Data were collected during 2018-2021. The first test was in 2019, the second in 2020, and the third in 2021.
After the second and third tests, the validity of the data was checked. We used these rules: 1) the data of the individual test were incorrect if the first and second tests had seven or more points; 2) the test data were incorrect if all three tests had the same number of points.
The results of each of the stages are presented in Table 1.
Table 1: Results of the Pedagogical Experiment.
Student No |
Mark 1 |
Mark 2 |
Mark 3 |
Student No |
Mark 1 |
Mark 2 |
Mark 3 |
Student No |
Mark 1 |
Mark 2 |
Mark 3 |
1 |
4 |
4 |
6 |
16 |
2 |
3 |
5 |
31 |
5 |
5 |
7 |
2 |
5 |
6 |
7 |
17 |
1 |
2 |
5 |
32 |
5 |
5 |
7 |
3 |
4 |
5 |
6 |
18 |
3 |
3 |
5 |
33 |
3 |
4 |
5 |
4 |
3 |
6 |
7 |
19 |
3 |
3 |
6 |
34 |
4 |
4 |
3 |
5 |
4 |
6 |
8 |
20 |
3 |
4 |
6 |
35 |
5 |
4 |
6 |
6 |
4 |
4 |
8 |
21 |
3 |
4 |
3 |
36 |
5 |
4 |
5 |
7 |
4 |
4 |
7 |
22 |
4 |
4 |
3 |
37 |
3 |
5 |
3 |
8 |
5 |
4 |
5 |
23 |
4 |
4 |
7 |
38 |
5 |
5 |
6 |
9 |
4 |
4 |
5 |
24 |
3 |
5 |
3 |
39 |
1 |
3 |
6 |
10 |
3 |
5 |
5 |
25 |
2 |
3 |
6 |
40 |
4 |
4 |
3 |
11 |
3 |
5 |
5 |
26 |
3 |
3 |
4 |
41 |
2 |
3 |
8 |
12 |
3 |
6 |
6 |
27 |
4 |
3 |
4 |
42 |
1 |
3 |
7 |
13 |
5 |
5 |
6 |
28 |
5 |
4 |
3 |
43 |
3 |
3 |
4 |
14 |
5 |
5 |
6 |
29 |
4 |
4 |
3 |
44 |
4 |
3 |
4 |
15 |
2 |
3 |
8 |
30 |
3 |
6 |
5 |
Processing the results by the sign test required the construction of a table of identified changes (Table 2). Hypotheses H0 is “the developed model does not impact on the skill to use DT in IES” and hypotheses Ha is “the developed model impacts the skill to use DT in IES”.
Table 2: Number of Differences.
Changes |
Negative |
Without Changes |
Positive |
Number of Changes Тemp. |
Critical interval (significance level 0.05) |
The accepted hypothesis |
«–» |
«0» |
«+» |
n=«–»+«+» |
|||
Changes |
7 |
17 |
20 |
27 |
(8;19) |
На |
Changes |
9 |
6 |
29 |
38 |
(13;25) |
На |
Since the empirical value of the test is beyond the interval in both cases (20 > 19 and 29 > 25), it is necessary to reject hypothesis H0 and accept the alternative hypothesis (the developed model of preparing teachers for the use of DT in IES is effective).
Thus, at the significance level of 0.05, according to statistical estimates, the effectiveness of the model for preparing teachers to use DT in IES was confirmed.
We will now describe the implications of the developed model for teacher training to use digital technologies in an inclusive educational space. The first stage (motivational) planned to modernise the content of the discipline Psychology and informatics disciplines: Informatics, Web-design (1st year) (Table 3).
Table 3: Improving the Content of Disciplines.
Discipline |
Additional Issues of Introduction of DT in the Educational Process |
Psychology |
1. DT is a necessary condition for ensuring the social development of the student in IES. |
Informatics disciplines ("Informatics", "Web-design", "Workshop on the creating of multimedia learning means") |
1. Mastering various digital means of inclusive orientation. |
The students’ preparation for the use of DT in the IES was organised in such a way that the study of these disciplines took place through visual lectures, and practical and laboratory classes organised with the use of DT. Students were offered professionally-oriented tasks (cases), which created interesting professional situations and were aimed at developing specific knowledge in the field of the use of DT for inclusive education.
For example, some practical classes in Pedagogy and Psychology were conducted as intellectual training, during independent and individual work focused on communicative strategies and tactics of professional communication between teachers and pupils, and worked on motivating professional communication skills (listening, proving their positions). At the same time, students were offered a professional situation in the form of a business game, Mathematics Lesson in a Classroom with a Student with Special Needs. Students learned to formulate questions and answers, to establish and maintain contact with CSEN, and there was the modeling of subject and social aspects of the lesson content in general, selection of teaching methods, and selection of visual means and digital learning means. In the process of studying information disciplines, students' ideas about hardware and software in an inclusive direction, in general, were formed. The lectures were devoted to the use of multimedia technologies in classrooms where there are pupils with special needs.
This stage was more focused on the formation of skills:
S1 – the skill to find/recommend appropriate inclusive hardware;
S2 – the skill to find/recommend appropriate inclusive software;
S4 – the skill to use social services to organise quality communication.
At the second (cognitive-operational) stage, the content of the disciplines Pedagogy (2nd year) and Workshop on the Creation of Multimedia Learning Means (2nd year) was supplemented with questions about the introduction of DT in the IES (Table 4).
Table 4: Improving the Content of Disciplines (2nd stage).
Discipline |
Additional issues of Introduction of DT in the Educational Process |
Pedagogy |
1. Possibilities of using DT in providing competence, activity, and personality-oriented approach in IES. |
Workshop on the creation of multimedia learning means |
1. Computer games in IES |
A special course called Digital Technologies in Inclusive Education (offered in the third year) played a crucial role in developing skills related to using digital technologies in the field of inclusion. The course content was designed to impart knowledge about digital tools for supporting children with special educational needs (CSEN) and mastering computer-based educational and methodological support for teaching children in IES. (Figure 7).

Figure 7: Tasks of the special course, digital technologies in IES.
During the special course, we placed particular emphasis on computer games designed for children with special needs. As a result, students were tasked with conducting a content analysis of the internet to identify available computer games that support school mathematics, including games focused on numbers (such as Math Learning), mindfulness (such as Mathematics Fanatics), logic (such as Find a Law), speed (such as Developer: Land of Magic Numbers), strategy (such as flash games like Blue Cube), games involving matches, and games for developing attention and memory skills. The students independently researched specialised development programmes and software packages: GCompris, Omnitux (http://omnitux.sourceforge.net/), TuxMath, etc.
This stage was more focused on the formation of skills:
S2 – the skill to find/recommend appropriate inclusive software;
S3 – the skill to find/choose a suitable digital platform for the organisation of IES;
S5 – the skill to develop educational and methodological support (visual materials) taking into account the needs and capabilities of CSEN with the use of digital technologies.
The third stage (operational-reflexive) of the pedagogical practice occurred during the third and fourth years of the programme. One of its objectives was to gain practical experience in using DT to organise IES and to reflect on these activities. As part of their industrial practice, students were tasked with describing the unique features of the educational process for children with different types of special needs, including those with developmental delays, speech disorders, intellectual disabilities, visual impairments, physical and mental disorders, and emotional and behavioural disorders. Additionally, they were asked to identify the challenges that a mathematics teacher might face when using DT to organise IES and to share positive practices.
For students, we note the importance of mastery of the specialised learning principles, which happens in school practice. To understand the holistic picture of the digitalisation of an inclusive educational space, the principle of the systematic use of digital technologies is important.
In school practice, adherence to the principle of ontogenesis allows us to take into account the age and psychophysical characteristics of students, the nature of existing disorders, and to eliminate or correct disorders due to intellectual, speech, sensory, motor, and emotional defects, in order to create a full basis for child development. Students’ mastery of the activity principle in learning is formed in practice due to the need to correct secondary disorders caused by primary defects in the child's development in real learning conditions.
This stage focused on the formation of all skills:
S1 – the skill to find/recommend appropriate inclusive hardware;
S2 – the skill to find/recommend appropriate inclusive software;
S3 – the skill to find/choose a suitable digital platform for the organisation of IES;
S4 – the skill to use social services to organise quality communication;
S5 – the skill to develop educational and methodological support (visual materials) taking into account the needs and capabilities of CSEN with the use of digital technologies.
This research followed the ideas of other scientists. Thus, the authors de Boer et al., (2011) confirmed that deepening knowledge, particularly on legislation related to inclusion, does not solve the problem of preparing teachers to work in inclusive classrooms. For our research, this became one of the arguments in favour of developing not only knowledge but also practical skills in pre-service teachers regarding the use of digital technologies (DT) in inclusive classrooms. The conclusions of the Bakker et al., article (2016) on the usefulness of mini-games for improving knowledge of multiplication and division were reflected in our research when determining the types of DT for inclusive learning. In the findings of Marci-Boehncke and Vogel (2018), the authors propose not only integrating DT into teacher training but also considering the development of digital literacy. This conclusion was reflected in the skills (S1-S5), the formation of which was provided for in our model.
A confirmed alternative hypothesis (the developed model of preparing teachers for the use of DT in IES is effective) reinforces the results of other scientific research. The finding by Khamlichi (2012) focuses on the fact that teachers need to choose methods and means of teaching based on the needs and capabilities of students. It is consistent with our conclusion that to organise inclusive learning the teachers must be able to select the appropriate digital technologies and appropriate software. The finding by Scorgie (2010) concerns the upbringing of CSEN and strategies for their interaction with parents. Parenting includes supporting the educational needs of children for their greater socialisation through the virtual world.
Therefore, the teacher's cooperation with parents on the use of DT for the development of their children is potentially effective. Cagran & Schmidt (2011), among other things, substantiate the importance of preparing teachers for work in inclusive classrooms, which correlates with the conclusions of our study on the importance of preliminary preparation of mathematics teachers for the use of DT in inclusive classes.
Our study also follows the ideas of de Boer et al. (2011) that substantiate the role of DT for the socialisation of CSEN as a leading goal of European policy. The problem of digital literacy of teachers is urgent for inclusive education. A group of researchers from the Technical University of Dortmund in Germany have conducted a study focused on exploring the use of digital technologies in education (Hamburg & Bucksch, 2017). As part of their research, the scientists developed a project called the Research Centre for Youth, Media, and Education, which was designed for pre-service teachers. Within the project, students have the option to enroll in separate courses, such as Digital Learning in Inclusive Classrooms or Methods for Diagnosing Reading Competency and Promoting Reading. These courses encourage the use of digital tools to support learning. The main objective for students is to adapt their lessons to the unique capabilities, abilities, and interests of each child.
A similar project and its outcomes are described in Lazzari's (2016) research study, which discusses the organisation of the Digital Storytelling course for students in the Special Education programme. According to the author, the narrative structure of fairy tales can enhance the lives of children with special educational needs by stimulating their imagination, enabling them to express their emotions, identifying their challenges, and finding solutions to their problems. The cognitive, social, and emotional value of storytelling for children is critical. Digital storytelling is a valuable tool that promotes the development of language skills, vocabulary, and general knowledge among students with special needs. In an experiment conducted at the University of Bergamo, students were enrolled in a 24-hour digital storytelling course, which was delivered remotely. The experiment proved to be successful, and students expressed an interest in using similar technologies in the future in inclusive classrooms.
It is also important to take into account the role of technology in improving the quality of life and expanding the range of possibilities of CSEN. There has been recent research focusing on the use of robots to support individuals with autism spectrum disorders (ASD) (Serna et al., 2016). For instance, Yuen et al. (2014) have described a project that utilises robots to foster social interaction among adolescents with ASD during educational activities.
However, Abbott (2007) points out that there is a dearth of extensive, long-term, and high-quality research on this topic, which is consistent with the findings of Mirenda et al. (2000). Abbott notes that the majority of studies concerning the use of DT in inclusive education tend to be localised and lack a broad methodological framework.
The findings of Forlin and Chambers (2011) note that the attitude of teachers towards inclusive education is important. The authors conclude that there are some positive links between teacher training and their experience of inclusive learning, so our model can be adapted and used in internships or teacher development in general.
Our research confirmed that the important thing for teachers is to realise the possibility of using DT in inclusive classes, gain knowledge about DT in the field of inclusive education in general and subject areas in particular, and the formation of DT skills to apply. Therefore, professional training of teachers should include forming the mentioned learning outcomes.
After analysing the current state of the issue, it can be concluded that there are multiple scientific and pedagogical research studies focused on inclusive education and the preparation of pre-service teachers to use DT in IES. These studies are being implemented and incorporated into practice. The introduction of DT for the socialisation of children with SEN, the methodological support for teaching children with SEN in different subjects across various types of educational institutions, as well as the utilisation of mobile and distance technologies in the education of such children, are some of the main focus areas that have been explored. It seems like the generalisation of scientific results has shown that there is a systematic approach to working with children who need a special approach to learn for their socialisation. However, there are only fragments of research on pre-service teachers' preparation for using DT in IES.
Pre-service teachers’ preparation for the use of DT in IES is a complex process based on awareness of the importance of involving DT for the inclusion of CSEN in the regular educational process and involves the formation of teachers' skills to use (find and/or recommend) appropriate specialised hardware/software based on nosology for the organisation of an effective IES in the context of subject learning.
Other researchers have developed and theoretically substantiated the model of pre-service teachers’ preparation for the use of DT in IES, which is based on a set of methodological approaches (axiological, integrative, health care, BYOD, visual and digital), specific learning principles (the principle of systematic use of digital technologies; activity) and involves improving the content of certain educational components of educational and professional teacher training curricula (Psychology, Pedagogy, Computer Science disciplines), the use of forms (lectures-visualisations; practical and laboratory works; practice), methods (problem, case-method, modeling), and means (hardware and software of inclusive orientation; internet resources; professionally-oriented tasks).
The effectiveness of the model of pre-service teachers’ preparation for the use of DT in IES was experimentally tested using the sign test. The conducted statistical analysis of the results of the pedagogical experiment confirmed the positive statistically significant dynamics at different stages of learning. Based on the results of the pedagogical experiment, recommendations can be made for the preparation of pre-service teachers for the use of DT in IES.
The developed model can be adapted to subject teachers with a focus on specialised software in their field (such as mathematics, physics, biology, etc.) and the development of appropriate variable courses (for example, Mathematics in IES of Secondary School, Specialised Mathematics Software for CSEN, or Digital Technologies in Teaching Mathematics for CSEN, etc.).
It is important to actively involve students in research work based on analysis, comparison, and critical evaluation of the available results of the introduction of DT in inclusive education and the practical experience of using DT in working with CSEN with its obligatory reflection.
Public demand for the use of DT in inclusive education highlights the need for communicative interaction between participants in the educational process of general secondary and higher education, which can be implemented through resource centres for the professional development of teachers (training, internships, training, etc.).
While fulfilling all the research objectives, this study highlighted the problem of professional development of teachers to develop their ability to use specialised software in inclusive educational institutions; the problem of professional training of specialists for the training of CSEN in the conditions of distance learning; the problem of using DT in the teaching of CSEN in non-formal education; the need to develop specialised electronic educational resources for inclusive educational space, etc.
Abbott, C. (2007). E-inclusion: Learning difficulties and digital technologies. Futurelab Education.
Aluko, F.R., & Ooko, M.A. (2022). Enhancing the digital literacy experience of teachers to bolster learning in the 21st century. Journal of Learning for Development, 9(3), 420-435. https://doi.org/10.56059/jl4d.v9i3.662
Bakker, M., van den Heuvel-Panhuizen, M., & Robitzsch, A. (2016). Effects of mathematics computer games on special education students’ multiplicative reasoning ability. British Journal of Educational Technology, 47(4), 633-648. https://doi.org/10.1111/bjet.12249
Bondarenko, T.V. (2018). Using information and communication technologies for providing accessibility and development of inclusive education. Information Technologies and Learning Tools, 67(5), 31-43. https://doi.org/10.33407/itlt.v67i5.2241
Cagran, B., & Schmidt, M. (2011). Attitudes of Slovene teachers towards the inclusion of pupils with different types of special needs in primary school. Educational Studies, 37(2), 171-195.
de Boer, A., Pijl, S.J., & Minnaert, A. (2011). Regular primary schoolteachers’ attitudes towards inclusive education: A review of the literature. International Journal of Inclusive Education, 15(3), 331-353.
Forlin, C., & Chambers, D. (2011). Teacher preparation for inclusive education: Increasing knowledge but raising concerns. Asia-Pacific Journal of Teacher Education, 39(1), 17-32.
Hamburg, I., & Bucksch, S. (2017). Inclusive education and digital social innovation. Advances in Social Sciences Research Journal, 4(5), 161-169. https://doi.org/10.14738/assrj.45.2861
Isăilă, N. (2012). Social inclusion in the context of informational society. Procedia–Social and Behavioral Sciences, 46, 1006-1009. https://doi.org/10.1016/j.sbspro.2012.05.239
Jones, P. (2010). My peers have also been an inspiration for me: Developing online learning opportunities to support teacher engagement with inclusive pedagogy for students with severe/profound intellectual developmental disabilities. International Journal of Inclusive Education, 14(7), 681-696.
Khamlichi, M. (2012). Teacher education for inclusion. Profile of inclusive teachers. European Agency for Development in Special Needs Education. https://www.europeanagency.org/sites/default/files/Profile-of-Inclusive-Teachers.pdf
Laksmi, M.L., Sari, D.P., Rinanto, Y., & Sapartini, R.R. (2021). Implementation of problem based learning to increase scientific explanation skill in biology learning about the environment. Journal of Learning for Development, 8(3), 532–540. https://doi.org/10.56059/jl4d.v8i3.531
Lazzari, M. (2016). Digital storytelling for inclusive education: An experience in initial teacher training. Proceedings of the 10th International Conference on e-Learning. Funchal, Portugal, 199-203.
Marci-Boehncke, G., & Vogel, T. (2018). Digital literacy and inclusion: The impact of theory and practice in teacher’s education. 12th International Technology, Education and Development Conference. https://doi.org/10.21125/inted.2018.1618
Martynchuk, O.V. (2019). Theory and practice of training future bachelors of special education in an inclusive educational space. [Doctoral dissertation. Mykola Yarmachenko Institute of Special Pedagogy and Psychology of the National Academy of Sciences of Ukraine].
Mirenda, P., Wilk, D., & Carson, P. (2000). A retrospective analysis of technology use patterns of students with autism over five years. Journal of Special Education Technology, 15(3), 5-16. https://doi.org/10.1177/016264340001500301
Okhrimenko, O., & Semenikhina, O. (2019). Digital resources in the work of bachelor’s of special education. Physical and Mathematical Education, 4(22), 127-132. https://doi.org/10.31110/2413-1571-2019-022-4-047
Scorgie, K. (2010). A powerful glimpse from across the table: Reflections on a virtual parenting exercise. International Journal of Inclusive Education, 14(7), 697-708.
Serna, R.W., Begum, M., & Yanco, H.A. (2016). Are robots ready to deliver autism interventions? A comprehensive review. International Journal of Social Robotics, 8(2), 157-181. https://doi.org/10.1007/s12369-016-0346-y
Yuen, T.T., Mason, L.L., & Gomez, A. (2014). Collaborative robotics projects for adolescents with autism spectrum disorders. Journal of Special Education Technology, 29(1), 51-62. https://doi.org/10.1177/016264341402900104
Authors:
Marina Drushlyak is a professor of the Computer Science Department, Faculty of Physics and Mathematics of Sumy State Pedagogical University named after A. S. Makarenko. Email: marydru@fizmatsspu.sumy.ua
Olena Semenikhina is a professor of the Mathematics Department, Faculty of Physics and Mathematics of Sumy State Pedagogical University named after A. S. Makarenko. Email: e.semenikhina@fizmatsspu.sumy.ua
Inna Kharchenko is a professor of the Department of State Law Disciplines and Ukrainian Studies of Sumy National Agrarian University. Email: kharchenko-inna@ukr.net
Pavlo Mulesa is an associate professor of the Department of Cybernetics and Applied Mathematics of Uzhhorod National University. Email: pavlo.mulesa@uzhnu.edu.ua
Volodymyr Shamonia is an associate professor of the Computer Science Department, Faculty of Physics and Mathematics of Sumy State Pedagogical University named after A. S. Makarenko. Email: shamonawg@gmail.com
Cite this paper as: Drushlyak, M., Semenikhina, O., Kharchenko, I., Mulesa, P., & Shamonia, V. (2023). Effectiveness of digital technologies in inclusive learning for teacher preparation. Journal of Learning for Development, 10(2), 177-195.