2022 VOL. 9, No. 3
Abstract: The continual evolution of employment opportunities in the present industrial era has raised the need for career-long expert advice. Similar to other fields, thankfully technology has come to our rescue in the area of career guidance also. This paper presents a systematic review of Expert Systems (ES) developed for career guidance, course selection and evaluation of students in the past ten years. The popular research databases Google Scholar and Science Direct were used for obtaining the relevant research papers through broad keywords. The keywords were refined to identify the articles related to rule-based, case-based and fuzzy logic-based ES used for career guidance. A total of twenty-five peer-reviewed relevant articles with full-text available online was selected for the final study. In order to avoid duplicity, technical reports and unreferenced literature were excluded. The review identifies the relatively high weight given by the researchers to rule-based systems owing to their simplicity and broad applicability. However, the relative merits and demerits of rule-based, case-based and fuzzy logic-based ES are highly dependent on the field of application. Nevertheless, ES find wide applications in the area of career guidance and have the potential to enhance the career guidance accessibility of the most remote students.
Keywords: Expert Systems, rule-based, case-based, fuzzy logic, Artificial Neural Network.
Originated at Stanford University, Expert Systems (ES) are specialised programs that derive their expertise from the knowledge of domain experts in a specific field. Interestingly, these systems were designed to extract knowledge by interviewing an expert (Zwass, 2016). Generally speaking, the term Expert System refers to a software program that mimics the decision-making trait of human experts (Başçiftçi & Avuçlu, 2018). An ES is designed to be asked questions and provide a suitable explanation to the user. The extracted knowledge is used as an input for a computer program for qualitative and quantitative evaluation. Web-based ES have gained significantly with the advent of the internet and mobile devices, which can be interconnected. This technology has led to significant enhancement in the accessibility of the information, making it time and location independent.
These systems are far better than conventional programs due to their capability to deal with faulty reasoning and insufficient data (Siler & Buckley, 2005). As shown in Fig. 1, the three essential components of an ES are a knowledge base, inference engine, and user interface. The knowledge base contains facts, rules and other knowledge required to solve the problem. The representation of knowledge in the knowledge base is done with the help of semantic networks, frames and production rules. Finally, this knowledge is utilised by the ES through an inference engine, including the IF-THEN rules available within the knowledge base (Wagner, 2017).

Figure 1: Components of a typical expert system
The inference engine uses forward (known facts to resulting conclusions) and backward (hypothesis to supporting facts) chaining to search and pattern matching. The user interface is used to interact with the ES. The knowledge base and inference engine are the two components that convert a computer program into an ES. The effective interconnection between these components allows the human expert to professionally obtain the stepwise solution to specific domain problems. This interconnection makes ES knowledge-intensive software with advisories and solutions providing the capability for problems typically requiring human intervention (Liao, 2005).
Various techniques such as knowledge-base, rule-base, inductive learning, artificial neural network (ANN), fuzzy logic, case-based reasoning and model-based reasoning have been used to develop ES (Liao, 2005). The rule-based technique is tricky to implement as the knowledge acquired from the expert is often challenging to put into the ES via the IF-THEN rule. Additionally, it poses a problem for the developer to extract accurate and actionable information from the expert. The knowledge-based system has improved over the earlier ES, which was incapable of acquiring knowledge from the experience of the expert. Due to this incapability, it was difficult to manipulate the rules without disturbing the connectivity among them.
Present knowledge-based systems — being improved versions of previous ES — are capable of adding and modifying rules while maintaining continuity. Inductive learning is based upon previous examples solved by an expert and, therefore, evokes the rules extracted from that expert. The ANN-based systems work on the belief that information processing in human beings occurs via interaction among countless neurons. The neurons in the human brain function by collecting and transmitting information through synergy among the nuclei, axons and dendrites. The case-based systems function by deciding on the solution of the given problem by retrieving historical cases related to it from its memory. This system is analogous to the system of memory-based solutions experts in diagnosis, law and planning. These systems derive their strength from a repository of previous cases indexed to permit quick retrieval as and when desired. The ES offer several advantages due to the amalgamation of human expertise and computers. Such systems ease the inadequate dissemination of human expertise with improved chances of taking appropriate decisions consistently. These facilitate real-time decision-making, ensuring effective utilisation of the available data. Most of the time, the decisions taken are bias-free and without the interference of human emotions. On the one hand, the expert feels free to concentrate on more creative activities, whereas the user feels free to ask questions without hesitation.
This paper presents a systematic review of the various types of ES currently employed for students' career guidance. Articles published between 2001 and 2021 were selected from popular databases such as Google Scholar and Science Direct through a logical and reproducible methodology. A total of 25 articles were selected for the final study using keyword-based search and review techniques. The broad objective of the study was to collect and disseminate information regarding current progress in the field of career guidance ES. The article is focused on rule-based, knowledge-based, fuzzy logic-based ES used for the career guidance of students. Various applications of these ES in career guidance are discussed, and reasonable conclusions are inferred regarding their applicability. To the best of the author's knowledge, no single review article compares rule-based, case-based and fuzzy-logic-based ES developed for the career guidance of students. The yearning to understand the status of current research in the field of career guidance ES is the primary motivation behind this article. This article shall serve as a secondary source of scholarship in the career guidance ES for scientists and engineers in this area.
The rule-based ES is the most straightforward and commonly used AI technique. This technique employs joint conditional statements, which can be applied to more minor problems. On the other hand, the case-based technique is essential as it helps understand how human beings process information depending on their previous experience. Finally, the fuzzy-logic-based ES depends on fuzzy logic rather than Boolean logic. Fuzzy logic can capture all the possibilities lying between TRUE and FALSE. Such systems are employed when something is vague or unclear and is used to resemble human nature. Unfortunately, to the author's knowledge, no single article covers a literature survey of career guidance ES based on techniques such as rule, case and fuzzy logic in detail. This article attempts to address this research gap through a systematic and replicable review.
The development of ES, being a complex process, poses a problem for developers and managers at various levels. Developing a faster, more advanced, reasonable ES with a shorter lead time is still challenging for the scientific community. Over the last decade, several applications have been developed in different fields like engineering (Mohammed et al., 2019; Nurhadi & Tarng, 2011; Deng et al., 2018; Singholi & Agarwal, 2018), medicine (Akben, 2019; Shaheamlung, Kaur, Singla, 2019; Zarandi et al., 2019; Saibene et al., 2021), agriculture (Prasad & Babu, 2008; Joy & Sreekumar, 2014; Agrawal & Kamboj 2019; Chakraborty & Chakrabarti, 2008), education (Campagni et al., 2015; Pordelan et al., 2018; Drigas et al., 2004; Moa et al., 2019), etc.
Career guidance is a complicated yet highly significant component of an individual's life who is undergoing the career selection phase. It encompasses various activities such as information flow, teaching, assessing, mentoring and advising the individual to extract useful information about him or her. In other words, career guidance is a complex process involving more than one expert in an area to derive meaningful information-based conclusions. Being highly globalised and competitive, the job market requires an optimum balance between immediate career selection decisions and their long-term implications. Therefore, integrating multimedia and digital technologies has enormous potential to aid the student in making a fruitful career choice. A career guidance system care must be capable of delivering generic and personalised guidance to students. The evolution of serious games has been instrumental in addressing this issue by adequately indulging the students and tracking the outcomes. The games have proven instrumental in extracting useful information from individuals (Dunwell et al., 2013).
An innovative method for extracting information from students via Google home and Telegram as speech and text-based systems has been presented by Calvo et al. (2017). The extracted information was used as a personality database, and profile analysis was performed via Watson. These applications developed a user-friendly and interactive interface between seventy-two computer science students and a bot. The results indicated high usability of the system and user/system engagement enhancement. The statistics testified to the system’s ease of use since 89% of the students and 95% of the students were able to learn it quickly. Several factors included in career guidance have recently shifted the focus of researchers towards computer-assisted guidance systems. Few of the systems, SIGI PLUS, DISCOVER, and CHOICES, have been discussed in detail in the literature (Peterson et al., 1994). Most of these systems are designed to cater for the need of a particular country as per its specific needs.
Interestingly, artificial intelligence can significantly widen the acceptability of career guidance systems. A fuzzy-logic system for ninth-grade students' career guidance has been presented by Peker et al. (2017). The proposed system has been successfully applied to forecast students' interest in various areas, viz., information technology, automotives, accounting and electrics-electronics, etc. The grade-point average was considered the input set for the decision-making problem through suitable questionnaires and interviews. Various parameters, such as correlation coefficient, classification accuracy, confusion matrix, and mean absolute error, were used for determining performance. The manual conventional career guidance methods are particularly inefficient and ineffective in countries like India. This issue solicits the need to automate the career guidance process via computer-based techniques to enhance its reach among Indian students. Such a system may benefit a diverse group of individuals seeking career guidance. A tic-tac-toe gameplay-based system for the intelligence assessment of Bachelor of Technology students of India has been presented by Prakash et al. (2013, 2017). The students found it interesting to participate in a game-based ES to assess the psychological factors playing a vital role in career selection. Meaningful results were derived by determining various factors, viz., patience and perseverance, problem-solving speed, etc.
The guidelines recommended by Xiao & Watson for conducting a systematic literature review were followed in the present paper for shortlisting the relevant research articles (Xiao & Watson, 2019). Subsequently, the research criteria were refined intuitively to narrow the search by selecting proper keywords. Research articles that provided information about rule-based, case-based and fuzzy logic-based ES used for career guidance of students were included in this study. Articles on career guidance using other techniques and ES designed for professionals were excluded from the study. Both application and web-based ES have been included in the study. Only articles written in the English language were selected.
Popular databases such as Google Scholar and Science Direct were searched to obtain research articles. For the initial identification of relevant articles, broad keywords such as "Expert system components", "Expert system scope", "Expert systems in career guidance", and "Artificial intelligence" were used. This methodology yielded a total of 652 articles from the Google Scholar database. Similarly, a search in Science Direct resulted in 412 articles. The initial screening of titles resulted in the final 109 articles from all these databases. As the scope of the article was narrowed, refined keywords such as "Career selection Expert Systems", "Rule-based Expert Systems in career guidance", "Case-based Expert Systems in career guidance", and "Fuzzy-logic based Expert Systems in career guidance" were used. Subsequently, 52 articles published between 2001 and 2021 related to the present study were short-listed. The highest number of articles were from the years 2017 (7), 2018 (7) and 2019 (8) due to the relative abundance of literature. Finally, single articles were selected from 2001, 2004, and 2006, primarily covering computer applications, fuzzy reasoning, ES, and knowledge representation. Figure 2 shows the distribution by year of articles reviewed in this study.

Figure 2: Distribution by year of articles considered in this study
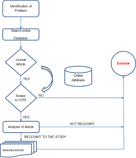
The 52 articles were further scrutinised and finally 25 articles (ten rule-based, six case-based and nine fuzzy-logic-based articles) were short-listed as most relevant to the present study. The title, author names, and year of publication of all the 52 articles were diligently recorded for each. Articles published in high-quality peer-reviewed journals or books by reputed publishers were considered in the present study. To remove duplications and avoid a lack of peer-reviewed articles, technical reports and non-referenced documents were excluded from the study. To further evaluate the quality of these articles, the full-text articles were read thoroughly. Important information was systematically extracted from the selected articles and presented in the present study. Figure 3 summarises the process of review systematically.

Figure 3: Summary of the process of review
In this section, we examine the various ES discussed so far that are available in the literature. We describe the technology of each of these ES.
Rule-based systems facilitate the availability of computational mechanisms found in most of the ES. These systems have a long history of being applied to various areas. The knowledge base of rule-based systems is represented via an agglomeration of simple and easily perceivable IF-THEN rules. These IF-THEN rules are employed as inference methods for extracting novel logical conclusions from existing knowledge. Interestingly, equivalent logical statements can be effectively employed to represent the rules and facts in a rule-based system. The consolidation of various restrictions and language-based additional constructs, along with tight integration among language and evaluation mechanisms, has significantly enhanced the advantages of rule-based systems (Kovarik, Jr, 2006). Figure 4 shows the general architecture of a rule-based system.

Figure 4: The general architecture of a rule-based system (Kovarik, Jr, 2006).
Another web-based ES designed using CLIPS and PHP as tools has been developed by Rudolph and Abunawass (2015). The system employs CLIPS for inferring a new rule base for streamlining the process of advising undergraduate students. The system has been employed to monitor students' progress while planning for the future course they select. The range of advisements includes those regarding the student's progress and future courses. It also enables determining the number of eligible students and whether or not a student satisfies the course requirements. The characteristics such as personality traits, viz. talent, interest, knowledge, etc., have been utilised for developing a web-based career guidance system (Desnelita, 2017). The system is specifically designed to encompass a variety of factors for helping school students in career counselling and career development. A software-based system for interest evaluation of students for providing career guidance has been developed by Balasubramanyam et al. (2018). The interest of students was extracted using a comprehensive questionnaire. Table 1 summarises the primary different rule-based ES developed for career guidance. The SWI-Prolog tool has been used to develop a software-based career guidance system (Iwayemi et al., 2016). The MBTI indicator system was successfully used to provide career guidance to the students as per their personality types. A web-based ES has been developed for selecting online courses offered by all the Kurdistan region's public and private universities (Ahmed & Ghareb, 2018). The system allows students to select a course based on various factors, viz. degree, student major, annual cost and time required for completion, etc.
A software-based ES using CLIPS language to store the rules has been developed by Aslam and Khan (2011). The system considers the record as well as the capability of students to suggest a university major. The students' ability, capability and intelligence were measured via two questionnaires consisting of 100 and 50 questions, respectively. A web-based system for students studying in pre-tertiary institutions in Nigeria has been presented by Abisoye et al. (2014). The system was implemented through PHP, HTML, CSS, JavaScript and MySQL to suggest careers to the students. The developed system was implemented with fifty students, of whom 70% found it very helpful. Table 1 summarises the primary rule-based ES developed for career guidance.
Table 1: Summary of Main Rule-Based ES Developed for Career Guidance
S. No. |
Tools Used |
Key Findings |
Reference |
1 |
Clips language and Visual basic |
Software for selecting university major based on student record, ability and capability test. |
(Aslam & Khan 2011) |
2 |
Kappa-PC Expert System environment |
Intelligent decision support software for undergraduate university major search and selection. |
(Al Ahmar, 2012) |
3 |
Boot strap 3 containing HTML, CSS, JavaScript for front end and XAMPP for back end |
A web-based career guidance ES was developed to enable pre-tertiary science students to choose careers via electronic means (smartphones, laptops etc.). The system was up to 95% accurate with 70% satisfaction levels and 80% information adequacy. |
(Kazeem & Onwuka 2017) |
4 |
Rule-based inference and Expert System shell |
An easily navigable standalone system that compares data captured from the student with the information available in the database. More than 90% of students accepted that they could plan their careers better due to the expert advice given by Vignan's Career Guidance ES (VCGES). |
(Swarup et al., 2014) |
5 |
PHP, Html, CSS, Javascript and MySql |
The system is implemented and tested in a web-based system to transform manual processes into automated processes for students in pre-tertiary institutions in Nigeria, and 76% of students responded positively to the system. |
(Abisoye et al., 2014) |
6 |
PHP and CLIPS Expert System tool |
Web-based system for streamlining the advising process of undergraduate students, regularly monitoring the student's progress and planning for future courses and projects. |
(Rudolph & Abunawass, 2015) |
7 |
SWI-Prolog, MBTI test |
Career advisor ES based on MBTI indicator Suggest students the career field based on different personality types. |
(Iwayemi et al., 2016) |
8 |
HTML, CSS, Javascript, PHP, PHP My Admin |
A web-based system includes talent, interest, ability, personality, knowledge and other supporting factors for providing career guidance. |
(Desnelita 2017, December) |
9 |
The software was developed using waterfall methodology, C# was used as the programming language, and the database was created using Microsoft access |
The proposed model accepts the choice of preferred courses from the user. The obtained results were encouraging and paved the way for developing more complex ES, especially for the placement of students. |
(Kabari & Agaba, 2019) |
10 |
Software-based ( tools not mentioned) |
This system considers the interest evaluation test for career selection, compares that result with existing data, and provides the result. |
(Balasubramanyam et al., 2018) |
The case-based ES is an experience-based system employed for solving new problems by adapting previously successfully solved identical problems. Case-based systems facilitate the establishment of a novel intelligent technology that can solve a problem while adapting to newer situations. It is conceptually based on the fact that human beings solve various problems by gathering experience. Humans generalise the patterns of cases into rules, the principal unit of knowledge being 'the case'. The reasoning is presented by associating the given problem with previous identical cases (Clifton & Frohnsdorff, 2001). Case-based reasoning is extensively used where conventional rule-based reasoning is weaker, viz., knowledge acquisition, incomplete information-based reasoning, machine learning, etc.
A software-based system using a dataset of 1,000 cases stored in an Excel file implemented via MATLAB-based GUI has been reported by Ezenkwu et al. (2015). The case-based system was developed to guide tertiary students or students facing problems completing their course. The data collected from the counsellor was based on students' performance in ten subjects. Another web-based system with the dataset containing the record of passed-out students has been successfully implemented at Covenant University has been developed by Daramola et al. (2014). This system helps both academic staff and students of the university to select the right course. The system was designed using a Java ES shell and implemented using Apache Tomcat as a web server. A software-based ES for helping students in high school and secondary classes has been developed by Mundra et al. (2014). The system was designed using a Java-based interface, MBTI model, machine learning and rule-based systems. The subject-related essential data marks of the student and personality factors calculated by the MBTI model were used for career suggestions. Three modules were created for testing and calculating different factors, report generation and augmenting the knowledge base for unknown cases. A software-based system has been developed through the nearest neighbour technique of data mining (Ansari, 2017). The system included 11 different factors, which the students rated on a five-point scale as per their preference. The students are provided primary, secondary and higher-level guidance by the system. The knowledge base is continuously enhanced by updating the solution whenever guidance is unavailable at the primary level. A software-based ES with 12 attributes related to ability, aptitude, interest and personality has been presented by Waghmode and Jamsandekar (2016). The data-mining technique was implemented through Weka processing filters, and the data set was collected from the counsellor. The system was designed specifically for secondary-level students after calculating various factors through a questionnaire.
The machine learning algorithms viz. ID3, PRISM and PART were 100% accurate in classifying the rules. Another software-based ES for providing vocational guidance to high school and intermediate students using the AI model implemented through ANN has been reported by Sodhi et al. (2016). ANN was implemented through MATLAB, the GUI was developed using the GUIDE tool, and MATLAB 7.8 and SPSS were used for the statistical analysis. The Differential Aptitude Test (DAT) and Scientific Knowledge and Aptitude Test (SKAT) were used to assess an individual's specific abilities in different areas. The objective was to develop a standalone system for guiding students with a vocational orientation. Table 2 summarises the primary case-based ES used for career guidance.
Table 2: Summary of the Main Case-Based ES Developed for Career Guidance
S. No. |
Tools Used |
Key Findings |
Reference |
1 |
Apache Tomcat, Java Expert System shell, java database connectivity (JDBC), Java servlets. |
A web-based system that helps academic staff and University students select the right course. This system is successfully implemented experimental version in the computer science department of covenant university |
(Daramola et al., 2014) |
2 |
Java-based interface, MBTI model, machine learning |
Students' primary data, marks in different subjects and personality factors calculated by the MBTI model is used for career suggestion. Four different modules are used in this process. |
(Mundra et al., 2014) |
3 |
MATLAB based GUI |
Guides the tertiary students who face problems completing the course and poor performance. With Euclidean distance, the CBR algorithm achieved a 0% classification error on the test-case |
(Ezenkwu et al., 2015) |
4 |
MATLAB 7.8, GUIDE tool, SPSS 17.0. |
Standalone system for guiding students of 10th and 12th in vocational interest, with the help of dataset stored in the database. Two different techniques of AI are used classification and regression. |
(Sodhi et al., 2016) |
5 |
Weka pre-processing filters |
Software that guides secondary level students after calculating 12 different factors using questioner. Different Machine learning algorithms viz. ID3, PRISM and PART give 100% accuracy in classification along with rules. |
(Waghmode & Jamsandekar, 2016) |
6 |
Data mining technique nearest neighbour |
Multilevel career guidance was provided to students that included 11 different factors. |
(Ansari, 2017) |
Fuzziness pervades most of the perceptions and thinking processes of human beings. Fuzzy logic can model complex processes comprising unclear information and limited resources. Developing career guidance ES is an important area where strict and rigid rules would not be a truthful evaluation of the subjects. Human beings are prone to place things into categories that are not precise or complete. This elicits the need for fuzzy logic, which can represent such complicated and vague behaviour of human beings and guide them in effective decision-making.
Various tests such as the Holland code and the five-factor model have been employed for designing career selection systems for school and university students. The factor model has been utilised for better career matching through an indigenous software-based ES. Innovative technologies such as TOPSIS and fuzzy cognitive maps have been used for better career matching (Chen et al., 2018). Another software-based ES for guidance counsellors and senior high school students has been developed by Natividad et al. (2019). The system employs various filtering methods such as correlation-based, GainRatio, InfoGain, Relief and Symmetrical. Weka tool and MATLAB were used for implementing the system, and the data was gathered through structured questionnaires and the marks obtained by students in tests. A web-based ES utilising the Mamdani fuzzy model to represent data has been developed by Peker et al. (2017). The performance was evaluated through correlation coefficient, confusion matrix, and mean absolute error. The system was effectively used to guide ninth-grade students in career selection out of four fields: electronics, accounting, information technology and automotive. Data acquisition was accomplished via questionnaires, and the output was considered a career point value. A web-based ES for helping the students in career selection via linguistic variables and fuzzy rules has been developed by Razak et al. (2014). The trapezoidal function was used to generate membership, and the input values were converted into the linguistic variable in the fuzzification process. Awoyelu et al. have presented a software-based ES for deciding the career path of students using their past academic record, BECE results, and personality (Awoyelu et al., 2020). The system developed using CRISP sets converted to fuzzy sets using the nearest neighbour algorithm was highly accurate (~ 90%). A web-based ES for predicting students' career paths via prediction algorithms such as CART, C4.5, C5 and ID3 for identifying students' attributes has been presented by Joshi (2020). The data was acquired from employees working in different organisations, college databases, and social sites. A knowledge-based ES consisting of factual and heuristic knowledge using natural language processing PROLOG has been developed by Srivathsan et al. (2011). A student's performance is inferred from various aptitude tests via the QUADBASE dialogue management system for deriving primary suggestions. The system is designed to provide career guidance to high school and intermediate students based on the marks extracted from their mark sheets and inputs. Table 3 summarises the main fuzzy logic-based ES employed for career guidance.
Table 3: Summary of Main Fuzzy Logic-Based ES Developed for Career Guidance
S. No. |
Tools and Techniques Used |
Key Points |
Reference |
1 |
TOPSIS and fuzzy cognitive map |
The career test (CT) tool provides better career matching for school and university students. Typical and atypical factors were calculated by different tests like Holland code, five-factor model, Zi Wei, Dou, Shu and Constellation used to calculate career matching. |
(Chen et al., 2018, June) |
2 |
Weka tool and MATLAB |
Primary data was gathered through a structured questionnaire, and students' class marks are 716 entries. From that, 60% was used as a train set, 20% for the validation and 20 % for the test set. For feature selection, different filtering methods like |
(Natividad et al., 2019, February) |
3 |
ASP.Net, MATLAB and Mamdani fuzzy model |
ASP.Net, MATLAB and Mamdani fuzzy model Input values for the system are students' GPA in 9th grade, mathematics, social science and career interest taken by the questionnaire and output as a career point value. This study used correlation coefficient, confusion matrix, mean absolute error and classification accuracy for the performance evaluation. |
(Peker et al., 2017) |
4 |
Trapezoid function to generate |
Web-based system for career counselling. Input values taken from the student's data are converted into a linguistic variable in the fuzzification process. With the help of linguistic variables, fuzzy rules have been developed, and the system guides the students. |
(Razak et al., 2014, June) |
5 |
MATLAB and K- nearest neighbour algorithm |
With 90% accuracy, this system can decide career paths for students using BECE results, past academic records and personality profiles. Crisp sets are converted to fuzzy sets using the fuzzy K- nearest neighbour algorithm method. |
(Awoyelu et al., 2020) |
6 |
The decision tree algorithms used are CART, C4.5, C5 and |
This system included modules like the maintenance module, Evaluation module, Online testing module, Test generation module, and Report generation module. After giving the test summarised result from the system will give information about in which |
(Joshi et al., 2020, July) |
7 |
PROLOG and Natural language processing |
The knowledge base was developed with the help of both factual and heuristic knowledge. Different aptitude tests and their inputs judge the student's performance. This system used a QUADBASE dialogue management system to implement Natural Language Processing. |
(Srivathsan et al., 2011, February) |
8 |
Trapezoidal membership function |
The datasets were collected from the career center, registrar, and guidance and counselling with prior approval from the schools' academic heads through a questionnaire. This study used the (RMSE) root-mean-square error and (MAE) mean absolute error to calculate the efficiency of the built fuzzy model. |
(Casuat et al., 2020, August) |
9 |
Gaussian membership functions (GaussMf), DsigMf (difference between two sigmoidal functions) and Pi curve (PiMf) |
The proposed fuzzy system is essentially a humanoid career counsellor model simulation. The linguistic variables and their term sets, the membership functions adopted for fuzzification/de-fuzzification and the fuzzy rules form the core of the FIS. The system's knowledge base consists of the information and data bank as well as the rules that guide the judgment of the experts. |
(Singh & Malik, 2019) |
In this era of fast-paced learning, students must be ready to undergo lifelong learning to ensure a satisfying career. This paper reviewed various types of ES designed for providing career guidance to students at various levels of education. The study emphasises rule-based, case-based, and fuzzy logic-based ES used in career guidance. A total of twenty-five full-length articles were selected from the popular research databases Google Scholar and Science Direct. It was observed that rule-based career guidance systems are most popular mainly due to the ease with which these can be designed. Also, they permit the user to develop the rules as per the requirements. Overall, it can be asserted that these career guidance systems helped students achieve success, specialisation, performance and self-evaluation. Table 4 summarises the key features of rule-based, case-based and fuzzy logic-based ES. Recently, game-based ES have emerged as an attractive technique for providing career guidance to students. However, it is still not clear whether all the parameters can be considered or not while designing a game-based ES. Therefore, despite the usefulness of career guidance ES, career guidance from real experts is still a recommendation. The information presented in the present review should be helpful for various decision-makers in government agencies, policymakers, funding institutions and other sections of society. The replicability of the review was ensured through a systematic methodology for selecting the research articles via suitable keywords.
Table 4: Summary of Key Features of Rule-Based, Case-Based and Fuzzy Logic-Based ES
| Parameters | Rule-Based |
Fuzzy Logic-Based |
Case-Based |
Knowledge representation |
The knowledge base consists of IF-THEN rules |
Degree of membership |
The cases are stored and accessed to solve a new problem |
Learning |
Cannot learn independently and update the existing knowledge base |
The ability to |
It offers incremental and sustained learning |
Uncertainty |
Difficult to calculate uncertainty |
Uncertainty can easily handle by probabilistic reasoning |
Cannot handle uncertainty |
Imprecision |
The requirement for precise information is very low |
The requirement for precise information is very high, as fuzzy logic can deal |
The requirement for precise information moderated |
Explanation |
Yes |
Linguistic |
Adapting previously successful solutions to similar problems |
Inference |
Conclusion derive after processing the rules |
Fuzzification and |
A case consists of a problem, its solution, and, typically, annotations about how the solution was derived |
Knowledge |
The addition of new rules is sometimes tough |
Hard to introduce new linguistic variables into the existing structure |
Systems learn by acquiring new cases |
Maintainability |
Comparatively difficult |
Very difficult |
The knowledge update makes maintenance easier |
Processing |
Very high due to each rule being processed |
Processing time is reduced compared to rule base expert |
May impose long retrieval times |
Knowledge |
Ad hoc, cannot |
Fully |
Structured |
Declaration of Interests: The author declares that she has no known competing financial interests or personal relationships that could have appeared to influence the work reported in this paper.
Funding: No funding was received for this work.
Abisoye, O. A., Alabi, I. O., Ganiyu, S. O., Abisoye, B. O., & Omokore, J. (2014). A web based career guidance information system for pre-tertiary institution students in Nigeria. https://www.researchgate.net/profile/Abisoye-Blessing/publication/279957557_A_Web_Based_Career_Guidance_Information_System_for_Pre-Tertiary_Institution_Students_in_Nigeria/links/559fc88408ae3dbcbe876b9a/A-Web-Based-Career-Guidance-Information-System-for-Pre-Tertiary-Institution-Students-in-Nigeria.pdf
Agrawal, K., & Kamboj, N. (2019). Smart agriculture using IOT: A futuristic approach. International Journal of Information Dissemination and Technology, 9(4), 186-190.
Ahmed, Z. A., & Ghareb, M. I. (2018). An online course selection system: A proposed system for higher education in Kurdistan region government. International Journal of Scientific and Technology Research, 7(8), 145-160.
Akben, S. B. (2019). Determination of the blood, hormone and obesity value ranges that indicate the breast cancer, using data mining based expert system. IRBM, 40(6), 355-360.
Al Ahmar, M. A. (2012). A prototype rule-based expert system with an object-oriented database for university undergraduate major selection. Proceeding of International Journal of Applied Information Systems (IJAIS), 1-5.
Alao Kazeem, A., & Ibam Onwuka, E. (2017). Development of a web-based intelligent career guidance system for pre-tertiary science students in Nigeria. Circulation in Computer Science, 2(8), 4-17.
Ansari, G. A. (2017). Career guidance through multilevel expert system using data mining technique. International Journal of Information Technology and Computer Science, 9(8), 22-29.
Aslam, M. Z., & Khan, A. R. (2011). A proposed decision support system/expert system for guiding fresh students in selecting a faculty in Gomal University, Pakistan. arXiv preprint arXiv:1104.1678.
Awoyelu, I. O., Oguntoyinbo, E. O., & Awoyelu, T. M. (2020). Fuzzy K-Nearest Neighbour Model for choice of career path for upper basic school students. https://www.researchgate.net/profile/Tolulope-Awoyelu-2/publication/343716134_Fuzzy_K-Nearest_Neighbour_Model_for_Choice_of_Career_Path_for_Upper_Basic_School_Students/links/5f577951a6fdcc9879d6725c/Fuzzy-K-Nearest-Neighbour-Model-for-Choice-of-Career-Path-for-Upper-Basic-School-Students.pdf
Balasubramanyam, S., Usharani, D. P., Reddy, A. H. V., Swetha, D., Kumar, G. N. S., Anusha, K., & Ahammad, S. H. (2018). Selecting a college academic branch-a design decision taking system for student career selection. International Journal of Engineering & Technology, 7(4.19), 323-328.
Başçiftçi, F., & Avuçlu, E. (2018). An expert system design to diagnose cancer by using a new method reduced rule base. Computer Methods and Programs in Biomedicine, 157, 113-120.
Calvo, D., Quesada, L., López, G., & Guerrero, L. A. (2017, November). Multiplatform career guidance system using IBM Watson, Google Home and Telegram. In International Conference on Ubiquitous Computing and Ambient Intelligence (pp. 689-700). Springer, Cham.
Campagni, R., Merlini, D., Sprugnoli, R., & Verri, M. C. (2015). Data mining models for student careers. Expert Systems with Applications, 42(13), 5508-5521.
Casuat, C. D., Isira, A. S. M., Festijo, E. D., Alon, A. S., Mindoro, J. N., & Susa, J. A. B. (2020, August). A development of fuzzy logic expert-based recommender system for improving students' employability. In 2020 11th IEEE Control and System Graduate Research Colloquium (ICSGRC) (pp. 59-62). IEEE.
Chakraborty, P., & Chakrabarti, D. K. (2008). A brief survey of computerized expert systems for crop protection being used in India. Progress in Natural Science, 18(4), 469-473.
Chen, Y. T., Peng, W. C., & Yu, H. Y. (2018, June). Identify key factors for career choice by using TOPSIS and fuzzy cognitive map. In 2018 IEEE/ACIS 17th International Conference on Computer and Information Science (ICIS) (pp. 104-109). IEEE.
Clifton, J. R., & Frohnsdorff, G. (2001). Applications of computers and information technology. Handbook of Analytical Techniques in Concrete Science and Technology, 765-799.
Daramola, O., Emebo, O., Afolabi, I. T., & Ayo, C. K. (2014). Implementation of an intelligent course advisory expert system. IJARAI) International Journal of Advanced Research in Artificial Intelligence, 5(4).
Deng, Z., Zhang, H., Fu, Y., Wan, L., & Lv, L. (2018). Research on intelligent expert system of green cutting process and its application. Journal of cleaner production, 185, 904-911.
Desnelita, Y. (2017, December). Counseling model application: A student career development guidance for decision maker and consultation. In IOP Conference Series: Earth and Environmental Science (Vol. 97, 1, p. 012045). IOP Publishing.
Drigas, A., Kouremenos, S., Vrettos, S., Vrettaros, J., & Kouremenos, D. (2004). An expert system for job matching of the unemployed. Expert Systems with Applications, 26(2), 217-224.
Dunwell, I., Lameras, P., De Freitas, S., Petridis, P., Star, K., Hendrix, M., & Arnab, S. (2013, September). MeTycoon: A game-based approach to career guidance. In 2013 5th International Conference on Games and Virtual Worlds for Serious Applications (VS-GAMES) (pp. 1-6). IEEE.
Ezenkwu, C. P., Johnson, E. H., & Jerome, O. B. (2015). Automated career guidance expert system using case-based reasoning. Computing, Information Systems, Development Informatics & Allied Research Journal. https://www.researchgate.net/profile/Chinedu-Ezenkwu-2/publication/314286511_Automated_Career_Guidance_Expert_System_Using_Case-Based_Reasoning_Technique/links/58bff57f458515bc83906ebc/Automated-Career-Guidance-Expert-System-Using-Case-Based-Reasoning-Technique.pdf
Iwayemi, A., Oladejo, B. F., & Adeleke, D. S. (2016). Career advisor expert system based on Myers Briggs Personality Assessment. In OcRI (pp. 207-211).
Joshi, K., Goel, A. K., & Kumar, T. (2020, July). Online career counsellor system based on artificial intelligence: An approach. In 2020 7th International Conference on Smart Structures and Systems (ICSSS) (pp. 1-4). IEEE.
Joy, J., & Sreekumar, K. (2014). A survey on expert system in agriculture. International Journal of Computer Science and Information Technologies, 5, 7861-7864.
Kabari, L. G., & Agaba, F. (2019). An intelligent career advisor expert system. International Journal of Advanced Research and Publications, 3(4), 91-94.
Kovarik Jr, V. J. (2006). Cognitive research: Knowledge representation and learning. In Cognitive Radio Technology (pp. 365-399). Newnes.
Liao, S. H. (2005). Expert system methodologies and applications—A decade review from 1995 to 2004. Expert Systems with Applications, 28(1), 93-103.
Moa, A. F., Labulan, P. M., & Harjanto, A. (2019, June). The development of expert system application for 10th grade accounting program students' behavior consultation at SMK Negeri 16 Samarinda. In Educational Sciences International Conference (ESIC 2018) (pp. 127-130). Atlantis Press.
Mohammed, A.A., Ambak, Kamarudin, Mosa, A.M., & Syamsunur, D., (2019). Expert system in engineering transportation: A review. Journal of Engineering Science and Technology, 14(1), 229-252.
Mundra, A., Soni, A., Sharma, S. K., Kumar, P., & Chauhan, D. S. (2014). Decision support system for determining: Right education career choice. ICC (pp. 8-17).
Natividad, M. C. B., Gerardo, B. D., & Medina, R. P. (2019, February). A fuzzy-based career recommender system for senior high school students in K to 12 education. In IOP Conference Series: Materials Science and Engineering (Vol. 482, No. 1, p. 012025). IOP Publishing.
Nurhadi, H., & Tarng, Y. S. (2011). Experimental PC based TGPID control method for 2D CNC machine. Expert Systems with Applications, 38(7), 8949-8962.
Peker, M., Gürüler, H., Şen, B., & İstanbullu, A. (2017). A new fuzzy logic based career guidance system: WEB-CGS. Technical Gazette, 24(6).
Peterson, G. W., Ryan-Jones, R. E., Sampson Jr, J. P., Reardon, R. C., & Shahnasarian, M. (1994). A comparison of the effectiveness of three computer-assisted career guidance systems: DISCOVER, SIGI, and SIGI PLUS. Computers in Human Behavior, 10(2), 189-198.
Pordelan, N., Sadeghi, A., Abedi, M. R., & Kaedi, M. (2018). How online career counseling changes career development: A life design paradigm. Education and Information Technologies,23(6), 2655-2672.
Prakash, C., Rathor, A. S., & Thakur, G. S. M. (2013). Fuzzy based agriculture expert system for Soyabean. In International Conference on Computing Sciences WILKES100-ICCS2013, Jalandhar, Punjab, India (Vol. 113).
Prakash, V. C., Sastry, J. K. R., Priyanka, B. M., Kuma, K. P., Deepika, C., & Yadav, N. P. K. (2017). Assessing the intelligence of a student through tic-tac-toe game for career guidance. International Journal of Pure Applied Mathematics, 117(16), 565-572.
Prasad, G. N. R., & Babu, A. V. (2008). A study on various expert systems in agriculture. Extension of Technologies: From Labs to Farms, 297.
Razak, T. R., Hashim, M. A., Noor, N. M., Abd Halim, I. H., & Shamsul, N. F. F. (2014, June). Career path recommendation system for UiTM Perlis students using fuzzy logic. In 2014 5th International Conference on Intelligent and Advanced Systems (ICIAS) (pp. 1-5). IEEE.
Rudolph, E., & Abunawass, A. (2015). Automating academic advising and course schedule planning with a CLIPS expert system. In Proceedings on the International Conference on Artificial Intelligence (ICAI) (p. 393). The Steering Committee of The World Congress in Computer Science, Computer Engineering and Applied Computing (WorldComp).
Saibene, A., Assale, M., & Giltri, M. (2021). Expert systems: Definitions, advantages and issues in medical field applications. Expert Systems with Applications, 177, 114900.
Shaheamlung, G., Kaur, H., & Singla, J. (2019, December). A comprehensive review of medical expert systems for diagnosis of chronic liver diseases. In 2019 International Conference on Computational Intelligence and Knowledge Economy (ICCIKE) (pp. 731-735). IEEE.
Siler, W., & Buckley, J. J. (2005). Fuzzy expert systems and fuzzy reasoning. John Wiley & Sons.
Singh, H., & Malik, A. (2019). A study of fuzzy rule based expert system applications in the field of education. An International Journal of Engineering Science-Special Issue, 31.
Singholi, A. K., & Agarwal, D. (2018). Review of expert system and its application in robotics. In Intelligent communication, control and devices (pp. 1253-1265). Springer.
Sodhi, J. S., Dutta, M., & Aggarwal, N. (2016). Efficacy of artificial neural network based decision support system for career counseling. Indian Journal of Science and Technology, 9(32).
Srivathsan, G., Garg, P., Bharambe, A., Varshney, H., & Bhaskaran, R. (2011, February). A dialogue system for career counseling. In Proceedings of the International Conference & Workshop on Emerging Trends in Technology (pp. 630-634).
Swarup, M. B., Rani, D. A., & Satish, B. V. Expert (2014). System approach to effective computer-based career guidance for engineering students. International Journal of Scientific Research in Computer Science Applications and Management Studies, 3(3).
Waghmode, M. L., & Jamsandekar, P. P. (2016). Expert system for career selection: A classifier model. International Journal of Advanced Research in Computer Science and Management Studies, 4.
Wagner, W. P. (2017). Trends in expert system development: A longitudinal content analysis of over thirty years of expert system case studies. Expert Systems with Applications, 76, 85-96.
Xiao, Y., & Watson, M. (2019). Guidance on conducting a systematic literature review. Journal of planning education and research, 39(1), 93-112.
Zarandi, M. F., Soltanzadeh, S., Mohammadi, A., & Castillo, O. (2019). Designing a general type-2 fuzzy expert system for diagnosis of depression. Applied Soft Computing, 80, 329-341.
Zwass, V. (2016, February 10). Expert system. Encyclopedia Britannica. https://www.britannica.com/technology/expert-system
Authors:
Shilpa Gunwant obtained her B.Sc. degree from Kumaon University, Uttarakhand, India, in 2005 and completed her Master's in Computer Applications from Uttarakhand Technical University, Dehradun, Uttarakhand, India, in 2009. She is currently pursuing a PhD from the Department of Computer Science, Uttarakhand Open University, Haldwani, Uttarakhand, India. Her research interests include expert systems in education, artificial intelligence and the internet of things. Email: shilpa15aneja@gmail.com
Jeetendra Pande is an Associate Professor of Computer Science Department at Uttarakhand Open University, Haldwani. His current areas of interests are cyber security, computer forensics, component based software development, Education Technology and Open Educational Resources. Email: jpande@uou.ac.in
Raj Kishor Bisht is an Associate Professor at Graphic Era Hill University Dehradun, Uttarakhand, India. Email: bishtrk@gmail.com
Cite this paper as: Gunwant, S., Pande, J., & Bisht, R. J. (2022). A systematic study of the literature on career guidance expert systems for students: Implications for ODL. Journal of Learning for Development, 9(3), 492-508.