2022 VOL.9, No.2
Abstract: The present day school system curtails children’s natural growth and interferes with their freedom to explore. It is here that teachers have an opportunity to engage meaningfully with the student community, and make them and society aware of the importance to explore and become self-determined and autonomous learners. Sustained engagement of students in an online class is only possible with continuous efforts from teachers. Constructivist Digital Learning Heutagogy could be the effective solution to break the monotony in online classes, and also to break away from teacher-centric classes and to bring about constructive engagement among the learners in online classes. Online education has very much changed the needs of education. Today we need an education system which is self-driven and facilitated by a teacher or a more knowledgeable other. The study throws light on CDLH (Constructivist Digital Learning Heutagogy) Model. Four-week training (how to teach with the use of the CDLH Model) was given to TGT mathematics teachers and then an intervention at six months will be provided by the same mathematics teachers to their students to assess the psychological indicators like Positive Emotions (Expression, Emotion Management, Expressing Gratitude), Academic Achievement (Focus and Persistence), Learning Engagement (Love of Learning) and Positive Relationship (Peer Relationships and Empathy) taught by the CDLH Model. CDLH model has been validated and tested for reliability (PLS SEM software) in the pilot test conducted. Results revealed that learning through constructivist Digital Learning Heutagogy supported academic achievement, learning engagement and positive emotions, whereas it also showed that the peer relationship was not supported by the intervention. Very importantly it helped to break the monotony of the class.
Keywords: Constructivist Digital Learning Heutagogy, Positive Emotions, Engagement, Academic Achievement and Positive Relationship.
Digital learning has become a widely accepted approach in new normal and is considered as a path breaking solution that can overcome the limitations of on-campus learning (Faria et al., 2015). Acceptance of learning by technologies generally depends on technology related beliefs and the perceived ease of use (Stephan et al., 2019). It can be assumed that students' emotional experiences, among other factors, have an impact on their use of digital learning (Wortha et al., 2019). Various studies were conducted in digital learning environments and some of the major concerns were how emotionally do students perceive digital learning environments, and how the degree of acceptance of technology has been answered. Humans are emotional creatures due to their social nature and emotions are rarely of a concern in an educational setting (Li et al., 2020). Emotions are always classified on the basis of affect to identify the difference between positive and negative emotions (Amantha et al., 2014). Emotions are a core factor of learning. Studies have shown that multiple emotions are co-experienced during learning and have a significant impact on learning outcomes (Wortha et al., 2019). Emotions have been theoretically and empirically linked to engagement and learning outcomes in many domains and settings (Wijekumar, 2021). It is time that we focused on improving emotional balance of learners to improve their wellbeing (D’Errico et al., 2018). Emotional learning involves the skills to recognise emotions like care, help, love, hate, etc., and it helps in making decisions and establishing positive relationships (Arguedas et al., 2016).
At the beginning of the outbreak of pandemic technophobia was the growing problem between the learners as there was no second choice for continuing the studies further. Many troubles were encountered by teachers and students and because of all these, and the frustration and anxiety being part of a learner’s life, the skill of emotional management was helpful (Oluwalola, 2015). Various research has shown that emotional management is an important part of students’ learning, especially with reference to digital learning (Mendzheritskaya & Hansen, 2019). Digital education has a lack of interaction which brings about an emotional upheaval (Zembylas et al., 2008). Emotions are directly connected with values, and give birth to values in human beings from childhood, like gratitude is connected with emotions of thanks. Various studies were conducted on the gratitude emotion during digital classes, and it brings values in learners when there is no physical contact between the teachers and learners, A growing learner needs psychological and educational values that show that gratitude has positive effects on relationships, mood, and learning (Wilson & Foster, 2018).
Digital learning has become a widely accepted approach in new normal and is considered as a path breaking solution that can overcome the limitations of on-campus learning (Faria et al., 2015). Acceptance of learning by technologies generally depends on technology related beliefs and the perceived ease of use (Stephan et al., 2019). It can be assumed that students' emotional experiences, among other factors, have an impact on their use of digital learning (Wortha et al., 2019). Various studies were conducted in digital learning environments and some of the major concerns were how emotionally do students perceive digital learning environments, and how the degree of acceptance of technology has been answered. Humans are emotional creatures due to their social nature and emotions are rarely of a concern in an educational setting (Li et al., 2020). Emotions are always classified on the basis of affect to identify the difference between positive and negative emotions (Amantha et al., 2014). Emotions are a core factor of learning. Studies have shown that multiple emotions are co-experienced during learning and have a significant impact on learning outcomes (Wortha et al., 2019). Emotions have been theoretically and empirically linked to engagement and learning outcomes in many domains and settings (Wijekumar, 2021). It is time that we focused on improving emotional balance of learners to improve their wellbeing (D’Errico et al., 2018). Emotional learning involves the skills to recognise emotions like care, help, love, hate, etc., and it helps in making decisions and establishing positive relationships (Arguedas et al., 2016).
Psychological Wellbeing among youth has an emerging and important topic with reference to digital education. Various intervention programs and workshops were designed to focus on positive youth development and strengthen their wellbeing. Positive education considers skill development for achievement and wellbeing in education. The Positive Education Schools Association worked along the same line with the aim of enhancing students’ wellbeing through harnessing academic growth and promoting student engagement and retention. The field of positive education seeks to address this demand by developing and evaluating the efficacy of intervention so that it ensures maximisation of students’ wellbeing. Learners are supported in order to develop deep understanding by making meaningful connections between concepts within the subject matter and the real world around them. They are encouraged to discover new knowledge through synthesis, analysis, evaluation and creation. With this reference teachers must carefully select the pedagogical approaches that encourage quality learning. Student-centric learning strategies include participative, experiential, cooperative, collaborative, group discussion, group work, case studies, role play, presentation, etc. To support all these student-centric strategies a constructivist approach to teaching was introduced.
A constructivist approach focuses on learning through interactive teaching and alternate assessment techniques giving the locus of control to the learner. Here the emphasis is on the process and not on the product, which stimulates the students to be active and receptive to learning even in an online mode. This generates a lot of positive emotions like gratitude, love of learning, academic engagement and emotional management, which will hold the interest of the learners on the online platform and make them constructors of knowledge.
Collaboration of Constructivism and digital learning refers to the need to break the monotony of digital class hours. There were not many studies conducted on the collaborative approach of learning to develop a positive education behaviour in students. To address this gap in the literature, this study focused on the Constructivist Digital Learning Heutagogy approach to learning, which aims to contribute to the positive education field by asserting that the student process of learning by Constructivist Digital Learning Heutagogy. High quality learning experiences promote students’ positive emotions, engagement, peer relationships and academic achievement, which, in turn, enhance the effectiveness of interventions.
Children spend a lot of time in schools be it online or offline. It has been observed that after schools shifted online many students experienced fatigue, depression and many other psychosocial disorders emerging out of isolation and social distancing. These negative emotions can be minimised if CDLH is adopted.
Positive Education has been developed in many forms, including but not limited to positive emotion, engagement, relationship and achievements and whole college approaches. Several Positive Education interventions were provided in promoting students’ wellbeing. In this study the intervention was designed with the collaboration of the PERMA Model and Constructivist approach to learning, with reference to digital learning which was named as the CDLH Model of Learning. The aim for this collaboration is to reduce the monotony of digital classes and develop positive behavior among learners.
CDLH interventions are a widespread approach to enhance wellbeing across the lifespan, and these interventions are applied to support the wellbeing of learners in digital educational settings. Positive outcomes, such as decreased monotony in digital classes, reduced stress and anxiety and increased peer relationship and academic achievement have been identified in the CDLH interventions with the learners.
A sudden change in learning has significantly changed the learner’s outlook for life, especially within the education system where learners faced many challenges due to sudden changes in the education system from face-to-face to a digital system. An intervention from CDLH was given to 37 pupil teachers through a 15-day workshop on the topic of SETs from Mathematics. From the learner’s point of view, Positive Emotions (Expression of emotions, Emotions management and gratitude), Engagement (Love of Learning), Academic Achievement (Focusing and Persistence) and Positive Relationship (Peer Relationship and Empathy) (Fig. 1) were considered. During the online workshop facilitators dealt with the topic through a constructivist approach of learning to inculcate positive education among the pupil teachers. Pupil teachers were purposively selected for the current situation, as they will become teachers soon, so they can implement the approach during their own teaching-learning process. A pre-test was conducted before the start of the workshop and a post-test was conducted after the workshop to ascertain the effectiveness of the model.

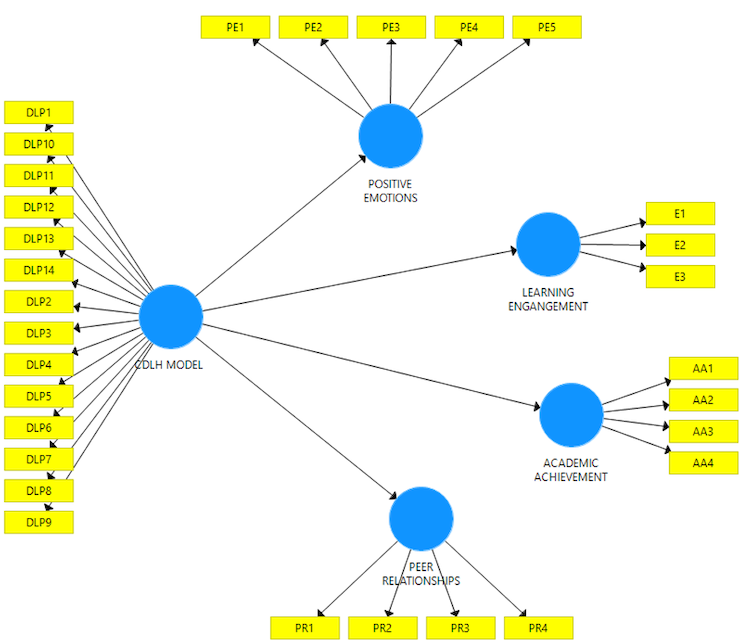
Figure 1: Conceptual Framework
The research model for this study is depicted in Figure 2. Teaching through the CDLH Model is considered as the independent variable. Positive Emotions (Expression of emotions, Emotions management and gratitude), Engagement (Love of Learning), Academic Achievement (Focusing and Persistence) and Positive Relationship (Peer relationship and Empathy) were considered as the dependent variable.

Figure 2: CDLH Model of Learning
This study will attempt to explore the following research hypotheses based on the research model illustrated in Figure 2.
A quasi experimental research design was used for the study. Reliability and Validity of the Self-Constructed questionnaires were tested with the help of SEM (Structural Equation Model) software. Self-constructed questionnaires were then administered to 30 learners in a pilot study to check the fitness of model. The analysis was done with SEM Software. The study used descriptive as well as inferential statistics.
The questionnaire consisted of 34 items meant to collect information about demographic (04 items) and research variables (30 Items). The questionnaire was divided into two sections. The first section contained questions about demographic variables and other personal information. The second section contained questions about the constructs included in the research. Constructs were measured by a five-point Likert scale. The instruments were measured on a five-point Likert-type scale ranging from 1 = strongly disagree to 5 = strongly agree. Each of the variables contained different unique questions. The questionnaire instruments were pre-tested and piloted to have clarity and anticipated challenges eliminated before the actual instrument administration. Pre-testing and piloting contribute to achieving acceptable validity and reliability, remove ambiguities and unclear statements/questions, and, finally, add value and credibility to the entire research processes. The constructive feedback received from the pre-testing and piloting was instrumental in revising some portions of the instrument
Structural Equation Model is used to check the validity and reliability of the self-reported questionnaire. A questionnaire was developed with a five-point Likert scale of Strongly Agree, Agree, Neutral, Disagree and Strongly Disagree. The questionnaire items were analysed using SEM software. Following are the values for reliability and validity as shown in Table 1.
Table: 1: Construct Reliability and Validity
|
Cronbach’s Alpha |
rho_A |
Composite Reliability |
Average Variance Extracted (AVE) |
Academic Achievement |
0.717 |
0.815 |
0.823 |
0.565 |
CDLH MODEL |
0.932 |
0.941 |
0.942 |
0.543 |
Learning Engagement |
0.899 |
0.905 |
0.936 |
0.831 |
Peer Relationships |
0.857 |
0.917 |
0.902 |
0.701 |
Positive Emotions |
0.769 |
0.780 |
0.845 |
0.526 |
All constructs in this study are first-order reflective; measurement quality being verified by examining constructs reliability and discriminant validity. All the values of Composite reliability indicators were higher than 0.7, and internal consistency was assessed via Cronbach’s Alpha Coefficient, and all values were above 0.8, indicating excellent (1.0-0.90) reliability for all the constructs used in the study. The average of variance extracted (AVE) was also examined for each construct, and values were substantially higher than Chin’s (1998) suggested 0.5 thresholds. All the values of the construct were above the threshold values, so the questionnaire used was appropriate for the study.
Fornell-Larcker Criterion (1981) was applied to investigate discriminant validity (see Table 2). Fornell-Larcker Criterion helps to evaluate the degree of shared variance that exists between the latent variables.
Table 2: Discriminant Validity
|
Academic Achievement |
CDLH MODEL |
Learning Engagement |
Peer Relationships |
Positive Emotions |
Academic Achievement |
0.751 |
|
|
|
|
CDLH Model |
0.687 |
0.737 |
|
|
|
Learning Engagement |
0.720 |
0.660 |
0.912 |
|
|
Peer Relationships |
0.610 |
0.666 |
0.602 |
0.837 |
|
Positive Emotions |
0.794 |
0.739 |
0.730 |
0.594 |
0.725 |
Note: The numbers in bold in Figure 1 represent Square Root of Average Variance Extracted (AVE) and signify discriminant validity. Other figures are correlation coefficients. The results of Table 2 indicate that the square root of the average variance extracted (AVE) was higher than that of all crossed construct correlation values, indicating that the study is fit for conduction of final analysis.
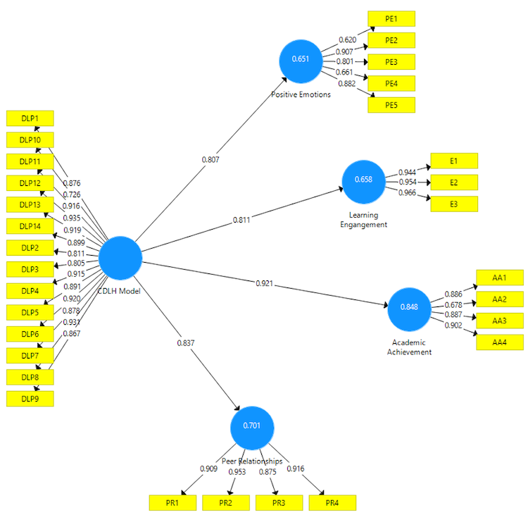
Structural Equation Model (see Fig. 3) was employed in order to establish a relationship between the constructs and their prognostic significance. Bootstrapping process was employed with 500 bootstraps without changing the sign. This process helped in the identification of p-values for the framed hypotheses of the present study.

Figure 3: Structural Equation Model
| Table 3: Mean, STDEV, T-Values, P-Values | ||||||
|
Original Sample (O) |
Sample Mean (M) |
Standard Deviation (STDEV) |
T Statistics (|O/STDEV|) |
P Values |
Hypothesis |
Digital Learning -> Academic Achievement |
0.111 |
0.142 |
0.119 |
0.930 |
0.353 |
Not Supported |
Digital Learning -> Learning Engagement |
0.103 |
0.101 |
0.136 |
0.753 |
0.452 |
Not Supported |
Digital Learning -> Peer Relationship |
0.828 |
0.819 |
0.085 |
9.697 |
0.000 |
Supported |
Digital Learning -> Positive Emotions |
0.378 |
0.352 |
0.333 |
1.136 |
0.257 |
Not Supported |
Interpretation of hypotheses:
| Table 4: Mean, STDEV, T-Values, P-Values | ||||||
|
Original Sample (O) |
Sample Mean (M) |
Standard Deviation (STDEV) |
T Statistics (|O/STDEV|) |
P Values |
Hypothesis |
Digital Learning -> Academic Achievement |
0.921 |
0.915 |
0.041 |
22.273 |
0.000 |
Supported |
Digital Learning -> Learning Engagement |
0.811 |
0.787 |
0.121 |
6.688 |
0.000 |
Supported |
Digital Learning -> Peer Relationship |
0.837 |
0.816 |
0.098 |
8.537 |
0.000 |
Supported |
Digital Learning -> Positive Emotions |
0.807 |
0.796 |
0.091 |
8.854 |
0.000 |
Supported |
Interpretation of hypotheses — the four hypotheses mentioned below have a positive significant relationship with construct:
Association between the constructs after using the CDLH Model is statistically significant. This reinforces our belief in the model. The CDLH model has been found to significantly impact the positive psychology of learners, basically focusing on their emotional wellbeing. The learners’ emotional well-being will determine their interest and engagement in studies. This will also help them to be self-determined learners facilitated by motivated teachers.
This study aimed to gain insight into the pupil-teacher experience of learning about positive education within a whole college approach to positive education. The results provided insight into the role of various components of positive education: participative, experiential, cooperative, collaborative, group discussion, group work, case studies, role play, presentation, etc. Moreover, the results supported that student-centric learning approach experiences were active and meaningful, and met the learners’ need. Results from the present study revealed that learning through constructivist Digital Learning Heutagogy supported academic achievement, learning engagement and positive emotions, whereas it also showed that peer relationships were not supported by the intervention. These findings are significant for positive education as they suggest that the constructivist Digital Learning Heutagogy experiences have the potential of affect implementation.
Amantha, J., Muniandy, B., Ahmad, W., & Wan, J. (2014). The emotional effect of multimedia induced emotions on e-learning among polytechnic students. International Conference on Emerging Trends in Academic Research, Bali, Indonesia
Arguedas, M., Daradoumis, T., & Xhafa, F. (2016). Analyzing the effects of emotion management on time and self-management in computer-based learning. Computersin Human Behavior, 63 (November, 2017), 517-529. https://Doi.Org/10.1016/J.Chb.2016.05.068
D’Errico, F., Paciello, M., De Carolis, B., Vattanid, A., Palestra, G., & Anzivino, G. (2018). Cognitive emotions in e-learning processes and their potential relationship with students’ academic adjustment. International Journal of Emotional Education, 10(1), 89-111.
Faria, A. R., Almeida, A., Martins, C., & Gonçalves, R. (2015). Emotions in online learning, 16-21. https://doi.org/10.14257/Astl.2015.97.03
Gillaspy, E., & Vasilica, C. (2021). Developing the digital self-determined learner through heutagogical design. Higher Education Pedagogies, 6(1), 135-155. https://doi.org/10.1080/23752696.2021.1916981
Jain, S., Lall, M., & Singh, A. (2020). Teachers’ voices on the impact of COVID-19 on school education: Are ed-tech companies really the panacea? Contemporary Education Dialogue. https://doi.org/10.1177/0973184920976433
Li, L., Gow, A. D. I., & Zhou, J. (2020). The role of positive emotions in education: A neuroscience perspective. Mind, Brain, And Education, 14(3), 220-234. https://doi.org/10.1111/Mbe.12244
Mendzheritskaya, J., & Hansen, M. (2019). The role of emotions in higher education teaching and learning processes. Studies in Higher Education, 44(10), 1709-1711. https://doi.org/10.1080/03075079.2019.1665306
Mohammed, Husam, S., & Kinyo, L. (2020). The role of constructivism in the enhancement of social studies education. Journal of Critical Reviews, 7(7), 249-256. Innovare Academics Sciences Pvt. Ltd.chttps://doi.org/10.31838/Jcr.07.07.41
Oluwalola, F. K. (2015). Effect of emotion on distance e-learning — The fear of technology. International Journal of Social Science And Humanity, 5(11), 966-970. https://doi.org/10.7763/Ijssh.2015.V5.588
Saucerman, J., Ruis, A. R., & Williamson Shaffer, D. (2017). Automating the detection of reflection-on-action. Journal Of Learning Analytics, 4(2). https://doi.org/10.18608/Jla.2017.42.15
Stephan, M., Markus, S., & Gläser-Zikuda, M. (2019). Students’ Achievement emotions and online learning in teacher education. Frontiers in Education, 4(October), 1-12. https://doi.org/10.3389/Feduc.2019.00109
Tümen Akyıldız, S. (2019). Do 21st century teachers know about heutagogy or do they still adhere to traditional pedagogy and andragogy? International Journal of Progressive Education, 15(6), 151-169. https://doi.org/10.29329/Ijpe.2019.215.10
Wijekumar, K. (2021). Influence of emotions on digital learning. Educational Technology Research and Development, 69(1), 55–57. https://doi.org/10.1007/S11423-021-09957-8
Wilson, J., & Foster, R. (2018). The power, structure, and practice of gratitude in education: A demonstration of epistemology and empirical research working together. International Christian Community of Teacher Educators Journal, 13(1), 4.
Wortha, F., Azevedo, R., Taub, M., & Narciss, S. (2019). Multiple negative emotions during learning with digital learning environments – Evidence on their detrimental effect on learning from two methodological approaches. Frontiers in Psychology, 10(December), 1-19. https://doi.org/10.3389/Fpsyg.2019.02678
Zembylas, M., Theodorou, M., & Pavlakis, A. (2008). The role of emotions in the experience of online learning: Challenges and opportunities. Educational Media International, 45(2), 107-117. https://doi.org/10.1080/09523980802107237
Authors:
Tanuja Khan is an Assistant Professor at the Bhopal School of Social Sciences. Email: tanu.r0304@gmail.com
Sheena Thomas works at BSSS College, Habibganj, Bhopal. Email: sheenathomas04@gmail.com
Cite this paper as: Khan, T., & Thomas, S. (2022). Promoting positive education through constructivist digital learning heutagogy: An intervention outcome. Journal of Learning for Development, 9(2), 305-316.