2022 VOL. 9, No. 1
Abstract: Massive Open Online Courses (MOOCs) have recently become attractive at most universities, and the number of MOOCs has risen significantly, particularly in India. Despite their popularity, previous research has revealed a low course completion rate and a scarcity of research on the factors that influences learners’ retention in MOOCs. Therefore, it is a good idea to investigate previous research to understand the factors behind the learners’ retention so that an ideal learning model can be created. This study used Structural Equation Modelling to find out the unexplored learner retention factors in MOOCs and create a model, which may extend the satisfaction. MOOC data sets were collected from different Indian universities in Uttarakhand state. This study has explored the majority of influencing factors correlated with learners’ satisfaction. The findings show that MOOC usage intention is influenced by a willingness to credit mobility, the allure of the latest trendy course, content localisation and perceived effectiveness.
Keywords: classification, data-mining, MOOC, factors, PLS, retention, factor.
Since 2011-12, Massive Open Online Courses have been playing an important role in the field of Open and Distance Learning. With the advent of web technology, massive open learning is rapidly gaining importance and momentum. The study by Dhawal Shah (2021) reported that 900 universities around the world have launched free online courses. By the end of 2020, more than 180 million learners had signed up for at least one MOOC. According to Ricart, et al. (2020) the biggest advantage of MOOCs is the convenience of learning. In order to meet the growing demand for online education in India, the Indian Government has launched a number of projects to provide MOOC courses, such as NPTEL, IITBX, SWAYAM, etc. SWAYAM (Study Webs of Active Learning for Young Aspiring Minds) is a leading platform that was announced (2014) by the Ministry of Human Rights Development (MHRD) under its National Mission on Education through Information & Communication Technology (NMEICT). The SWAYAM portal was launched in 2017.
There exist a number of criticisms and challenges (but it is also important to understand there is a brighter side to MOOCs). MOOCs have very low completion rates (Siliezar, 2020). Kizilcec, et al. (2020) have studied one of the largest global field experiments in higher education, with a sample size of more than 250,000 MOOC participants spanning more than two years and found that the learner satisfaction index did not increase. Learners’ dropout in MOOCs is a major concern in the higher education and policymaking communities. Many of the learners that are enrolled in MOOCs do not complete their courses, which leads to higher dropout rates. Therefore, the researchers were skeptical of the technology being used to teach engineering education and raised concerns about the MOOCs from a pedagogical, accessibility and usability point of view (Gamage, 2020). MOOCs do not yet provide a broad array of educational opportunities for people without adequate English‐language proficiency and, therefore, MOOCs may have limited potential for use in International development outside of English‐speaking populations (Stratton, 2016).
After reviewing the criticism, the literature suggests poor participation in MOOCs after enrollment, as well as low completion rates is a source of concern. There may be various factors influencing the MOOCs model. Understanding and improving the important factors of MOOCs can help retain learners in their course. The Adequate MOOCs Educational Model can be built to reduce the attrition of learners. Therefore, significant research is required to understand the nature of the learners to improve the quality of e-learning.
The objective of this study is to examine unexplored factors than can predict the intention to retention of learners in Indian MOOCs. The authors have explored various experiential variables that can be predictive of the extent to which learners actually expect to remain within the course. Therefore, this research work attempts to understand the important attributes of the online learning environment.
The specific focus of the current paper is on learners’ experience in MOOCs and the effect of MOOC characteristics on learner retention. Learner retention is important as a measure of MOOC success, since only those learners that persevere with a course have a chance of reaping the intended educational benefits of the learning experience. Despite the large number of learners that sign up for MOOCs, only roughly 7-10% of them complete their courses (Chen, 2017).
An analytic approach can be used in Open Online Educational systems in order to: predict drop-out students, predict student academic performance, discovery of strongly related subjects in the undergraduate syllabi, knowledge discovery on academic achievement, classification of student performance in a computer programming course according to learning style to find out various factors which affect the academics of students (Shaziya, Zaheer, & Kavitha, 2015). Several research studies have been carried out to find the different factors affecting learning continuance and retention in distance learning courses. Some important concerned research of the last two years is as follows in Table 1.
Table 1: List of last two years’ literatures related to investigate the factors, affecting retentions
| Authors | Title |
Dropout Factors/ Findings/Approaches |
(Altalhi, 2021) |
Towards Understanding the Students’ Acceptance of MOOCs: A Unified Theory of Acceptance and Use of Technology (UTAUT) for Saudi Arabia. |
The results showed that acceptance of the MOOCs was substantially affected by its performance expectancy, effort expectancy, social influence, self-efficiency, attitude, and facilitating conditions. |
(Chiappe, 2021) |
Retention in MOOCS: some key factors |
The need for certification and standardization as the main factors that affect attrition in MOOCs. |
(Pathak & Mishra, 2021) |
An Empirical Exploration of MOOC Effectiveness Towards Participants’ Intention-Fulfilment and Learners’ Satisfaction. |
The results reveal that the satisfaction level of the learner is affected positively by variables like online self-regulated learning which includes goal setting, behavioural variables and perceived course usability. |
(Semenova, 2020) |
The role of learners’ motivation in MOOC completion |
This study, estimated the role of motivation in a MOOC’s completion, and their level of engagement with the course materials. |
(Charo Reparaz, 2020) |
Self-regulation of learning and MOOC retention |
Goal setting and task interest are main predictors of MOOC completion. MOOC completers show higher levels of perceived effectiveness than non-completers. Instructor support is not a relevant factor for MOOC retention. |
(Bingöl, 2020) |
Factors for Success and Course Completion in Massive Open Online Courses through the Lens of Participant Types. |
This study finds the instructor effectiveness, course design, and personal factors, for Success and Course Completion in MOOCs. |
(Bagcı & Celık, 2019) |
Examination of Factors Affecting Continuance Intention to use Web-Based Distance Learning System via Structural Equation Modelling |
This study concludes that, continuance intention to use web-based distance learning system was indirectly affected by perceived quality, perceived control, perceived usability; and was directly affected by satisfaction. |
(Daneji, 2019) |
The effects of perceived usefulness, confirmation and satisfaction on continuance intention in using massive open online course (MOOC) |
This study revealed that confirmation has a significant influence on students’ perceived usefulness and satisfaction while perceived usefulness has no significant influence on students’ satisfaction. |
It was observed that some previous work explores the factors which affect MOOC completion/learner retention, as it is an important measure of MOOC success. All abovementioned studies are common with respect to focusing on factors like course completion, engagement with course material, or regarding teachers' experiences, platform design, social influence, or learners' behavior. There are still some important unexplored factors, that are untouched or have limited literature available, which make MOOC systems successful (Pant, Lohani, & Pande, 2019).
To analyse potential factors or variables in structural equation modelling, one has to review the related literature to discover the characteristics of the proposed variables. Pant, Lohani & Pande (2019) suggested ‘prior learning experiences’, ‘learning behaviours’, ‘content localisation’, and ‘Government support’ as some of the potential motivational factors that are either untouched or have very limited literature available. So, the above recommendations were used to develop the following hypotheses:
H1: Instructors’ Interaction will have a significant positive effect on intention to retention in MOOCs.
The impact of the language of MOOCs has not been investigated previously in the context of Indian MOOCs’ acceptance and continuance. This study is the first effort that supposes that learners are likely to develop a positive intention towards their persistence in MOOCs if the courses are provided in their mother tongue, Indian. As such, the following hypothesis was developed for this research:
H2: Content localisation support will have a significant positive effect on the perceived usefulness of MOOCs
H3: "Credit Mobility" of MOOCs will have a positive impact on learner retention.
H4: Social influence will have a significant positive influence on the behavioural intention to use MOOCs.
H5: Latest Trend Course will have a positive impact on learners’ retention in MOOCs.
H6: Latest Trend Course will have a significant positive effect on the behavioural intention to use MOOCs.
H7: Behavioural intention of using MOOCs will have significant positive effects on learners’ retention in MOOCs.
H8: Perceived usefulness will have a significant effect on learner’s retention in MOOCs.
A mixed method approach with both qualitative and quantitative methods was adopted for the study. Two instruments were used for data collection: a survey questionnaire and interview schedules. An online survey was administered to students from four universities located in the Kumoun region of Uttarakhand State in India through a Google Form shared with the students through email, and the announcement section of the LMS between May 24, 2021 and June 24, 2021. Quantitative data was collected through the survey with respect to the following dimensions: role of instructor for learners, perceived usefulness, behavioral intention, content localization, credit mobility to promote e- education, perceived job performance, certificate credential, social influence and latest trend course impact on e learning. The demographic data of age, gender, education was also recorded. Qualitative data was collected through interview schedules prepared for the experts who were actively engaged in the development of MOOCs for SWAYAM and the institutional Learning Management System (LMS). Viewpoints, experiences, and detailed information obtained from the experts were qualitatively analysed to explain or elaborate upon the quantitative results obtained from the survey.
A set was formulated of 30 questions in the form of a 5-point Likert scale in which responders specified their level of agreement to a statement as follows: (1) strongly disagree; (2) disagree; (3) neutral; (4) agree; (5) strongly agree. An online questionnaire was developed primarily using scales. The following items were adapted from Peltier (2003): Role of Instructor for Learners (RIL, 4 Items), Perceived usefulness (PU, 3 items) and Behavioural Intention (BI, 5 items). Some items are new in this study like, Content Localization (CL, 6 items), Credit Mobility to promote e- Education (CM, 4 items), Perceived Job Performance (PJP, 3 items), Certificate Credential (5 items), Social Influence (SI, 3 items), Latest Trend Course impact on e learning (LTC, 3 items), was created. Demographic data such as age, gender, education were also recorded. The full scale can be found in Appendix A (see Table 7).
Convenience sampling was selected for this study. The targeted respondents were a group of IT students in the Uttarakhand Open University (110 students), Graphic Era Hill University (115 Students), Uttarakhand Technical University (50 Students) and Kumoun University (150 students) of Uttarakhand State in India. Students enrolled in IT courses, regardless of gender, age range, year of study and IT major, participated in the survey.
Out of 425 students that initially agreed to take part, 390 questionnaire responses were collected (a response rate of 91.7 %). Ten cases were identified as showing unengaged responses to the Likert scales (s.d. < 0.55) and were removed from the data set for the factor analysis and structural model analysis.
The reliability of predicted variables was tested using Cronbach Alpha Coefficient (as shown in Table 2). All of the coefficient values were above the cut-off value of 0.7 as determined by the accepted measure for reliability (Nunnally, 1978).
Table 2. Cronbach Alpha Coefficient of the suggested model variables
Predictor |
Mean |
Standard Deviation |
Cronbach Alpha Coefficient |
CL |
3.66 |
.943 |
0.873 |
CM |
3.67 |
.948 |
0.851 |
SI |
3.45 |
9.17 |
0.809 |
LTC |
3.62 |
8.34 |
0.787 |
RET |
3.58 |
.927 |
0.831 |
PU |
3.56 |
.943 |
0.825 |
BI |
3.02 |
.848 |
0.751 |
Initial data screening also identified the ‘Instructor Effect’ scale as problematic, with 90% of all participants answering ‘agree’ to all items on the scale, so this construct was excluded from further analysis.
After analysis of the data and data screening following factor analysis the hypothetical model was considerably simplified with only four predictors items retained: content localisation, impact of credit mobility, implement the latest trend course in MOOCs, and social influence. The hypotheses were therefore reframed as hypothesis H1 was excluded.

Figure 1: The proposed research model
A total of 380 students participated in the study by completing a questionnaire. Table 8 shows the demographic details of the respondents. Out of the 380 respondents, 210 (55.2%) were males and 170 (44.7%) were females. The average age of the respondents was 22 years old. The majority of the respondents (52.4%) were in their final year of study, followed by the first year (29.4%) and second year (18.2%). Out of 380 respondents, 370 (97.3%) possessed at least one digital device, such as a smart-phone, laptop, tablet, etc. with internet access, and 97.2% of respondents had used their digital devices for learning purposes.
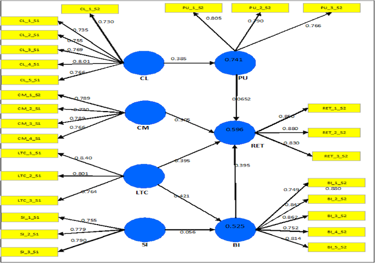
A total of six constructs namely Content Localization (CL), Credit Mobility to promote e-Education (CM), Social Influence in e-learning (SI), Latest and Trendy Course (LTC), Perceived Usefulness (PU), and Retention (RET) has been identified. Out of these, four exogenous variables (CL, CM, SI, LTC) and the remaining two have been treated as endogenous variables. The structural model along with its path coefficients are illustrated in Figure 2.
To assess the prediction accuracy of the structural model's endogenous construct, the coefficient of determination (R2 value), was calculated. The endogenous construct, RET, had an R2 of 0.625, according to the structural model. The four exogenous factors (CL, CM, SI, LTC) significantly explain 62.5% of the variance in RET, indicating a moderate predictive value (Hair, Hult, Ringle, & Sarstedt, 2017).
The inner model suggests that LTC and BI are strong predictors that significantly affect RET, with LTC (β = 0.0.511, t-value = 5.310) emerging as the strongest predictor, followed by BI (β = 0.385, t-value = 4.933). Three key assessment criteria were used to evaluate the theoretical model, namely internal consistency reliability, convergent validity, and discriminant validity. Composite Reliability (CR) assesses internal consistency by factoring in the indicators' outer loadings and its satisfactory values should be above 0.7 (Ramayah, 2018)). The degree to which a measure correlates positively with other measures of the same construct is known as convergent validity. The average variance extracted (AVE) and the outer loadings of the indicators were assessed to assess convergent validity. AVE values of 0.5 or above indicate acceptable convergent validity (Bagozzi, 1988; Hair, 2017). The outer standardised loadings of the measurement models for each tool’s technology acceptance are shown in Table 3. The conclusion is that the constructs meet reliability and the convergent validity requirement at this point.
Discriminant validity was found to determine the scale to which some factors are truly distinct from other factors in the model. Discriminant validity, a basic building block of model evaluation, ensures that a construct measure is empirically unique and represents phenomena of interest that other measures in a structural equation model do not capture (Hair Jr., 2010). The Fornell-Larcker criterion, cross loading criterion (Hair, 2017), and Heterotrait-Monotrait ratio of correlations (HTMT) (Henseler, 2015) were used to assess discriminant validity. The output in Table 4 represents that all defined constructs exhibited sufficient or adequate discriminant validity, where the square roots of AVEs for the reflective constructs of CL (0.763), CM (0.826), LTC (0.782), SI (0.791), PU (0.758), RET (0.879), BI (0.731) were all higher than the values of the inter-construct on the same columns and rows (Fornell & Larcker, 1981).
The loadings of indicators on the assigned constructs were used in the cross-loading criterion. All of the loadings on the constructs were higher than the loadings on the other constructs. Table 5 shows that the indicators of various constructs can be interchangeable. The variances between loadings across constructs were not less than 0.1 (Snell, 2017). The HTMT is a measure of similarity between latent variables. If the HTMT is smaller than one, discriminant validity can be regarded as established. It has been observed in the literature that a threshold of 0.85 reliably distinguishes between those pairs of latent variables that are discriminant valid and those that are not. HTMT was used to ensure every construct in this study was truly distinct from each other. Table 6 shows that none of the confidence intervals for HTMT values for structural paths contain the value of 1, indicating the adequacy of discriminant validity and there was no issue of high cross-loading among one another.
Table 3: Convergent validity and composite reliability
| Construct | Items |
Loadings |
CR |
AVE |
Content Localization (CL) |
CL_1_S1 |
0.735 |
0.850 |
0.587 |
CL_2_S1 |
0.755 |
|||
CL_3_S1 |
0.769 |
|||
CL_4_S1 |
0.801 |
|||
CL_5_S1 |
0.766 |
|||
CL_1_S2 |
0.730 |
|||
Credit Mobility (CM) |
CM_1_S1 |
0.789 |
0.980 |
0.791 |
CM_2_S1 |
0.770 |
|||
CM_3_S1 |
0.789 |
|||
CM_4_S2 |
0.766 |
|||
Social Influence (SI |
SI_1_S1 |
0.755 |
0.872 |
0.633 |
SI_2_S1 |
0.779 |
|||
SI_3_S1 |
0.790 |
|||
Latest Trent Course |
LTC_1_S1 |
0.840 |
0.855 |
0.628 |
LTC_2_S1 |
0.801 |
|||
LTC_3_S1 |
0.764 |
|||
Perceived Usefulness (PU) |
PU_1_S2 |
0.805 |
0.880 |
0.613 |
PU_2_S2 |
0.790 |
|||
PU_3_S2 |
0.766 |
|||
Learner Retention (RET) |
RET_1_S2 |
0.850 |
0.830 |
0.665 |
RET_2_S2 |
0.880 |
|||
RET_3_S2 |
0.830 |
|||
Behavioural Intention (BI) |
BI_1_S2 |
0.749 |
0.895 |
0.725 |
BI_2_S2 |
0.847 |
|||
BI_3_S2 |
0.762 |
|||
BI_4_S2 |
0.752 |
|||
BI_5_S2 |
0.814 |
Table 4: Discriminant validity – Fornell-Larcker criterion
|
CL |
CM |
LTC |
SI |
PU |
RET |
BI |
CL |
0.763 |
|
|
|
|
|
|
CM |
0.597 |
0.826 |
|
|
|
|
|
LTC |
0.687 |
0.528 |
0.782 |
|
|
|
|
SI |
0.616 |
0.592 |
0.685 |
0.791 |
|
|
|
PU |
0.634 |
0.626 |
0.672 |
0.742 |
0.758 |
|
|
RET |
0.6.83 |
0.634 |
0.619 |
0.723 |
0.728 |
0.879 |
|
BI |
0.543 |
0.657 |
0.521 |
0.631 |
0.573 |
0.735 |
0.731 |
Table 5: Discriminant validity — cross-loading criterion
|
CL |
CM |
LTC |
GEL |
PE |
RET |
BI |
CL_1_S1 |
0.732 |
0.536 |
0.433 |
06.28 |
0.478 |
0.374 |
0.368 |
CL_2_S1 |
0.822 |
0.462 |
0.442 |
0.547 |
0.642 |
0.528 |
0.587 |
CL_3_S1 |
0.776 |
0.356 |
0.576 |
0.558 |
0.548 |
0.621 |
0.572 |
CL_4_S1 |
0.725 |
0.523 |
0.613 |
0.487 |
0.625 |
0.145 |
0.486 |
CL_5_S1 |
0.736 |
0.556 |
0.235 |
0.521 |
0.421 |
0.541 |
0.654 |
CL_1_S2 |
0.756 |
0.664 |
0.664 |
0.412 |
0.358 |
0.564 |
0.475 |
CM_1_S1 |
0.652 |
0.756 |
0.253 |
0.367 |
0.425 |
0.661 |
0.525 |
CM_1_S2 |
0.632 |
0.758 |
0.436 |
0.482 |
0.687 |
0.624 |
0.621 |
CM_1_S3 |
0.621 |
0.854 |
0.546 |
0.553 |
0.471 |
0.241 |
0..435 |
CM_1_S4 |
0.523 |
0.798 |
0.258 |
0.587 |
0.523 |
0.158 |
0.643 |
LTC_1_S1 |
0.512 |
0.356 |
0.897 |
0.625 |
0.514 |
0.284 |
0.584 |
LTC_2_S1 |
0.613 |
0.546 |
0.762 |
0.258 |
0.165 |
0.614 |
0.341 |
LTC_3_S1 |
0.426 |
0.687 |
0.872 |
0.568 |
0.452 |
0.418 |
0.521 |
SI_1_S1 |
0.543 |
0.689 |
0.387 |
0.787 |
0.254 |
0.289 |
0.655 |
SI_2_S1 |
0.438 |
0.425 |
0.523 |
0.883 |
0.345 |
0.379 |
0.587 |
SI_3_S1 |
0.258 |
0.487 |
0.574 |
0.851 |
0.246 |
0.281 |
0.535 |
PU_1_S2 |
0.368 |
0.563 |
0.648 |
0.284 |
0.864 |
0.589 |
0.205 |
PU_2_S2 |
0.625 |
0.478 |
0.287 |
0.425 |
0.725 |
0.812 |
0.375 |
PU_3_S2 |
0.456 |
0.348 |
0.618 |
0.568 |
0.817 |
0.642 |
0.423 |
RET_1_S2 |
0.523 |
0.582 |
0.354 |
0.645 |
0.347 |
0.765 |
0.642 |
RET_2_S2 |
0.562 |
0.678 |
0.426 |
0.284 |
0.625 |
0.827 |
0.713 |
RET_3_S2 |
0.621 |
0.614 |
0.524 |
0.482 |
0.564 |
0.895 |
0.562 |
BI_1_S2 |
0.544 |
0.621 |
0.502 |
0.501 |
0.422 |
0.613 |
0.713 |
BI_2_S2 |
0.603 |
0.525 |
0.313 |
0.613 |
0.233 |
0.685 |
0.738 |
BI_3_S2 |
0.322 |
0.513 |
0.402 |
0.652 |
0.633 |
0.525 |
0.825 |
BI_4_S2 |
0.425 |
0.4635 |
0.644 |
0.503 |
0.612 |
0.554 |
0.801 |
BI_5_S2 |
0.553 |
0.655 |
0.543 |
0.485 |
0.535 |
0.686 |
0.735 |
Table 6: Discriminant validity – HTMT
|
CL |
CM |
LTC |
SI |
PU |
RET |
BI |
CL |
- |
|
|
|
|
|
|
CM |
0.797 |
- |
|
|
|
|
|
LTC |
0.687 |
0.725 |
- |
|
|
|
|
SI |
0.712 |
0.713 |
0.849 |
- |
|
|
|
PU |
0.739 |
0.701 |
0.836 |
0.914 |
- |
|
|
RET |
0.743 |
0.672 |
0.748 |
0.762 |
0.825 |
- |
|
BI |
0.685 |
0.713 |
0.752 |
0.602 |
0.703 |
0.854 |
- |
Table 7: Lateral collinearity assessment and hypothesis testing
Hypothesis |
Relationship |
VIF |
Std Beta |
Std Error |
t-value |
R2 |
f 2 |
Q2 |
H1: |
CL->PU |
1.909 |
0.305 |
0.077 |
3.102*** |
0.625 |
0.203 |
0.384 |
H2: |
CM->RET |
2.296 |
0.325 |
0.068 |
3.325*** |
|
0.109 |
|
H3: |
SI-> BI |
3.016 |
0.084 |
0.025 |
1.632 |
|
0.008 |
|
H4: |
LTC-> RET |
2.568 |
0.511 |
0.076 |
5.310*** |
|
0.102 |
|
H5: |
LTC->BI |
4.567 |
0.294 |
0.072 |
4.403*** |
|
0.325 |
|
H6: |
PU-> RET |
2.738 |
0.075 |
0.031 |
1.520 |
|
0.005 |
|
H7: |
BI->RET |
1.907 |
0.385 |
0.078 |
4.933*** |
|
0.204 |
|
Note: ***p < 0.001
The assessment of the structural model is presented in Table 7 and afterwards is discussed. For a correct evaluation of the structural model, the issue of lateral collinearity must be addressed. In order to assess the collinearity issue, the Variance Inflation Factor (VIF) values were applied. In the current study all the independent variables were examined to verify their concerned VIF values. Lateral multicollinearity was observed clearly, which was above the threshold of 0.2 and below the threshold of five, indicating lateral multicollinearity was not a concern in the current study.
Eight hypotheses were established between the constructs in this study. In order to test the significance level, t-statistics for all paths were generated using the bootstrapping function of SMART PLS 3.0. Based on the analysis of the path coefficient as shown in Table 6, five out of eight relationships were found to have a t-value > 1.645, thus significant at the 0.05 level of significance. Specifically, LTC-> RET (β = 0.511, t-statistic = 5.310, p < -.000), BI->RET (β = 0.385, t-value = 4.933, p < 0.013) and CM->RET (β = 0.325, t-value = 3.325, p < 0.001) are significantly related with RET. Hence, the H2, H4 and H7 hypotheses directly supported RET. Similarly, H1 and H5 were also significant and partially supported (see Table 6). In addition to the null hypothesis significance tests (e.g., p-values), the effect sizes provide a measure of practical significance in terms of the magnitude of the effect. Besides, this effect size allows direct comparison of two or more quantities. The statistical community has encouraged researchers to report effect size of the predictor constructs, so in this current study f2 for SI->BI (0.008) was considered a weak effect size. The predictive relevance, Stone-Geisser's Q2 value for the endogenous constructs RET was 0.384. It was clearly above zero and was above the medium threshold, indicating that exogenous constructs (CM, LTC) have medium predictive relevance for endogenous construct RET.
The objective of the current study is to investigate the usability factors that influence retention and continuance intention to use MOOCs in higher education by learners in selected universities of Uttarakhand State in India. Five usability factors of the technology acceptance model, namely CL, CM, LTC, SI and PU, have been identified to predict MOOC retention (RET).
Using the factor analysis, it was observed that the moderate predictive power (R2 = 0. 0.625), indicating that the five exogenous constructs (CL, RGP, LTC, CM and PE) moderately predicted the intention of retention in MOOCs.
The findings also showed that LTC-> RET (β = 0.511, t-statistic = 5.310), BI->RET (β = 0.385, t-value = 4.933) and CM->RET (β = 0.325, t-value = 3.325) appeared to be strong predictors of RET, while perceived usefulness (PU->RET, β = 0.078, t-value = 1.520)) was not significant to influence in retention in MOOCs. This finding is similar with Daneji (2019), where perceived usefulness was not a significant influence on satisfaction toward MOOCs (PU → SAT, Beta = 0.037, p-value = 0.560). However, Mouakket (2015) and Wu (2017) perceived usefulness related with continuance usage intentions has been found to be a strong and direct determinant in previous studies.
The current study found a strong valid proof (Table 7, H1) of suggestions and recommendations of previous studies that language may be an important themed issue with MOOC design during implementation (Liangxing, 2017), (Trehan, 2017).
Recognising the utility of a regional language, SWYAM has started to provide support for eight Indian regional languages in many of its courses (MHRD, 2020).
Keeping in view the attraction towards the 'credit mobility' feature of MOOC, 82 undergraduate and 42 post-graduate courses of non-engineering faculties were available on the SWAYAM platform in the year 2020 (PTI, 2021). The H3 hypothesis has proven the success story of Credit Mobility features.
The current study also supports the idea that social influence will have a significant positive influence on the behavioural intention to use MOOCs (SI-> BI, (β) = 0.084(t) = 1.632, (p) = 0.153). It is a similar result of Fianu, Blewett, Ampong & Ofori (2018) i.e., (β) = 0.078, (t) = 1.520 p = 0.129 in the previous study.
As previously discussed, this study also conducted an interview with five MOOC course designers who have successfully developed MOOC courses for SWYAM and the institutional Learning Management System (LMS) and compares their views with the analytical results of the study. Finally, this study concluded and recommended that Latest Trend Course, Credit Mobility and Content Localization factors can play an impartment role in retention in the MOOCs.
The purpose of this study was to look into the impact of the MOOC experience on student retention. This study sheds light on four potential factors that may affect student retention of MOOCs, i.e., Credit Mobility, Latest Trend Course, Content Localisation, and Perceived Effectiveness. The governments of India seem to have put their faith in the MOOC concept, as shown from recent policy support (MHRD 2016, 2020). MOOCs as a learning platform have the potential to effectively provide knowledge and information whatever the educational subject learners want or need to learn. However, this potential may be unrealised unless user-friendly MOOC design, pedagogy, service, and certification issues are successfully resolved, and sincere localisation efforts are made.
However, the geographically limited population of the study also represents a limitation; further work would be needed to examine whether the results observed here generalise to MOOC learners in other countries and learning contexts. This study used the convenience sampling method. It would be interesting to investigate further with a random sampling method.
Figure 2: Complied LSI model result of Smart PLS Analysis
Adamopoulos, P. (2013). What makes a great MOOC? An interdisciplinary analysis of online course student retention. In Proceedings of The 34th International Conference On Information Systems (pp. 1-21). ICIS.
Aldowah, H., Al-Samarraie, H. & Ghazal, S. (2019). How Course, contextual, and technological challenges are associated with instructors’ individual challenges to successfully implement e-learning: A developing country perspective. IEEE Access, 7, 48792-48806.
Alraimi, K. M. (2015). Understanding the MOOCs continuance: The role of openness and reputation. Computers & Education, 80, 28-38. https://doi.org/10.1016/j.compedu.2014.08.006
Altalhi, M. (2021). Toward a model for acceptance of MOOCs in higher education: The modified UTAUT model for Saudi Arabia. Education and Information Technologies, 26(3), 1-17. https://doi.org/10.1007/s10639-020-10317-x
Bagcı, K., & Celık, H. E. (2019). Examination of factors affecting continuance intention to use web-based distance learning system via structural equation modelling. Eurasian Journal of Educational Research, 18, 43-66. https://dx.doi.org/10.14689/ejer.2018.78.3
Bagozzi, R. Y. (1988). On the evaluation of structural equation models. JAMS, 16, 74-94. https://doi.org/10.1007/BF02723327
Bingöl, İ., Kursun, E., & Kayaduman, H. (2020). Factors for success and course completion in Massive Open Online Courses through the lens of participant types. Open Praxis, 22(2), 223-239. https://dx.doi.org/10.5944/openpraxis.12.2.1067
Bouchrika, I. (2020, September 7). 40 LMS & eLearning Statistics: 2019/2020 Data, Trends & Predictions. https://www.guide2research.com/research/lms-elearning-statistics
Business Standard. (2021, July 19). Percentage of STEM women graduates in India higher compared to US, UK: Govt. Business Standard. https://www.business-standard.com/article/education/percentage-of-stem-women-graduates-in-india-higher-compared-to-us-uk-govt-121071901120_1.html
Charo Reparaz, M. A.-S. (2020). Self-regulation of learning and MOOC retention. Computers in Human Behavior, 111. https://doi.org/10.1016/j.chb.2020.106423
Chen, J. (2017). Motivations and challenges of using massive open online courses by students and instructors. International Journal of Education & Teaching Analytics. https://doi.org/10.1016/j.edurev.2014.05.001
Chen, J. C. (2013). Opportunities and challenges of MOOCs: perspectives from Asia. (pp. 1-17). FLA WLIC.
Chen, J.-T., & Hwang, M.-Y. (2016). The social influence factors that affect the e-learning behavioral intention and behaviors of civil servants: gender, age, and experience as moderators. Journal of Civil Service, 8(2), 89-119.
Chiappe, A., & Castillo, B. (2021). Retention in MOOCS: Some key factors. Ensaio: Avaliação e Políticas Públicas em Educação, 29(110). https://doi.org/10.1590/S0104-40362020002802667
Class, C. (2021). Languages. www.classcentral.com/languages: https://www.classcentral.com/languages
Coursera. (2019). 2019's most popular courses. https://www.coursera.org: https://www.coursera.org/collections/popular-courses-2019
Daneji, A. A. (2019). The effects of perceived usefulness, confirmation and satisfaction on continuance intention in using massive open online course (MOOC). Knowledge Management & E-Learning, 11(2), 201-214. https://doi.org/10.34105/j.kmel.2019.11.010
Dhawal Shah, L. P. (2021). Massive list of MOOC providers around the world. Class Central. https://www.classcentral.com/report/mooc-providers-list/
Fianu, E., Blewett, C., Ampong, G., & Ofori, K. (2018). Factors affecting MOOC usage by students in selected Ghanaian universities. Educations Sciences, 70(8).
Fornell, C., & Larcker, D. F. (1981). Evaluating structural equation models with unobserved variables and measurement error. Journal of Marketing Research, 18(1), 39-50. https://doi.org/10.1177%2F002224378101800104
Gamage, D. I. (2020). MOOCs Lack interactivity and collaborativeness: Evaluating MOOC platforms. International Journal of Engineering Pedagogy. https://doi.org/10.3991/ijep.v10i2.11886
Aldowah, H., Al-Samarraie, H. & Ghazal, S. (2019). How Course, contextual, and technological challenges are associated with instructors’ individual challenges to successfully implement e-learning: A developing country perspective. IEEE Access, 7, 48792-48806.
Hair, J., Hult, G. T., Ringle, C., & Sarstedt, M. (2017). A primer on Partial Least Squares Structural Equation Modeling (PLS-SEM). SAGE Publications, Inc.
Hair Jr., J. B. (2010). Multivariate data analysis: A global perspective (7th ed.). Pearson Education.
Hair, J. H. (2017). A primer on Partial Least Square Structural Equation Modeling (PLS-SEM). SAGE Publications, Inc.
Henseler, J. R. (2015). A new criterion for assessing discriminant validity in variance-based structural equation modeling. Journal of the Academy of Marketing Science, 43(1), 115-135.
Hew, K. F. (2014). Students’ and instructors’ use of Massive Open Online Courses (MOOCs): Motivations and challenges. Educational Research Review, 12, 45-48. https://doi.org/10.1016/j.edurev.2014.05.001
Hone, K. S., & Said, G. R. (2016). Exploring the factors affecting MOOC retention: A survey. Computers & Education, 98, 157-168.
Hong, S., & Kang, M. S. (2011). An International comparison of technology adoption. Information & Management, 1-8.
Jairak, K. P. (2009). An acceptance of mobile learning for higher education students in Thailand. The Internet and Management, 17(SP3), 36.1-36.8. https://doi.org/10.3923/ajsr.2017.60.69
Joseph, A. M. (2013). Integration of Massive Open Online Education (MOOC) system with in-class room interaction and assessment and accreditation: An extensive report from a pilot study. Proceedings of International Conference Worldcomp, (pp. 103-111). http://worldcomp- proceedings.com/proc/p2013/EEE3547.pdf
Khan, I. U. (2018). Predicting the acceptance of MOOCs in a developing country: Application of task-technology fit model, social motivation, and self-determination theory. Telematics and Informatics, 35(4), 964-978. https://doi.org/10.1016/jtele.2017.09.009
Kizilcec, F., Reich, J., Yeomans, M., Dann, C., Brunskill, E., Lopez, G., . . . Tingley, D. (2020). Scaling up behavioral science interventions in online education. PNAS. https://doi.org/10.1073/pnas.1921417117
Lai, Y. H. (2017). The social influence on the behavioral intention to use mobile electronic medical records. Asian Conference on Intelligent Information and Database Systems. 710, 141-150. Springer, Cham. https://link.springer.com/chapter/10.1007/978-3-319-56660-3_13#citeas
Liangxing, L. (2017). An empirical analysis of Chinese college learners’ obstacles to MOOC Learning in an English context. English Language Teaching, 136-150. https://doi.org/10.5539/elt.v10n3p136
MHRD. (2020). National Education Policy 2020. Government of India.
Mohan, M., Upadhyaya, P., & Pillai, K. (2020). Intention and barriers to use MOOCs: An investigation among the post graduate students in India. Education and Information Technologies, 25, 5017-5031.
Mouakket, S. (2015). Factors influencing continuance intention to use social network sites: The Facebook case. Computers in Human Behavior, 53, 102-110. https://doi.org/10.1016/j.chb.2015.06.045.
Nassuora, A. B. (2012). Student acceptance of mobile learning for higher education. American Academic & Scholarly Research Journal,, 4, 1-5. https://files.eric.ed.gov/fulltext/EJ1268812.pdf
Nunnally, J. C. (1978). Psychometric theory. McGraw-Hill. https://www.google.co.in/books/edition/Psychometric_Theory_3E/_6R_f3G58JsC?hl=en&gbpv=1&printsec=frontcover
Pant, H. V., Lohani, M. C., & Pande, J. (2019). Descriptive analytics of MOOCs with ICT in respect of developed countries and Indian context. International Journal of Information Communication Technologies and Human Development. https://doi.org/10.4018/IJICTHD.2019100102
Pathak, A., & Mishra, S. (2021). An empirical exploration of MOOC effectiveness towards participants’ intention-fulfilment and learners’ satisfaction. Vision. https://doi.org/10.1177/09722629211054170
Peltier, J. D. (2003). Virtual communities and the assessment of online marketing education. Journal of Marketing Education, 25(3), 260-276.
PTI (Ed.). (2021, 05 21). Use SWAYAM MOOCs and enable credit transfer in colleges from July: UGC tells universities. Indiatvnews. https://www.indiatvnews.com/education/news-ugc-universities-swayam-moocs-enable-credit-transfer-in-colleges-from-july-619313
Ramayah, T. C. (2018). Partial Least Squares Structural Equation Modeling (PLS-SEM) using SmartPLS 3.0: An updated guide and practical guide to statistical analysis (2nd ed.). Pearson.
Ricart, S., Villar-Navascués, R. A., Gil-Guirado, S., Hernández, M. H., Rico-Amorós, A. M., & Olcina-Cantos, J. (2020). Could MOOC-takers’ behavior discuss the meaning of success-dropout rate? Players, auditors, and spectators in a geographical analysis course about natural risks. Sustainability. https://doi.org/10.3390/su12124878
Roca, J. C. (2006). Understanding e-learning continuance intention: An extension of the Technology Acceptance Model. International Journal of Human-Computer Studies, 64(6), 683-696.
Sanchez-Gordon, S., Luján-Mora, S. (2014). Web accessibility requirements for Massive Open Online Courses. In Proceedings of 5th International Conference on Quality and Accessibility of Virtual Learning, (pp. 529-534). Antigua, Guatemala.
Semenova, T. (2020). The role of learners’ motivation in MOOC completion. Open Learning: The Journal of Open, Distance and e-Learning. https://doi.org/10.1080/02680513.2020.1766434
Sharma, A., Ananthan, P. S., & Sharma, R. (2019). Innovative gen next pedagogy: Education model for the modern world of artificial intelligence and beyond. University News, Association of Indian Universities, 57(50), 28-32. http://www.was.org/MeetingAbstracts/ShowAbstract/153822
Shaziya, H., Zaheer, R., & Kavitha, G. (2015). Prediction of students performance in semester exams using a naïve bayes classifier. International Journal of Innovative Research in Science, Engineering and Technology. doi:10.15680/IJIRSET.2015.0410072
Siliezar, J. (2020, July 10). Study: Interventions to lift completion rates fall flat, but research points way to future inquiry. https://news.harvard.edu/gazette/story/2020/07/in-intervention-study-moocs-dont-make-the-grade/
Snell, S. D. (2017). Integrated manufacturing and human resource management: A human capital perspective. Academy of Management Journal, 35(3), 467-504. https://doi.org/10.2307/256484
Stratton, C. &. (2016). Exploring linguistic diversity of MOOCS: Implications for international development. Association for Information Science and Technology. https://doi.org/10.1002/pra2.2016.14505301071
Trehan, S. S. (2017). Critical discussions on the Massive Open Online Course (MOOC) in India and China. International Journal of Education and Development using Information and Communication Technology, 13, 141-165. https://www.learntechlib.org/p/180647/
Venkatesh, V. T. (2012). Consumer acceptance and use of information technology Extending the unified theory of acceptance and use of technology. MIS Quarterly, 36(1), 157-178. https://doi.org/10.2307/41410412.
Venkatesh, V. T. (2011). Extending the two‐stage information systems continuance model: Incorporating UTAUT predictors and the role of context. Information Systems Journal, 21(6), 527-555. https://doi.org/10.1111/j.1365-2575.2011.00373.x
Venkatesh, V. T., Morris, M. G., Davis, G. B., & Davis, F. D. (2003). User acceptance of information technology: Toward a unified view. MIS Quarterly, 27(3), 425-478. https://doi.org/10.2307/30036540
Weng, F., Yang, R.-J., Ho, H.-J., & Su, H.-M. (2018). A TAM-based study of the attitude towards use intention of multimedia among school teachers. Applied System Innovatiion, 1(3), 1-36.
Wu, B. &. (2017). Continuance intention to use MOOCs: Integrating the technology acceptance model (TAM) and task technology fit (TTF) model. Computers in Human Behavior, 67, 221-232. https://doi.org/10.1016/j.chb.2016.10.028
Yunjo, A., Zhu, M., Bonk, C. J., & Lin, L. (2020). Exploring instructors’ perspectives, practices, and perceived support needs and barriers related to the gamification of MOOCs. Journal of Computing in Higher Education. https://doi.org/10.1007/s12528-020-09256-w
Zhou, J. (2017). Exploring the factors affecting learners’ continuance intention of MOOCs for online collaborative learning: An extended ECM perspective. Australasian Journal of Educational Technology, 33(5). https://doi.org/10.14742/ajet.2914
Authors:
Harsh Vardhan Pant is an Assistant Professor at Amrapali Institute, Haldwani, India and is pursuing a PhD in Computer Science from Graphics Era Hill University, Bhimtal Campus, India. Email: pant.vardhan@gmail.com
Manoj Chandra Lohani is a Professor and Director, Graphic Era Hill University, Bhimtal Campus, India. Email: getmlohani@gmail.com
Jeetendra Pande is an Associate Professor-Computer Science at Uttarakhand Open University, Haldwani, India. Email: jpande@uou.ac.in
Cite this paper as: Harsh, H. V. P., Lohani, M. C., & Pande, J. (2022). Decrypting the learners’ retention factors in Massive Open Online Courses. Journal of Learning for Development, 9(1), 37-54.
Appendix: A
Table 8: Survey Questionnaire
Content Localization (CL) (New for this study) |
CL_1_S1 |
If your preferred MOOC course will be in English language as well as your own language, still I will prefer to enroll in English language. |
CL_2_S1 |
Using the localisation of content in my MOOC course can be useful to improve my study performance. |
|
CL_3_S1 |
Translation skill is no longer the key differentiator in the various educational learning platforms available in the localisation field. |
|
CL_4_S1 |
When people are taught in their native language, they learn, comprehend, and retain information better than when they are taught in a foreign language. |
|
CL_5_S2 |
Language is one of the main barriers in participating in MOOCs platform, particularly by participants of other languages, as most of the contents are available in English only. |
|
CL_6_S2 |
A discussion forum feature of MOOCs can be more useful and vibrant if it could be discussed in the localized language. |
|
Credit Mobility (CM) (New for this study) |
CM_1_S2 |
Credit Mobility was very helpful for completion my course. |
CM_2_S1 |
I will like credit transfer policy with more credit percentage if these are integrated in the academic curriculums. |
|
CM_3_S1 |
I felt credit mobility would give me a competitive edge and improve my employability. |
|
CM_4_S1 |
I felt, integration of online courses with the traditional system of education and allowing credit mobility is the way forward for education. |
|
Social Influence (SI) [26] |
SI_1_S1 |
People who are well-wishers to me think I should do MOOCs courses. |
SI_2_S1 |
Persons who influence and assist me in my career think I should do MOOCs courses |
|
SI_3_S1 |
People whose opinion I value believe I should get MOOCs credit |
|
Impact on e learning in Latest Trend Course (LTC) (New for this study) |
LTC_1_S1 |
The Latest Trend Course will have a significant positive effect on the perceived usefulness. |
LTC_2_S1 |
I have joined the course, because It is in trend and high demand in the market. |
|
LTC_3_S1 |
I have completed and retain this course due to high demand in the market. |
|
Learner Retention (RET) (Hone & Said, 2016) |
RET_1_S2 |
Did you complete the MOOC to earn a credential signifying official completion? (Yes/No). If no, when did you drop out? (First few days, the first few weeks, towards the middle, towards the end/just before the end) |
RET_2_S2 |
How many exercises/assessments did you complete in the MOOC? (All, most, around half, a few, none) |
|
RET_3_S2 |
How much of the MOOC content do you estimate you watched or read? (All, most, around half, some, none) |
|
Perceived usefulness (PU) (Juan Carlos Roca, 2006) |
PU_1_S2 |
Using the study material of MOOCs enhances the learning performance. |
PU _2_S2 |
Using the MOOC platform can increase my study effectiveness. |
|
PU_3_S2 |
I think the MOOC learning platform is useful to upgrade me in career. |
|
|
BI_1_S2 |
Using MOOC materials in I had felt to enhance learning interest. |
Behavioural intention (BI)
|
BI_2_S2 |
I increase the occurrences of using MOOC materials when I join the discussion forum in MOOC platform. |
|
BI_3_S2 |
I intend to use MOOC courses that have used content localization. |
(Weng, Yang, Ho, & Su, 2018) |
BI_4_S2 |
I have committed myself to submit the assignment on the due date. |
|
BI_5_S2 |
I would recommend to use the e-learning platform/MOOCs platform for my friends. |