2024 VOL. 11, No. 2
Abstract: Augmented Reality (AR) has garnered significant attention in the field of education over the last two decades, with data indicating that it improves the effectiveness of teaching and learning in a variety of academic environments. There is, however, the absence of a framework that can guide the institution-wide adoption of AR in distance education. Distance Education (DE) has always been linked to advances in (educational) technology in terms of facilitating the transactional distance between providing institutions and learners, supporting them both synchronously and asynchronously, and providing educators with tools to improve pedagogy and resource utilisation. However, it is unclear why AR has yet to be institutionalised in distance and distributed learning environments. A scoping review was done to identify the enabling conditions for implementing AR in DE, and the results were deductively analysed. While the scoping review results did not reveal any frameworks or models that could guide the implementation of AR, it pointed out several factors to consider when adopting AR in a distance learning environment.
Keywords: augmented reality, distance education, scoping review, technology adoption
Technology's growing effect continues to alter, interrupt, and expand education in the context of worldwide educational trends (Altbach et al., 2019). Although it is frequently assumed that technology can enhance learning (Kirkwood & Price, 2013), research shows that using technology by itself does not necessarily make pedagogical methods more effective and acceptable (Daniel et al., 2009). Moreover, technology is not the only factor affecting the provision of knowledge, as illustrated by the Covid-19 pandemic, which forced educational systems worldwide to review their teaching models. In response to the worldwide emergency caused by the pandemic, many universities closed their on-campus academic activities and initiated online classes (Daniel, 2020; Murphy, 2020).
Teachers were challenged to use relevant educational technologies to respond to the impact of the pandemic. However, adopting technology in response to the pandemic unveiled significant structural difficulties many learners and instructors face, such as internet access or issues regarding digital literacy skills, cost, and increased privacy concerns (He et al. 2021). The adoption and implementation of various technologies in response to the pandemic illustrated the complexities of implementing technology at scale.
Over the past two decades, published studies of the positive impact of AR on the effectiveness of teaching and learning in several disciplines have been increasing. According to Fitria (2023), AR makes learning more immersive and experiential, leading to increased memory retention among students. In their study, Nurbekova and Baigusheva (2020) claimed that using digital educational resources with AR enriched the learning process with benefits such as making the learning material more exciting and understandable, while also assisting in the increased visibility of the learning material and improving the revelation of theoretical material. Tekedere and Göker (2016) argued that AR use in the classroom increased students' favourable attitudes towards improved enthusiasm for studying.
This present study will, therefore, explore published evidence to inform institution-wide deployment of AR in distance learning environments to answer the following research questions:
RQ1. What insights does the existing literature offer on frameworks or elements of frameworks for the adoption of Augmented Reality in distance education?
RQ2. What insights does the existing literature offer on the factors influencing AR adoption in distance education?
Scoping reviews attempt to map the current literature in a field of interest in terms of the scope, nature, and characteristics of the primary study (Arksey & O’Malley, 2005). While the scoping review adopted in this study was based on the five-stage framework developed by Arksey et al., (2005), which adheres to a rigorous, transparent approach, the results were reported using the PRISMA 2020 (Page et al., 2021) reporting guidelines for systematic reviews.
Stage 1: Identifying the Research Question
The following research questions served as motivating factors for the search:
Stage 2: Identifying Relevant Studies
The choices made at each process level must be transparently documented in scoping reviews (Levac et al., 2010). In adherence to established research methodology, it is conventional practice to examine several databases while doing a scoping investigation, even though bibliometric databases frequently share sources (Bramer et al., 2013). Two databases, Web of Science (WoS) from Clarivate Analytics (all indices from 1972) and Scopus from Elsevier, were used in this review. Regarding general-purpose scientific literature, which includes journal articles, conference proceedings, and books, these frequently serve as leading databases and citation indexes. Both WoS and Scopus provide extensive coverage of a wide range of scientific fields, although their coverage of these fields only partially overlaps: WoS provides broad coverage of the natural sciences and engineering, whereas Scopus provides larger coverage of the social sciences (Mongeon & Paul-Hus, 2016).
The assumption is that merging various data sources may produce outcomes that vary more in terms of the literature. The search strings listed in Table 1 were used to examine the literature, with both databases filtered to allow searches in all fields (author, title, and abstract). The search strategies are a combination of multiple search strings guided by the research questions. “Augmented Reality” being the core element, it was added to all search strings. It was important to first investigate the available literature on “Augmented Reality” and “Higher Education” but exclude “Virtual Reality.” Some search strings also picked up literature related to “Virtual Reality”. The search was followed by the addition of “Framework” and “Model.” As several terms, such as distributed learning, e-learning, m-learning, and online learning, are broadly associated with distance education (Ilisagvik.edu., 2023), the search strings were narrowed down to replace higher education with distance education.
Table 1: Search Strings and Results
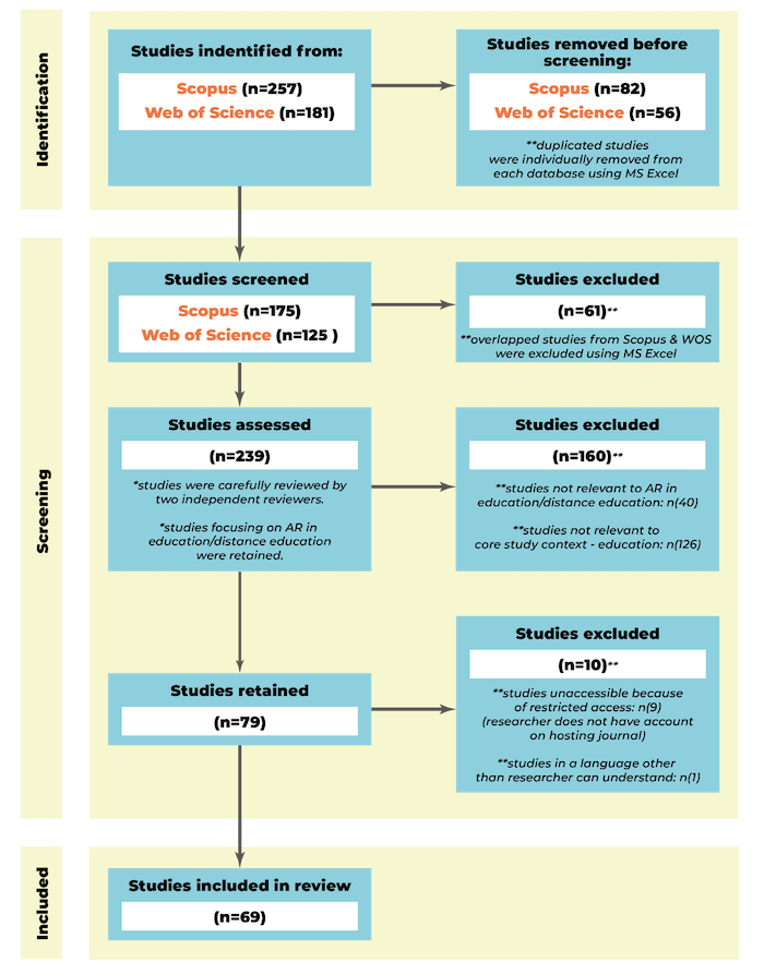
As shown in Table 1, the search strings with the database filter in all fields (author, title, and abstract) produced 22,404 total results, comprising 21,849 Scopus findings and 555 Web of Science findings. This reveals that the database filter must be adjusted to eliminate publications that do not specifically address the core research question. The search strings were maintained but the database filter was amended from “All Fields” to “Abstract Only.” The amended filter produced 257 results (58.6%) for Scopus and 181 (41.4%) for Web of Science. A total of 438 studies could then be further analysed, which was a comprehensive collection of important studies that struck a balance between depth, breadth, and viability.
Stage 3: Study Selection
Initial examination of the findings, which were now limited to “Abstracts Only”, revealed that some studies, although investigating AR, were not in the context of higher education or education delivery. Therefore, it was necessary to adopt a process to weed out studies, such as those that failed to respond to the research questions in Stage One. To address this issue, the mechanism from Seaton et al. (2019) was adopted.
The 438 publications that were initially chosen in Stage 2 underwent further screening, as shown in Figure 1, for final selection in line with the PRISMA 2020 (Page et al., 2021) guidelines to consolidate the pertinent material. The researcher performed the initial evaluation, and the selection and findings were member-checked by an independent researcher. Only when the two reviewers had reached an understanding were the search results transferred to the data processing software Microsoft Excel and the whole data extraction was carried out.

As illustrated in Figure 1, 257 and 181 studies were identified from Scopus and Web of Science, respectively. However, it was found that each database may have picked the same articles twice under different search strategies. Therefore, their titles and abstracts were loaded into the database software Microsoft Excel, where duplicate studies were removed for each database, then 82 studies were excluded from Scopus and 56 from Web of Science. Hence, 175 studies were retained for Scopus and 125 for Web of Science. Further rounds of filtering excluded 61 overlapping studies from both databases combined and another 160 were excluded because they were either irrelevant to AR in education and distance education or irrelevant to education. A total of n = 79 studies were retained for further assessment by the researcher.
The researcher proceeded to download the full paper for an in-depth assessment. Ten studies had to be excluded because of the inaccessibility of the hosting journal (the researcher did not have an account) or because the studies were in a language other than that of the researcher (n = 1). The final group of articles (n = 69) was downloaded and moved to Atlas.ti for qualitative analyses.
Stage 4: Charting the Data
The final phase involved outlining key information collected from all 69 analysed articles. Ritchie and Spencer (1994) defined ‘charting’ as a technique for synthesising and comprehending qualitative data, which entails grouping data into charts and tables according to significant subjects and themes. Cooper et al. (2019) subsequently recommended the following:
The 69 articles were then transferred to Atlas.ti, a program for qualitative data analysis (QDA), for additional assessment and classification.
Stage 5: Collating, Summarising, and Reporting the Results
At this point, the findings of the scoping study were gathered, summarised, and reported. In contrast to systematic reviews, scoping reviews do not seek to ‘synthesise’ the data or compile the findings of several studies (Arksey et al., 2005). Furthermore, a scoping review cannot determine whether the research produces credible or generalisable conclusions because it does not assess the quality of the evidence. Cooper et al. (2019) outlined the following criteria for obtaining, summarising, and presenting scoping results:
It takes deliberate effort to pick out the most significant details and write them up into a compelling ‘story’ that answers the research questions and offers insights that are true to the data, rather than the findings and results of qualitative research simply emerging from transcripts and documents (Miles et al., 2013).
The qualitative data for this study were inductively coded on Atlas.ti following Saldana (2015). According to Charmaz (2001), qualitative analysis coding serves as an ‘essential link’ between the gathering of data and the interpretation of their importance. The 69 retained studies yielded twenty-seven (27) codes, as described in Table 2.
Table 2: Codes Generated in Atlas.ti from Scoping Articles
Some codes were assigned to more than one category. Each category created from the codes resulted in the creation of themes. Once the codes were generated from the quotations in the 69 articles from the scoping research, they were further refined to create categories and themes, as illustrated in Figure 2.

According to Saldana (2015), “themes” are a product of coding, classification, or analytical reflection rather than being coded in and of themselves. The author further added that, in general, a theme is an extended-phrase or sentence that identifies a unit of data. A theme was also used after a comprehensive qualitative research literature review. This scoping review resulted in five themes from the initial ten categories, as described in Figure 4. The subsequent sections discuss each theme and the distinct categories associated with them.
Potential of AR in Education
This “Potential of AR in Education” includes three categories: “Potential of AR to enhance pedagogy,” “Potential of AR to enhance Learning”, and “Potential of AR to enhance Curriculum.” Thus, the theme encompasses potentials that affect all major education stakeholders, including teachers, students, and education institutions, through curriculum development or pedagogical approaches. According to Liarokapis and Anderson (2010), several institutions of higher learning are open to incorporating AR technology into their current online teaching methodology. Zhang et al. (2022) argued that the use of AR technologies in education has become more frequent, since students can interact in a more immersive manner with their environment, which allows them to foster a better understanding of concepts.
Many authors have explored AR and its potential, including Annetta et al. (2012), Bressler and Bodzin (2013) and Enyedy et al. (2012). Godwin-Jones (2023) argued that one of the most common findings in AR studies was the strong motivation factor for learners when they created or co-created learning aspects, leading to enhanced learner engagement. This author further added that one of the primary advantages of AR was the ease of access, as most of the AR apps for education can be widely used on mobile phones.
Some have studied how AR affects cognitive function using educational games, such as Arvanitis et al., (2009), who examined how it affected science students with physical limitations. Morrison et al. (2011) also investigated the effects of AR using several educational apps that scan paper maps. Regardless of the characteristics of the target population, all these studies unanimously agreed that AR has immense potential and positively influences a variety of learning outcomes (e.g., whether they were samples of traditional learners or those with learning disabilities).
Challenges of AR in Education
The “Challenge of AR in Education” theme elaborates on the various challenges of using AR in an educational environment. In a study conducted by Hanafi et al. (2019), while discussing the success of gaming and new AR in science and technology learning, they also acknowledged that one of the most important challenges remains the integration of AR resources into learning materials. According to Akçayır and Akçayır (2017), although augmented reality technology is advancing, it can still be challenging for students. Therefore, additional research on creating and using augmented reality apps is required. In an AR-based learning environment, learners’ preferences and opinions regarding usability must be investigated.
Several other authors have reported the challenges of AR use in educational settings. Munoz-Cristobal et al. (2015) argued that AR can be difficult for students to use and Chiang et al. (2014) reported that GPS errors can cause student frustration and distract student attention. Bautista et al. (2022) highlighted several socio-techno-economic challenges of using AR and, as Panchapakesan (2020) reported, managerial challenges exist when adopting AR. However, according to Al-Ansi et al. (2023), with the right resources and strategies, AR use in education can be a very promising tool in teaching and learning.
“Mobile Learning”, as introduced by Moreira et al. (2017), is increasingly being considered a paradigm that could potentially change the face of education in general. Santiago et al. (2022) reported that, in recent years, mobile applications have become increasingly popular in the field of education. This theme discusses both mobile learning in education in a more holistic manner as well as using mobile devices for AR learning, including access to AR software applications.
According to Kinash et al. (2012), “mobile learning” means using mobile devices with an internet connection for learning purposes. Mobile devices are transforming human lifestyles by changing how we socialise, thus creating new habits (Oulasvirta et al., 2012). Higher education has not been spared during this transformation. Higher education has undergone significant changes due to the rapid growth of mobile computing devices and online resources (Liaw et al., 2010). Furthermore, mobile technology has introduced an array of new educational possibilities, thus opening new learning and teaching approaches. Hürsen et al., (2011) elaborated on the various concepts that emerged with mobile technology, such as e-learning, m-learning, or u-learning.
Gikas and Grant (2013) argued that mobile technology has become an essential component of education in HEIs because it presents opportunities and challenges for both students and teachers. When mobile learning relates to the various learning management systems of HEI systems, it enables learning to occur anytime, anywhere. Mobile learning can also help students with special educational needs and help them to attend classes remotely. Although there have been several reports on the potential benefits of mobile learning, Sabah (2016) suggested that, for m-learning to be successful, identifying the variables that affect student acceptance and opinion is crucial.
Although mobile AR has existed for some time, Perez (2016) argued that it has only received widespread public attention owing to a popular mobile AR game called Pokémon Go. In the context of education, Fitzgerald et al. (2013) classified mobile AR projects in education using a simple taxonomy according to: device type, mode of interaction, method of sensory feedback, personal or shared experience, and fixed or portable experience. Cochrane et al. (2016) reported that mobile AR primarily enhances traditional content distribution techniques or learning experiences by enabling access to digital material in real-world settings.
The CONTSENS projects by Cook (2010) and the Zapp project by Meek et al. (2013) are two examples of educational use of mobile AR. The CONTSENS project, funded by Sony Ericsson, was a two-year project that was initiated in April 2008. It involved a European-wide consortium that was headed by Ericsson Education, Ireland; Giunti Labs, ECLO (Belgium); London Metropolitan University; Corvinno (Hungary) and Plovdiv University, Bulgaria. The project focused on developing learning and training materials, and was enhanced by context sensitive and location-based delivery for mobile learning. The CONTSENS project included two social constructivist education projects:
Cochrane et al. (2016) concluded that the convergence of mobile AR and pedagogy enabled the creation of novel learning experiences in networked, collaborative learning environments that emphasise learner-generated settings and material.
The “New Technologies, New Possibilities” theme provided a broad overview of technologies in education. Our teaching-learning processes must be revised to accommodate modern technologies to better serve the generations of students born into the digital age (Moreira et al., 2017). However, the authors acknowledge that it is of utmost importance to understand whether the main users of educational technology, instructors and students, are open to and conscious of the need to adjust to this new edu-tech learning paradigm.
Martín-Gutiérrez et al. (2015) reported that computer technologies provide a strong enhancement to education tools allowing for the creation of new teaching technologies. They further added that university classrooms are equipped with many teaching technologies, such as internet networks, computers, electronic blackboards, projectors, and video conferencing tools. All these tools allow the integration of AR, which, they acknowledged, is one of the most promising technologies to improve current teaching models.
The educational landscape is becoming more diversified, as innovative technologies can be easily adopted within the class as a cognitive exploratory tool and as a source of engagement and communication among students (Gargish et al., 2020). These authors further added that innovative technologies help keep the current generation of students motivated in their studies. Cabiria (2012) acknowledged that education and innovative technologies travel parallel pathways, where they often inform each other’s development.
López-Peral et al. (2018) confirmed that recent technologies in an educational environment have been successful, which, in turn, motivated changes in the way teaching was conducted at universities. The authors concluded their research by mentioning that, in general, students were very satisfied with learning resources created using modern technologies. Additionally, students should view recent technologies as an opportunity to attain excellence in their studies, rather than a challenge imposed before they start their professional careers.
The “Broader Context” theme covers general higher education, AR, pedagogy, and learning content. Bryant et al. (2014) stated that though ‘success’ is an important variable of learning outcomes, it should not prohibit innovation that can support and enhance the learning journey experience of a student. The key conclusion for university policies and practices, which, incidentally, has been emphasised by distinguished authors in the literature on higher education, is that institutions must broaden the scope of the toolbox they now use to comprehend students' learning or failure experiences.
Technopedagogy, as reported by Espinosa et al. (2018), is the requirement of teachers to embed technologies in their pedagogy, which is a new methodological paradigm in which exclusively electronic and digital resources are employed in the teaching and learning processes. This enhances quality metrics and replicates creative learning opportunities under the control of educational technology (Cabero-Almenara & Barroso-Osuna, 2018).
Discussing the broader relationship between technology and higher education, Stojšić et al. (2020) reported that, in general, higher-education students own the necessary equipment to use technology for learning, as most participants have at least a smartphone. However, Bower et al. (2014) reported that using innovative technology in education does not guarantee success.
“Potential of AR in Education” and “Mobile Learning” emerged as two of the primary themes developed for this scoping review. Even though only 69 publications could be fully accessed, there was a noteworthy shortage of literature on frameworks or adoption models dedicated to the use of AR in distance learning. Considering the rich entanglement of technology with the evolution of distance education, the absence of any published evidence on AR in formal distance learning contexts is peculiar.
Although Chen et al. (2016) enumerated the multiple advantages of AR in education, many aspects of this technology are viewed as obstacles to its deployment by Doerner and Horst (2022).
This scoping review's importance for distance education institutions, in general, can be seen not only in highlighting the strange absence of published evidence on the use of AR in formal distance education contexts, but also in the lack of guiding principles for the adoption of AR in distance learning. The scoping review also highlights that AR implementation should be linked to mobile learning, led by pedagogy, and necessitates an interdisciplinary approach. The scoping review also foregrounded various challenges that should be addressed to ensure an enabling environment that maximises the potential benefits of AR to teaching and learning. The following central ideas emerged based on the five themes (see Figure 2):
AR can streamline certain educational processes in distance education, or education in general, if the correct resources and strategies are used. While making real-time learning content accessible to diverse learners AR can also provide personalised learning and support. While students and educators may lack familiarity with AR, training and support are essential to ensure effective adoption. Cost remains a challenge as AR solutions require specialised hardware and software, however, compared to technologies like VR, which requires more specialised equipment, AR can replace traditional textbooks with dynamic 3D imagery and enriched learning materials. AR allows students to experience practical scenarios remotely, bridging the gap between theory and practice which, consequently, makes this technology more accessible for distance education.
Akçayır, M. & Akçayır, G. (2017). Advantages and challenges associated with augmented reality for education: A systematic review of the literature’. Educational Research Review, 20, 1-11. https://doi.org/10.1016/j.edurev.2016.11.002
Altbach, P.G., Reisberg, L., & Rumbley, L.E. (2019). Trends in global higher education: Tracking an academic revolution. Brill.
Al-Ansi, A.M., Jaboob, M., Garad, A., & Al-Ansi, A. (2023). Analyzing Augmented Reality (AR) and Virtual Reality (VR) recent development in education. Social Sciences & Humanities Open, 8(1), 100532. https://doi.org/10.1016/j.ssaho.2023.100532
Annetta, L., Burton, E.P., Frazier, W., Cheng, R., & Chmiel, M. (2012). Augmented reality games: Using technology on a budget. Science Scope, 36(3), 54. https://www.researchgate.net/profile/Erin-PetersBurton/publication/277304698_Augmented_Reality_Games_Using_Technology_on_a_Budget/links/556625cf08aeab77721cb8bc/Augmented-Reality-Games-Using-Technology-ona-Budget.pdf
Arksey, H., & O’Malley, L. (2005). Scoping studies: Towards a methodological framework. International Journal of Social Research Methodology, 8(1), 19-32. https://doi.org/10.1080/1364557032000119616
Arvanitis, T.N., Petrou, A., Knight, J.F., Savas, S., Sotiriou, S., Gargalakos, M., & Gialouri, E. (2009). Human factors and qualitative pedagogical evaluation of a mobile augmented reality system for science education used by learners with physical disabilities. Personal and Ubiquitous Computing, 13(3), 243-250. https://doi.org/10.1007/s00779-007- 0187-7
Bautista, M.G.A., Roy Evangelista, I., Culaba, A., Concepcion, R., & Dadios, E. (2022). Technology adoption of augmented and virtual reality in a progressive Philippines: A socio-techno-economic analysis. IEEE Xplore. https://doi.org/10.1109/HNICEM57413.2022.10109429
Bower, M., Howe, C., McCredie, N., Robinson, A., & Grover, D. (2014). Augmented Reality in education — Cases, places and potentials. Educational Media International, 51(1), 1–15. https://doi.org/10.1080/09523987.2014.889400
Bramer, W.M., Giustini, D., Kramer, B.M., & Anderson, P.F. (2013). The comparative recall of Google Scholar versus PubMed in identical searches for biomedical systematic reviews: A review of searches used in systematic reviews. Systematic Reviews, 2(1), 1-9. https://doi:10.1186/2046-4053-2-115
Bressler, D.M., & Bodzin, A.M. (2013). A mixed methods assessment of students' flow experiences during a mobile augmented reality science game. Journal of Computer Assisted Learning, 29(6), 505-517. https://doi.org/10.1111/jcal.12008
Bryant, D., Richardson, A. & Lyons, K. (2014). Retaining students who ‘Did Not Participate’: Two case studies and lessons for universities. The International Journal of Learning in Higher Education, 20(2), 55-66. https://doi.org/10.18848/2327-7955/cgp/v20i02/48691
Cabero-Almenara, J., & Barroso-Osuna, J. (2018). Los escenarios tecnologicos en Realidad Aumentada (RA): Posibilidades educativas. Aula Abierta, 47(3), 327-333. https://doi.org/10.17811/rifie.47.3.2018.327-336
Cabiria, J. (2012). Augmenting engagement: Augmented reality in education. Cutting-Edge Technologies in Higher Education, 6(PARTC), 225-251. https://doi.org/10.1108/S2044-9968(2012)000006C011
Charmaz. K. (2001). Grounded theory: Methodology and theory construction. Elsevier EBooks, 6396-6399. https://doi.org/10.1016/b0-08-043076-7/00775-0
Chen, P., Liu, X., Cheng, W., & Huang, R. (2016). A review of using Augmented Reality in education from 2011 to 2016. Innovations in smart learning, 13-18. https://doi.org/10.1007/978-981-10-2419-1_2
Chiang, T.H., Yang, S.J., & Hwang, G.J. (2014). An augmented reality-based mobile learning system to improve students’ learning achievements and motivations in natural science inquiry activities. Journal of Educational Technology & Society, 17(4), 352-365. http://www.jstor.org/stable/jeductechsoci.17.4.352
Cochrane, T., Narayan, V. & Antonczak, L., (2016). A framework for designing collaborative learning environments using mobile AR. Journal of Interactive Learning Research, 27(4), 293-316. https://www.learntechlib.org/p/171414/
Cook, J. (2010). Mobile phones as mediating tools within Augmented Contexts for development. International Journal of Mobile and Blended Learning, 2(3), 1-12. https://doi.org/10.4018/jmbl.2010070101
Daniel, S.J. (2020). Education and the COVID-19 pandemic. Prospects: Comparative Journal of Curriculum, Learning, and Assessment. https://doi.org/10.1007/s11125-020-09464-3
Daniel, J., Kanwar, A., & Uvalić-Trumbić, S. (2009). Breaking higher education’s iron triangle: Access, cost, and quality. Change: The Magazine of Higher Learning, 41(2), 30-35. https://doi.org/10.3200/chng.41.2.30-35
Distance Learning & Ed Tech Support. (n.d.). Distance learning and ed tech support. Ilisagvik.Edu. https://www.ilisagvik.edu/distance-education/
Doerner, R., & Horst, R. (2022). Overcoming challenges when teaching hands-on courses about Virtual Reality and Augmented Reality: Methods, techniques and best practice. Graphics and Visual Computing, 6, 200037. https://doi.org/10.1016/j.gvc.2021.200037
Enyedy, N., Danish, J.A., Delacruz, G., & Kumar, M. (2012). Learning physics through play in an augmented reality environment. International Journal of Computer-Supported Collaborative Learning, 7(3), 347-378. https://doi.org/10.1007/s11412-012-9150-3
Espinosa, M.P.P., Porlan, I.G., & Sanchez, F.M. (2018). Competencia digital: Una necesidad del profesorado universitario en el siglo XXI. Revista de Educación a Distancia (RED), (56). https://revistas.um.es/red/article/view/321591
Fitria, T.N. (2023). Augmented Reality (AR) and Virtual Reality (VR) technology in education: Media of teaching and learning: A review. International Journal of Computer and Information System (IJCIS), 4(1), 14–25. https://doi.org/10.29040/ijcis.v4i1.102
Fitzgerald, E., Ferguson, R., Adams, A., Gaved, M., Mor, Y., & Thomas, R., (2013). Augmented reality and mobile learning: The state of the art. International Journal of Mobile and Blended Learning, 5(4), 43-58. https://doi.org/10.4018/ijmbl.2013100103
Gikas, J., & Grant, M.M., (2013). Mobile computing devices in higher education: Student perspectives on learning with cellphones, smartphones & social media. Internet High. Education, 19, 18_26. https://doi.org/10.1016/j.iheduc.2013.06.002
Godwin-Jones, R. (2023). Presence and agency in real and virtual spaces: The promise of extended reality for language learning. Language Learning & Technology, 27(3), 6-26. https://hdl.handle.net/10125/73529
Hanafi, A., Elaachak, L., & Bouhorma, M. (2019). A comparative study of augmented reality SDKs to develop an educational application in chemical field. In Proceedings of the 2nd International Conference on Networking, Information Systems & Security — NISS19. ACM Press, 1-8. https://doi.org/10.1145/3320326.3320386
He, W., Zhang, Z.J., & Li, W. (2021). Information technology solutions, challenges, and suggestions for tackling the COVID-19 pandemic. International Journal of Information Management, 57, 102287. https://doi.org/10.1016/j.ijinfomgt.2020.102287
Kinash, S., Brand, J., & Mathew, T. (2012). Challenging mobile learning discourse through research: Student perceptions of Blackboard Mobile Learn and iPads. Australasian Journal of Educational Technology, 28(4). https://doi.org/10.14742/ajet.832
Kirkwood, A., & Price, L. (2013). Examining some assumptions and limitations of research on the effects of emerging technologies for teaching and learning in higher education. British Journal of Educational Technology, 44(4), 536-543. https://doi.org/10.1111/bjet.12049
Levac, D., Colquhoun, H., & O’Brien, K.K. (2010). Scoping studies: Advancing the methodology. Implementation Science, 5(1). https://doi.org/10.1186/1748-5908-5-69
Liarokapis, F., & Anderson, E.F. (2010). Using Augmented Reality as a medium to assist teaching in higher education. https://eprints.bournemouth.ac.uk/20907/1/eg_eduAR10.pdf
Liaw, S.-S., Hatala, M., & Huang, H.-M. (2010). Investigating acceptance toward mobile learning to assist individual knowledge management: Based on activity theory approach. Computers & Education, 54(2), 446-454. https://doi.org/10.1016/j.compedu.2009.08.029
López-Peral, M.A., García-González, E., & Andújar-Montoya, M.D. (2018). New methodologies of teaching based on augmented reality. In Proceedings of ICERI2018 Conference. https://doi.org/10.21125/iceri.2018.1222
Martín-Gutiérrez, J., Fabiani, P., Benesova, W., Meneses, M.D., & Mora, C.E. (2015). Augmented reality to promote collaborative and autonomous learning in higher education. Computers in Human Behavior, 51, 752-761. https://doi.org/10.1016/j.chb.2014.11.093
Meek, S., Priestnall, G., Sharples, M., & Goulding (2013). Mobile capture of remote points of interest using line of sight modelling. Computers & Geosciences, 52, 334-344. https://doi.org/10.1016/j.cageo.2012.09.028
Miles, M.B., Huberman, A.M., & Saldana, J.M. (2013). Qualitative data analysis: A methods sourcebook (3rd ed.). SAGE Publications. https://eric.ed.gov/?id=ED565763
Moreira, F., Pereira, C.S., Duro, N., & Ferreira, M.J. (2017). Mobile learning in Portuguese universities: Are professors ready? Springer, Cham, 887-896. https://doi.org/10.1007/978-3-319-56538-5_88
Morrison, A., Mulloni, A., Lemmelä, S., Oulasvirta, A., Jacucci, G., Peltonen, P., Schmalstieg, D., & Regenbrecht, H. (2011). Collaborative use of mobile augmented reality with paper maps. Computers & Graphics, 35(4), 789-799. https://doi.org/10.1016/j.cag.2011.04.009
Mongeon, P., & Paul-Hus, A. (2016). The journal coverage of Web of Science and Scopus: A comparative analysis. Scientometrics, 106(1), 213-228. https://doi.10.1007/s11192-0151765-5
Munoz-Cristobal, J.A., Jorrin-Abellan, I.M., Asensio-Perez, J.I., Martinez-Mones, A., Prieto, L.P., & Dimitriadis, Y. (2015). Supporting teacher orchestration in ubiquitous learning environments: A study in primary education. IEEE Transactions on Learning Technologies, 8(1), 83-97. https://doi.org/10.1109/tlt.2014.2370634
Murphy, M.P.A. (2020). COVID-19 and emergency elearning: Consequences of the securitization of higher education for post-pandemic pedagogy. Contemporary Security Policy, 41(3), 492-505. https://doi.org/10.1080/13523260.2020.1761749
Nurbekova, Z., & Baigusheva, B. (2020). On the issue of compliance with didactic principles in learning using augmented reality. International Journal of Emerging Technologies in Learning (IJET), 15(15), 121. https://doi.org/10.3991/ijet.v15i15.14399
Oulasvirta, A., Rattenbury, T., Ma, L., & Raita, E. (2012). Habits make smartphone use more pervasive. Personal and Ubiquitous Computing, 16(1), 105-114. https://doi.org/10.1007/s00779-011-0412-2
Panchapakesan, P. (2020). Managerial Challenges in VR and AR in Asia. Advances in Computational Intelligence and Robotics Book Series, 44-54. https://doi.org/10.4018/978-1-7998-2874-7.ch003
Page, M.J., McKenzie, J.E., Bossuyt, P.M., Boutron, I., Hoffmann, T.C., Mulrow, C.D.,… & Moher, D. (2021). The PRISMA 2020 statement: An updated guideline for reporting systematic reviews. International Journal of Surgery. https://doi.org/10.1016/j.ijsu.2021.105906
Perez, S. (2016). Pokemon Go passed 100 million installs over the weekend. TechCrunch. https://techcrunch.com/2016/08/01/pokemon-go-passed-100-million-installs-over-the-weekend/
Ritchie, J., & Spencer, L. (1994). Qualitative data analysis for applied policy research, 173-194. https://doi.org/10.4324/9780203413081_chapter_9
Sabah, N.M. (2016). Exploring students’ awareness and perceptions: Influencing factors and individual differences driving m-learning adoption. Computer in Human Behavior, 65, 522-533, https://doi.org/10.1016/j.chb.2016.09.009
Saldana, J.M. (2015). The coding manual for qualitative researchers (3rd ed.). SAGE Publications.
Santiago, Criollo-C., Altamirano-Suarez, E., Jaramillo-Villacís, L., Vidal-Pacheco, K., Guerrero-Arias, A., & Luján-Mora, S. (2022). Sustainable teaching and learning through a mobile application: A case study. Sustainability, 14(11), 6663. https://doi.org/10.3390/su14116663
Seaton, P., Levett-Jones, T., Cant, R., Cooper, S., Kelly, M.A., McKenna, L., & Bogossian, F. (2019). Exploring the extent to which simulation-based education addresses contemporary patient safety priorities: A scoping review. Collegian, 26(1), 194-203. https://doi.org/10.1016/j.colegn.2018.04.006
Stojšić, I., Ivkov-Džigurski, A., Maričić, O., Stanisavljević, J., Milanković Jovanov, J. & Višnić, T. (2020). Students’ attitudes toward the application of mobile augmented reality in higher education. Drustvena Istrazivanja, Institute of Social Sciences Ivo Pilar, 29(4), 535-554. https://doi.org/10.5559/di.29.4.02
Tekedere, H., & Göker, H. (2016). Examining the Effectiveness of Augmented Reality Applications in Education: A Meta-Analysis. International Journal of Environmental and Science Education, 11(16), 9469-9481. https://eric.ed.gov/?id=EJ1118774
Zhang, Y., Liang, B., Chen, B., Torrens, P. M., Atashzar, S. F., Lin, D., & Sun, Q. (2022). Force-aware interface via electromyography for natural VR/AR interaction. ACM Transactions on Graphics, 41(6), 1-18. https://doi.org/10.1145/3550454.3555461
Author Notes
https://orcid.org/0000-0003-1416-6039
https://orcid.org/0000-0002-1838-540X
Tomal Kumar Chadeea Tomal K. Chadeea is a lecturer at the Open University of Mauritius and is a researcher in the field of Augmented Reality (AR) implementation in Education. His current research is focused on the enabling conditions for the adoption of AR in a distance learning environment. Email: t.chadeea@open.ac.mu
Paul Prinsloo Paul Prinsloo is a Research Professor in Open and Distance Learning (ODL) at the College of Economic and Management Sciences, University of South Africa (Unisa). As a researcher in the field of distance education contexts, learning analytics, and curriculum development, his current research focuses on the collection, analysis, and use of student data in learning analytics, graduate supervision, and digital identity. Email: Prinsp@unisa.ac.za
Cite as: Chadeea, T.K., & Prinsloo, P. (2024). Adoption of augmented reality in distance education: A scoping review. Journal of Learning for Development, 11(2), 190-205.