2024 VOL. 11, No. 1
Abstract: This study was intended to determine the effect of interaction, self-regulation and course structure on student satisfaction through social presence. This research adopted a quantitative research approach. The sample of this study consisted of 187 higher education students of Economics Education in Universitas Negeri Semarang based on the proportional random sampling technique. Data was collected using a questionnaire which was then analysed through the Structural Equation Model (SEM) approach using the Smart PLS version 3.0 application. This research concluded that interaction and self-regulation and mediating variables social presence succeeded in influencing student satisfaction. In contrast, the course structure was found not to affect student satisfaction, and social presence failed to mediate self-regulation variables on student satisfaction. It is recommended that lecturers design an interactive learning environment by considering student characteristics. The balance between structure and dialogue was a determining factor for student satisfaction, so the design that was prepared is expected to facilitate students to be actively involved and achieve satisfaction.
Keywords: student satisfaction, course structure, interaction, self–regulation, social presence
The Covid-19 pandemic revolutionised the global learning landscape, including in Indonesia. Despite its conclusion, the pandemic's aftermath has spurred significant strides in the digitalisation of education. Higher education institutions worldwide, including those in Indonesia, have embraced online learning as a fundamental facet of their educational strategies (Siddiqui & Khalid, 2018; Soffer & Nachmias, 2018). The Ministry of Education and Culture of the Republic of Indonesia's introduction of online learning policies in response to the pandemic has prompted educational institutions to adapt to this evolving paradigm.
Online learning offers numerous advantages, such as flexibility in scheduling and location, as well as the utilisation of modern educational techniques (Bourkoukou & El Bachari, 2016; Halawa et al., 2015). However, its implementation necessitates a challenging adaptation process, particularly due to the myriad challenges educational institutions encounter in effectively organising online learning. These challenges include limited accessibility and the necessity of specific technological competencies for participation (Ezra et al., 2021). Moreover, students require organisational skills, motivation and self-discipline to excel in online learning environments (Jacob & Radhai, 2016).
Another significant issue is the diminished interaction between students and instructors, impeding social engagement. Additionally, the absence of face-to-face communication necessitates heightened personal attention from instructors compared to traditional learning methods. Consequently, despite the increasing popularity of online learning, some students require assistance to fully engage with the material. With diverse learner backgrounds, the proliferation of online learning raises concerns about whether existing methods adequately meet each student's needs and satisfaction, with responses often leaning towards the negative.
Exploring student satisfaction is crucial, particularly in the context of policy implementation and learning model efficacy. Satisfaction, as defined by Kotler and Keller (2006), reflects an individual's feelings of pleasure or disappointment resulting from the perceived performance of a product compared to their expectations. In the realm of learning, satisfaction encompasses students' evaluations of their online learning experiences concerning their expectations (Horzum, 2015). Moreover, satisfaction serves as a pivotal determinant of online learning success, influencing students' commitment and engagement (Joo et al., 2011).
Studies suggest that interaction within online learning environments significantly predicts student satisfaction (Horzum, 2015). However, contradictory findings exist, with some researchers asserting that interaction lacks a statistically significant impact on satisfaction (Gray & DiLoreto, 2016). Additionally, self-regulation skills positively influence satisfaction, enabling students to overcome challenges independently (Yu, 2015). Nonetheless, the significance of self-regulation as a predictor remains debatable (Kuo et al., 2013; Eom & Ashill, 2016).
Course structure also emerges as a crucial predictor of satisfaction, with findings varying across studies (Delgaty, 2019; Baber, 2020). The instructor's role in organising learning topics significantly influences satisfaction levels (Kim et al., 2012). Despite conflicting results, research underscores the importance of a well-structured course in enhancing satisfaction (Gray & DiLoreto, 2016; Harsasi & Sutawijaya, 2018).
Addressing these research gaps, this study proposes social presence as a mediator of satisfaction predictors. Social presence, defined as the perception of interpersonal communication within online learning environments, plays a pivotal role in fostering a supportive learning community (Reio & Crim, 2013). A robust social presence positively influences student motivation and engagement (Sung & Mayer, 2012), fostering collaboration and reducing feelings of isolation (Alsadoon, 2018; Song et al., 2019). Consequently, nurturing social presence is essential for enhancing student satisfaction and the overall effectiveness of online learning initiatives.
In order to find empirical evidence on the predictors of satisfaction and the role of social presence in mediating the predictors of student satisfaction in online learning, this study proposed a research framework to be statistically tested with primary data from university students. To accomplish the study objectives, the following research questions were used:
1. What are the predictors of student satisfaction in online learning?
2. Does social presence play a role in mediating the predictors of student satisfaction in online learning?
Interaction is likely to affect student satisfaction. Shearer and Park (2019) defined interaction as the way educators and students can respond to each other and exchange ideas to create understanding and prevent confusion. Communication media is one of the most critical factors for effective interaction. Moore (1989) classified interactions in distance learning into three types: material-learner, learner-instructor and learner-learner interactions. Research by Kuo et al. (2013); Long et al., (2014); and Tan et al. (2017) found a positive and significant relationship between the interaction variable and student satisfaction:
H1: Interaction has a positive and significant effect on student satisfaction.
Self-regulation has been predicted as a factor that can affect student satisfaction. Ryan & Deci (2006) revealed that autonomy refers to self-regulation. Student autonomy, which is an attribute of self-regulation, is the most critical factor in the success of distance education according to Lynch & Dembo (2004). De la Fuente et al. (2016) stated the same finding: self-regulation positively and significantly affects student satisfaction in the learning process. Zimmerman (1989) defined self-regulation as the extent to which students can regulate themselves metacognitively, motivate themselves and behave actively in their learning process. Someone with good self-regulation will be able to regulate their behaviour in learning by planning and learning strategies to achieve goals. Yu (2015), in her research, reported that self-regulation has a positive and significant effect on student satisfaction:
H2: Self-Regulation has a positive and significant effect on student satisfaction.
There is an assumption that course structure is a variable that affects student satisfaction. Moore (1980) defined structure as an effort related to how learning can be carried out flexibly that focuses on learning objectives, learning strategies, and methods. Furthermore, Horzum (2015) explained that structure refers to the programme's flexibility in meeting student needs. This study refers to flexibility as access to learning components (covering content, learning outcomes, and activities). The results of research carried out by Gray & DiLoreto, (2016) state that the course structure has a positive and significant effect on student satisfaction. It is in line with the findings of Harsasi & Sutawijaya (2018), who found that only 38.7% of the variation in student satisfaction was explained or predicted by the course structure:
H3: Course Structure has a positive and significant effect on student satisfaction.
Social presence is thought to affect student satisfaction. Bulu (2012), in his research, found that social presence was the most influential variable in student satisfaction. Short, et al. (1976) defined social presence as the ability of each member of an online learning community to feel each other’s presence through social interactions. De Jaegher et al. (2010) defined social interaction as an action that is interrelated and arranged jointly between at least two autonomous and cognitive parties, where joint regulation and interactive behaviour influence each other so that the interaction process is an independent organisation in the domain of relational dynamics. In distance education, the more frequent interactions between students and students and lecturers will indirectly build emotional relationships that lead to social presence, thus, the higher the level of interaction, the higher the possibility of social presence or a sense of social presence that will be achieved. Reio & Crim (2013) revealed that social presence refers to the individual's perception of the quantity and quality of interpersonal communication in an online learning environment. The importance of social presence in online learning must be considered. Social presence positively influences students to build learning communities and establish relationships with classmates (Sung & Mayer, 2012). Social presence had been identified as a significant predictor of student satisfaction in online learning. Findings by Alsadoon (2018); Song et al. (2019); and Kim et al. (2011) reveal the opposite, where social presence is considered an insignificant predictor of student satisfaction:
H4: Social Presence has a positive and significant effect on student satisfaction.
H5: Interaction has a positive and significant effect on social presence.
H6: Self-Regulation has a positive and significant effect on social presence.
H7: Course Structure has a positive and significant effect on social presence.
H8: Interaction has a positive and significant effect on student satisfaction through social presence.
H9: Self-Regulation has a positive and significant effect on student satisfaction through social presence.
H10: Course Structure has a positive and significant effect on student satisfaction through social presence.
The research framework of the study is presented in Figure 1.
The total population in this study was 360 students of the Economics Education, Universitas Negeri Semarang in 2018, and the researcher used the Slovin formula to determine the error correlation range of 5%. Hence, the number of samples was 187. The respondents filled in the questionnaires voluntarily and without objection, since it was not demanding. A proportional random sampling technique was used to select the sample. It is a technique carried out by taking subjects from each degree or region determined proportionally based on the size or number of each group (Wahyudin, 2015).
The data in this study were collected using a questionnaire, and the data analysis technique used was the Structural Equation Model (SEM) approach with the SmartPLS version 3.0 analysis tool. This study aimed to find more detail about the effect of exogenous variables consisting of interaction, course structure and self-regulation on endogenous variables, i.e., student satisfaction and social presence as intervening variables.
After a questionnaire is designed, it is necessary to test its reliability with Cronbach’s alpha, which was 0.902 and the validity of each item was 0.05, reviewed by several experts in different fields, i.e., experts in education management and experts in archives. Experts were asked to review the questionnaire for validity and content, and feedback was welcomed in order to improve the final version of the questionnaire. Some items had to be added while others were removed.
All data used to measure variables in this study were collected using instruments based on a Likert scale. Supriadi (2020) states that a questionnaire can be used to measure abstract variables. Table 1 shows the indicators we adopted and used in our research. A questionnaire containing items of research instruments in the form of statements and scoring using four (4) alternative answers for each element of positive information was developed, as follows:
Table 1: Operational Definition of Variables, and Indicators Measurement


This stage was carried out before hypothesis testing to ensure that the model being tested had good validity and reliability. Measurement of model validity is done by testing the level of Factor Loading (FL) and Average Variance Extracted (AVE). The value of factor loading (FL) indicates a convergent valid factor load. According to Fornell and Larcker (1981) the value must be greater than 0.50. The Average Variance Extracted (AVE) required by Hair (2010) must be above 0.50 to be acceptable. Furthermore, to measure reliability, the Cronbach's Alpha (α) and Composite, Reliability (CR) sections are checked. Hair et al. (2010) suggested that the value of Cronbach's Alpha (α) should be above 0.70 and the values of composite reliability (CR) should be greater than 0.70 (Hair et al., 2012).
The statistical test results show that the Factor Loading (FL) value was above 0.50, as was the Average Variance Extracted (AVE), which means the resulting model has good validity. Furthermore, the Cronbach's Alpha (α) and Composite, Reliability (CR) values show a value of more than 0.70, which means that the resulting model is reliable. These values are summarised in Table 2.
Table 2: Validity and Reliability Model

Discriminant validity was assessed by comparing the square root of Average Variance Extracted (AVE) with the intercorrelation of constructs. The square root of AVE should exceed the interconstruct correlations (Fornell & Larcker, 1981). All values of the square roots of AVE exceeded the values of intercorrelations among constructs. These findings are summarised in Table 3.
Table 3: Discriminant Validity Analysis

This stage was carried out by boostrapping to test predictors of student satisfaction in online learning and test the role of social presence in mediating predictors of student satisfaction. At this stage, R2 measurement was also carried out. R-Square (R2) showed the relationship between latent variables based on the theory evaluated by the dependent construct, and the results are presented in Table 4.
R-Square (R2) show the relationship between latent variables based on the theory evaluated by the dependent construct. The value of R2 shows the goodness of fit. R2 value > 0.67, so it was included in the good category, while R2 > 0.33 was in the moderate or sufficient category, and R2 < 0.19 was considered weak (Ghozali, 2014).
Table 4: Results of R-Square obtained (R2)

Table 4 shows that R2 on satisfaction and social presence variables is included in the moderate or sufficient category. Meanwhile, the significance of the path coefficient based on the t-statistic value is > 1.96, while the two-tailed hypothesis in this study is p-value < 0.05(Ghozali, 2014, p. 67).
Table 5: Hypotheses Test Results (direct effect)

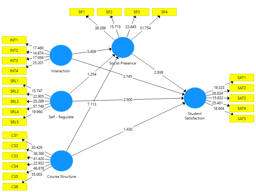
Table 5 shows the significance of the direct effect between exogenous and endogenous. H1; interaction affecting social presence with the P-value is 0.001 with T-statistics of 3.409 H1 was accepted. H2; self-regulation relationship does not affect social presence with a P-Value of 0.210 < 0.5 with T statistics of 1.254 < 1.96 H2 was rejected. H3; course structure affects social presence with a P-Value of 0.000 <0.05 and a T-statistics of 7.113 H3 is accepted.
Then, H4, interactions affect satisfaction, with a P-Value of 0.006 and T statistics of 2.745. H5, the self-regulation hypothesis affects satisfaction with a P-value of 0.013 and T statistics of 2.500 H5 was accepted. H6 course structure not affecting satisfaction with P-value is 0.153 < 0.05, with T statistics 1.430 < 19.6 H6 was rejected. H7; Social presence affects satisfaction with a P-value of 0.003 and T statistics of 2.939 H7 is accepted.
Table 6: Hypothesis Test Results (indirect effect)

Table 6 presents the results of the indirect effect or mediating test. Thus, it can be seen that H8 and H10, which are hypotheses interaction and course structure variables, were successfully mediated by the social presence on student satisfaction, respectively, obtaining P-Values of 0.028 and 0.007 and T statistics of 2.202 and 2.720. H9 states that social presence failed to mediate self-regulation on student satisfaction, as evidenced by P-Value 1.106 < 0.05 and T statistics 0.269 < 19.6.
Interaction proved to have a positive and significant effect on student satisfaction. This finding was in line with the results of previous research, such as Tan et al. (2017), where interaction was the predictor that significantly influenced student satisfaction. Kuo et al. (2013) reported that interactions in online learning, which consisted of three interactions, were positively related to satisfaction. Ali et al. (2011) and Long et al. (2014) stated that interactions between students and educators could predict student satisfaction. Students with good interaction skills will achieve satisfaction where the higher the level of interaction carried out by the members in online learning, the lower the level of transactional distance (pedagogy). This reduction will lead to an increase in student performance and satisfaction with the learning experience. Simonson et al. (2015) asserted that the key to success and effectiveness in distance education lies in the frequency and quality of interaction. This opinion was supported by Costley & Lange (2016), who argued that increasing interaction would increase student satisfaction and the learning they feel.
Self-regulation was found to have a positive and significant effect on student satisfaction. Following research by Yu (2015), self-regulation was reported to have a positive and significant effect on student satisfaction. Students who have self-control in learning behaviour and act more interactively to reduce psychological distance will impact the level of perceived satisfaction. Students who have good self-regulation capacity achieve success in the context of distance learning. Likewise, students who can control themselves and act more pro-actively in distance learning will impact their learning behaviour to reduce the distance in the online learning process. This reduction in transactional distance will lead to an increase in student performance, which has an impact on their learning satisfaction.
It was found that the course structure did not affect student satisfaction during online learning. This study defines course structure as flexibility access to learning components, encompassing content, learning outcomes, and activities. While Moore (1980) characterised structure as how learning can be flexibly executed, emphasising learning objectives, strategies and methods, analysing student satisfaction remains an overlooked aspect for instructors, despite online learning being the primary mode of instruction. Organising course structures that include content, learning outcomes and instructor activities is challenging as many students are not accustomed to online teaching methods. For example, in project-based learning, students are often tasked with summarising and presenting material, which may not necessarily promote content understanding or interaction, ultimately affecting student satisfaction. There is a growing need for better implementation of online learning, particularly in how teachers can design flexible and effective learning experiences to enhance student satisfaction. The research results were supported by Horzum (2015), who had similar findings. Abdous (2020) explains that learning can be flexible if students easily understand the content and learning activities through intuitive navigation settings, straightforward learning methods and clear instructions. Lecturers need to design an interactive learning environment by considering student characteristics. The balance between structure and dialogue is a determining factor for student satisfaction, so the design that has been prepared is expected to facilitate students to be actively involved and achieve satisfaction.
Social presence positively and significantly affects student satisfaction in online learning. These results were obtained based on the analysis in this study, which is in line with previous research. Among them is research by Alsadoon (2018), Song et al. (2019), and Horzum (2015), which reveals that social presence has been identified as a significant predictor that affects student satisfaction in online learning. Starr-Glass (2013) adds that a sense of social presence in a distance learning environment increases student satisfaction and provides them with social interaction, exchange, and a tentative sense of community. Social presence is assumed to be the ability of students to project themselves socially and emotionally. In this way, they will be able to represent themselves and engage in technology-mediated relationships as if the people in them seem real.
Interaction positively and significantly affects students' social presence in online learning. Horzum (2015) found a positive and significant influence between interactions on social presence, where quality interactions succeeded in creating a social presence in online learning. The communication referred to in this case is the interaction in online learning. Interaction is the key that allows for an emotion that leads to social presence.
The following finding from this research is that self-regulation did not affect social presence in online learning. This result follows Moallem's (2015) opinion, which said that even though students have good self-regulation, self-control and intrinsic motivation, they may still lose motivation if their learning is not interactive. It is the same even if students have good self-regulation skills — they cannot feel a social presence. This is because technology-mediated communication has limitations, for example, in terms of representing emotions, making it difficult to build an emotional connection with it.
The course structure has a positive and significant effect on social presence in online learning. Establishing a social presence in an online learning community heavily relies on the course structure. Critical prerequisites for achieving and maintaining social presence include student behaviour, interaction among participants and the characteristics of the communication medium. The course structure encompasses the meticulous organisation and sequencing of learning content, various learning activities, assignments and diverse evaluation methods. However, if a lecturer fails to align the course structure with the characteristics and needs of the students, social presence may not be achieved. Social presence largely hinges on the quantity of interaction among students and between students and teachers, significantly influencing its development. A specific course structure facilitating student-to-student communication through online discussions is essential. Notably, activities in written assignments, though similar to discussion boards, could be more suitable for fostering social presence through listening and projecting. Tu et al. (2012) stated the same thing when they said that "learners can engage at any time and anywhere to project their ideal social presence" (p. 25). In meaningful learning, students will be involved anytime and anywhere in order to project their social presence ideally. In other words, students will create a social presence by being maximally involved in the learning that the lecturer has prepared. This involvement is manifested in effective and timely communication, creating a sense of social presence.
Social presence can mediate interactions on student satisfaction in online learning. Moore (1993) in Saba & Shearer (1994) defined "dialogue" as a positive interaction between students and teachers and between other students that aims to improve student understanding. Simonson et al. (2015) asserted that the key to success and effectiveness in distance education lies in the frequency and quality of interaction. Similarly, Holbeck & Hartman (2018) state that improving communication is one way to increase students' perceptions of satisfaction. Social presence can be created through intensive and quality interactions, while high social presence can drive student satisfaction. This result is consistent with Horzum's (2015) research, which revealed that interaction indirectly and significantly affects student satisfaction through social presence.
Social presence failed to mediate self-regulation relationships on student satisfaction in online learning. This finding is in line with Moallem's (2015) opinion, which said that although students have good self-regulation, self-control, and intrinsic motivation, they can lose motivation if their learning is not interactive. However, some students have good self-regulation skills but need help to achieve satisfaction. This happens because students with good self-regulation skills in a challenging learning environment (no reciprocity when communicating or not many interactions with each other) have a good social presence to replace what they cannot get in the learning environment.
Social presence succeeded in mediating course structure on student satisfaction in online learning. This result differs from Hypothesis 3, which predicted a direct influence. Social presence has indeed emerged as an intermediate variable contributing to student satisfaction. As designed by lecturers in online learning, the course structure provides students with a more flexible and comfortable environment for independent and customised learning. Even though the course structure may appear ordinary, it offers opportunities to enhance the quality and quantity of interaction among students, instructors and peers through synchronous and asynchronous communication technologies. This interaction fosters social presence, and, as social presence increases, students are more likely to feel satisfied with their learning experience, perceiving valuable support and benefits from the lecturer's design. In summary, the benefits students derive from social presence contribute to increased satisfaction with online learning. It is in line with the findings of Horzum (2015), who reports that 36% of course structure indirectly affects student satisfaction through social presence. A flexible course structure will facilitate interactions in it. The interaction is in the form of questions and answers between lecturers and students and discussions between students. Clarity of information and emotional connection are factors that will increase satisfaction. Quality interactions will create a social presence that encourage higher satisfaction. The level of social presence will be achieved through effective communication, open communication and group cohesion. Furthermore, quality interaction will create a social presence, while the clarity of information and good understanding will positively impact student satisfaction.
Theoretical implications suggest that incorporating social presence as a mediator forms a versatile model applicable to various respondent characteristics and aiding further validation. Interaction, self-regulation and social presence emerge as vital predictors of student satisfaction in online learning, with social presence mediating course structure and self-regulation. These insights deepen understanding of factors influencing satisfaction in online learning. Practically, instructors must prioritise enhancing interaction to foster comprehension and effective communication, thereby boosting satisfaction. Strong self-regulation skills facilitate adept navigation of learning behaviours, enhancing engagement and satisfaction. Recognising social presence's role emphasises the need to nurture connections among students, instructors and peers, crucial for optimising the online learning experience.
Our research succeeded in identifying the role of predictors in determining student satisfaction in online learning environments. However, it should be acknowledged that this study has limitations that need to be considered in interpreting the results. First of all, our study sample was relatively small. Small sample sizes may affect statistical validity and generalisability of results. Our results may only partially reflect the variations within the student population. Therefore, these results should be interpreted cautiously and not directly applied to larger populations. In addition, we realise that we did not consider demographic conditions in this study. Age, gender, socioeconomic background and geographic region could play an essential role in student satisfaction with online learning. By considering these demographic conditions, our study could be more comprehensive and relevant.
Future studies could investigate how social presence can mediate or predict student satisfaction through experimental methods. Recommendations for future research include further exploration of the effects of interactions between students and instructors, the influence of online learning environmental factors and differences in tools/software in facilitating social presence. Further studies could explore innovative learning methods to increase interaction and social presence in online learning contexts.
Adnan, M. (2020). Online learning amid the COVID-19 pandemic: Students perspectives. Journal of Pedagogical Sociology and Psychology. https://doi.org/10.33902/jpsp.2020261309
Ali, A., Ramay, M.I., & Shahzad, M. (2011). Key factors for determining student satisfaction in distance learning courses: A study of Allama Iqbal Open University (AIOU) Islamabad, Pakistan. Turkish Online Journal of Distance Education, 12(2). https://doi.org/10.17718/tojde.10766
Alsadoon, E. (2018). The impact of social presence on learners’ satisfaction in mobile learning. Turkish Online Journal of Educational Technology, 17(1). https://eric.ed.gov/?id=EJ1165749
Bourkoukou, O., & El Bachari, E. (2016). E-learning personalization based on collaborative filtering and learner’s preference. Journal of Engineering Science and Technology, 11(11), 1565-1581.
Bowman, J. (2014). Online learning in music: Foundations, frameworks, and practices. Oxford University Press, USA.
Broadbent, J., & Poon, W. L. (2015). Self-regulated learning strategies & academic achievement in online higher education learning environments: A systematic review. The internet and Higher Education, 27, 1-13. https://doi.org/10.1016/j.iheduc.2015.04.007
Bulu, S.T. (2012). Place presence, social presence, co-presence, and satisfaction in virtual worlds. Computers and Education, 58(1). https://doi.org/10.1016/j.compedu.2011.08.024
Costley, J., & Lange, C. (2016). The effects of instructor control of online learning environments on satisfaction and perceived learning. Electronic Journal of E-Learning, 14(3). https://academic-publishing.org/index.php/ejel/article/view/1753
De Jaegher, H., Di Paolo, E., & Gallagher, S. (2010). Can social interaction constitute social cognition?. Trends in Cognitive Sciences, 14(10), 441-447. https://doi.org/10.1016/j.tics.2010.06.009
De la Fuente, J., Zapata Sevillano, L., Peralta, F.J., & López, M. (2016). Personal self-regulation, academic achievement, and satisfaction of learning (product). International Journal of Developmental and Educational Psychology. Revista INFAD de Psicología, 4(1). https://doi.org/10.17060/ijodaep.2014.n1.v4.602
Eom, S.B., & Ashill, N. (2016). The determinants of students’ perceived learning outcomes and satisfaction in university online education: An update*. Decision Sciences Journal of Innovative Education, 14(2). https://doi.org/10.1111/dsji.12097
Ezra, O., Cohen, A., Bronshtein, A., Gabbay, H., & Baruth, O. (2021). Equity factors during the COVID-19 pandemic: Difficulties in emergency remote teaching (ERT) through online learning. Education and Information Technologies, 26(6), 7657-7681. https://doi.org/10.1007/s10639-021-10632-x
Fornell, C., & Larcker, D.F. (1981). Structural equation models with unobservable variables and measurement error: Algebra and statistics. Journal of Marketing Research, 18, 382-388 https://doi.org/10.2307/3150980
Frontiers in higher education (pp.77-104). Nova Science.
Ghozali, I. (2014). Model Persamaan Struktural Konsep dan Aplikasi dengan Program AMOS 22.0 Update Bayesian SEM (Edisi 4). Universitas Diponegoro.
Gray, J.A., & DiLoreto, M. (2016). The effects of student engagement, student satisfaction, and perceived learning in online learning environments. NCPEA International Journal of Educational Leadership Preparation, 11(1). https://eric.ed.gov/?id=EJ1103654.
Hair, J.F., Sarstedt, M., Ringle, C.M., & Mena, J.A. (2012). An assessment of the use of partial least squares structural equation modeling in marketing research. Journal of the Academy of Marketing Science, 40, 414-433. https://doi.org/10.1007/s11747-011-0261-6
Hair, J.F., Black, B., Babin, B., Anderson, R.E., & Tatham, R.L. (2010). Multivariate data analysis: A global perspective. Pearson Education Inc.
Halawa, M.S., Hamed, E.M.R., & Shehab, M.E. (2015, December). Personalized E-learning recommendation model based on psychological type and learning style models. 2015 IEEE Seventh International Conference on Intelligent Computing and Information Systems (ICICIS) (pp. 578-584). IEEE. https://doi.org/10.1109/IntelCIS.2015.7397281
Harsasi, M., & Sutawijaya, A. (2018). Determinants of student satisfaction in online tutorial: A study of a distance education institution. Turkish Online Journal of Distance Education, 19(1). https://doi.org/10.17718/tojde.382732
Hillman, D.C., Willis, D.J., & Gunawardena, C.N. (1994). Learner‐interface interaction in distance education: An extension of contemporary models and strategies for practitioners. American Journal of Distance Education, 8(2), 30-42. https://doi.org/10.1080/08923649409526853
Holbeck, R., & Hartman, J. (2018). Efficient strategies for maximizing online student satisfaction: Applying technologies to increase cognitive presence, social presence, and teaching presence. Journal of Educators Online, 15(3). https://doi.org/10.9743/jeo.2018.15.3.6
Horzum, M. B. (2015). Interaction, structure, social presence, and satisfaction in online learning. Eurasia Journal of Mathematics, Science and Technology Education. https://doi.org/10.12973/eurasia.2014.1324a
Joo, Y.J., Lim, K.Y., & Kim, E.K. (2011). Online university students’ satisfaction and persistence: Examining perceived level of presence, usefulness and ease of use as predictors in a structural model. Computers and Education, 57(2). https://doi.org/10.1016/j.compedu.2011.02.008
Kim, J., Kwon, Y., & Cho, D. (2011). Investigating factors that influence social presence and learning outcomes in distance higher education. Computers and Education, 57(2). https://doi.org/10.1016/j.compedu.2011.02.005
Kotler, P., & Keller, K.L. (2006). Marketing Management 12e. In France: Edition Pearson Education (12th ed.). Pearson.
Kuo, Y.C., Walker, A.E., Belland, B.R., & Schroder, K.E.E. (2013). A predictive study of student satisfaction in online education programs. International Review of Research in Open and Distance Learning. https://doi.org/10.19173/irrodl.v14i1.1338
Long, C.S., Ibrahim, Z., & Kowang, T.O. (2014). An analysis on the relationship between lecturers competencies and students satisfaction. International Education Studies. https://doi.org/10.5539/ies.v7n1p37
Lynch, R., & Dembo, M. (2004). The relationship between self-regulation and online learning in a blended learning context. International Review of Research in Open and Distance Learning, 5(2). https://doi.org/10.19173/irrodl.v5i2.189
Moallem, M. (2015). The impact of synchronous and asynchronous communication tools on learner self-regulation, social presence, immediacy, intimacy and satisfaction in collaborative online learning. The Online Journal of Distance Education and E-Learning, 3(3). http://www.tojdel.net/journals/tojdel/volumes/tojdel-volume03-i03.pdf#page=62
Moore, M.G. (1989). Editorial: Three types of interaction. American Journal of Distance Education, 3(2), 1-7. https://doi.org/10.1080/08923648909526659
Moore, M.G., & Diehl, W.C. (2019). Historical and theoretical foundation: An overview. In Handbook of distance education (4th ed.), Routlede/Taylor & Francis Group.
Ryan, R.M., & Deci, E.L. (2006). Self-regulation and the problem of human autonomy: Does psychology need choice, self-determination, and will? Journal of Personality, 74(6). https://doi.org/10.1111/j.1467-6494.2006.00420.x
Saba, F., & Shearer, R.L. (1994). Verifying key theoretical concepts in a dynamic model of distance education. American Journal of Distance Education, 8(1). https://doi.org/10.1080/08923649409526844
Shearer, R.L., & Park, E. (2019). The theory of transactional distance. In Open and distance education theory revisited (pp. 31-38). Springer. https://doi.org/https://doi.org/10.1007/978-981-13-7740-2_4
Siddiqui, N., & Khalid, R. (2018). The relationship between personality traits, learning styles and academic performance of e-learners. Open Praxis, 10(3), 249-263. https://doi.org/10.5944/openpraxis.10.3.870
Simonson, M., Smaldino, S., & Zvacek, S.M. (2015). Teaching and learning at a distance: Foundations of distance education (6th ed.). IAP. http://www.loc.gov/index.html
Soffer, T., & Nachmias, R. (2018). Effectiveness of learning in online academic courses compared with face‐to‐face courses in higher education. Journal of Computer assisted learning, 34(5), 534-543. https://doi.org/10.1111/jcal.12258
Song, H., Kim, J., & Park, N. (2019). I know my professor: Teacher self-disclosure in online education and a mediating role of social presence. International Journal of Human-Computer Interaction, 35(6). https://doi.org/10.1080/10447318.2018.1455126
Starr-Glass, D. (2013). From connectivity to connected learners: Transactional distance and social presence. Cutting-Edge Technologies in Higher Education, 6(PARTG). https://doi.org/10.1108/S2044-9968(2013)000006G007
Sung, E., & Mayer, R.E. (2012). Five facets of social presence in online distance education. Computers in Human Behavior, 28(5). https://doi.org/10.1016/j.chb.2012.04.014
Supriadi, I. (2020). Metode riset akuntansi. Sleman: Deepublish.
Tallman, F.D. (1994). Satisfaction and completion in correspondence study: The influence of instructional and student‐support services. American Journal of Distance Education, 8(2), 43-57. https://doi.org/https://doi.org/10.1080/08923649409526854
Tan, S., Chuah, F., & Ting, H. (2017). Students’ satisfaction towards online learning systems: assessing its internal and external factors. In Empowering 21st century learners through holistic and enterprising learning. Springer. https://doi.org/10.1007/978-981-10-4241-6_1
Tu, C.H., & Yen, C.J. (2006). A study of multidimensional online social presence. In L. W. Cooke (Ed.), Frontiers in higher education.Nova Science
Tu, C.H., McIsaac, M., Sujo-Montes, L., & Armfield, S. (2012). Is there a mobile social presence? Educational Media International, 49(4). https://doi.org/10.1080/09523987.2012.741195
Wahyudin, A. (2015). Metodologi Penelitian. UNNES PRESS.
Yu, Z. (2015). Indicators of satisfaction in clickers-aided EFL class. Frontiers in Psychology, 6(MAY). https://doi.org/10.3389/fpsyg.2015.00587
Zimmerman, B.J. (1989). A social cognitive view of self-regulated academic learning. Journal of Educational Psychology, 81(3). https://doi.org/10.1037/0022-0663.81.3.329
Author Notes
https://orcid.org/0000-0001-8821-4641
https://orcid.org/0000-0001-8059-7262
https://orcid.org/0000-0003-0748-0919
Edy Suryanto is a dedicated researcher whose work encompasses a wide range of topics in education and administration. He demonstrates a profound understanding of these subjects with publications in leading international journals and authorship of books and chapters focusing on office administration, social science, and teaching and learning. His primary research interests are teaching and learning, learning media development, distance education, economics education, and educational administration. Edy contributes significantly to advancing knowledge in these fields through his innovative methods and in-depth research. Email: edysuryanto@students.unnes.ac.id
Nina Oktarina is an associate professor and lecturer at the Office of Administration Education at the Faculty of Economics, Universitas Negeri Semarang, Indonesia. She completed her doctoral program at Semarang State University in 2018. She teaches educational management, leadership, curriculum, secretarial science and management achievement. Her main research interests are educational administration, teaching and learning, archival courses, school accountability, ICT for archival system development and quality assurance management. Email: ninaoktarina@mail.unnes.ac.id
Tusyanah Tusyanah is a lecturer and researcher of the Office of Administration Education at the Faculty of Economics, Universitas Negeri Semarang, Indonesia. She teaches Correspondence, English, Business English, and Educational Curriculum. Her main research interests are education, correspondence economics education, teaching-learning process and human behaviour. She has extensively published in leading international journals and authored books and chapters on education and human behavior. Email: tusyanah@mail.unnes.ac.id
Cite as: Suryanto, E., Oktarina, N., & Tusyanah, T. (2024). Role of social presence in mediating learning satisfaction in online learning. Journal of Learning for Development, 11(1), 82-98.